去年12月,广东省政府发布了《广东省沿海经济带综合发展规划》(以下简称《规划》),该文件里提到将围绕打造“全国新一轮改革开放先行地、国家科技产业创新中心、国家海洋经济竞争力核心区、‘一带一路’战略枢纽和重要引擎、陆海统筹生态文明示范区、最具活力和魅力的世界级都市带”的战略定位,提出“一心两级双支点”总体发展格局和“六湾区一半岛五岛群”滨海布局,构筑粤港澳、粤闽和粤桂琼三大海洋经济合作圈。
《规划》特别提出要打造“五带三区一体系”,其主要任务就包括建设滨海旅游公路,打造滨海旅游带。通过规划建设滨海旅游公路,串联整合沿海旅游资源,推进“海洋-海岛-海岸”旅游立体开发,打造高品质滨海旅游带。
由省发展改革委牵头编制的《广东省沿海经济带综合发展规划》日前正式印发实施。该《规划》共14章56节,包括总体要求、空间布局、主要任务和规划实施保障四大部分。《规划》提出,加强陆海统筹规划建设,坚持促进海洋资源优势与产业转型升级和开放型经济发展需要相结合,着力优化国土空间开发格局和区域经济布局,拓展蓝色经济新空间,打造更具活力和魅力的广东黄金海岸,建设具有全球影响力的沿海经济带。规划还提出三个“省域副中心城市”,分别是:珠海、汕头、湛江。“省域副中心城市”对珠海来说意味着什么?根据《规划》珠海又将走怎样的发展道路呢?
根据规划,广东省将推进形成“一轴、多中心、集群式”城镇空间结构。“一轴”即依托沿海高速公路、高快速铁路为主的综合运输主通道,构建贯通粤东、珠三角、粤西的沿海发展主轴。“多中心”,即以广州、深圳为主中心,珠海、汕头、湛江为副中心,佛山、惠州、东莞、中山、江门、汕尾、揭阳、潮州、阳江、茂名等为地区性中心,构建“双核多心”功能等级体系。将包括广州、深圳、珠海、东莞、惠州、中山、江门的沿海地区及佛山禅城区、顺德区和南海区等在内的珠三角沿海片区,作为沿海经济带发展中心区和主引擎。
支持深圳、珠海、中山、惠州、江门开平、江门台山、广州番禺、阳江海陵岛等创建国家全域旅游示范区,支持汕头、湛江、茂名电白、阳江阳西、汕尾红海湾、东莞麻涌等创建省级全域旅游示范区。到2020年,创建10个左右国家全域旅游示范区和20个左右省级全域旅游示范区。

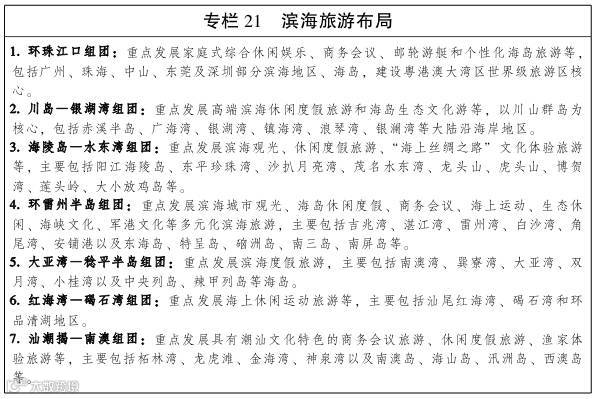
如上图所示,广东滨海旅游带的发展规划将加快建设滨海旅游公路,依托滨海地区优美旅游景区和特色旅游资源,优化滨海旅游空间布局,丰富滨海旅游产品供给,完善滨海旅游支撑体系,促进“交通+旅游”发展新模式,打造高品质滨海旅游带。
强化区域旅游联动,以环珠江口组团为核心打造粤港澳大湾区世界级旅游区,将广东自贸试验区广州南沙、深圳前海蛇口、珠海横琴片区建设成为粤港澳旅游服务业合作示范区。
对接全省海洋经济格局,整合全域资源,推进“海洋-海岛-海岸”旅游立体开发,进一步巩固环珠江口、川岛-银湖湾、海陵岛-水东湾、环雷州半岛、大亚湾-稔平半岛、红海湾-碣石湾、汕潮揭-南澳“七组团”滨海旅游布局。以旅游发展格局为引领,加快滨海旅游业全区域、全要素、全产业链综合发展,加快由景点旅游发展模式向全域旅游发展模式转变。
以建设旅游产业园、旅游特色区为抓手,打造环大亚湾、深圳大鹏半岛-盐田、南澳岛、湛江五岛一湾、红海湾、阳江海陵岛、茂名水东湾、潮州古城、横琴岛、万山群岛、川岛群岛、开平与台山侨乡碉楼群、祖庙-岭南天地等一批旅游产业集聚区。
支持深圳、珠海、中山、惠州、江门开平、江门台山、广州番禺、阳江海陵岛等创建国家全域旅游示范区,支持汕头、湛江、茂名电白、阳江阳西、汕尾红海湾、东莞麻涌等创建省级全域旅游示范区。到2020年,创建10个左右国家全域旅游示范区和20个左右省级全域旅游示范区。
强化区域旅游联动,以环珠江口组团为核心打造粤港澳大湾区世界级旅游区,将广东自贸试验区广州南沙、深圳前海蛇口、珠海横琴片区建设成为粤港澳旅游服务业合作示范区。
六大对外开放平台
三大对外开放枢纽
构建沿海大通道
规划中指出,要打造“一横四纵”沿海综合运输通道:
一横,即沿海主通道(厦门―粤东―珠三角―粤西―北海/海口);
四纵,即京广主通道(长沙―韶关―清远―珠三角―香港/澳门)、京九主通道(赣州―河源―珠三角―香港)、粤东区域性通道(汕头―潮州―揭阳―梅州―瑞金)、粤西区域性通道(湛江―茂名―广西)。
除此之外,加快推进港珠澳大桥、深中通道、虎门二桥等珠江口过江通道以及汕湛高速等沿海骨干网络建设。打造贯通沿海经济带的高速铁路双通道,重点推进深圳至茂名铁路、广州至汕尾铁路、汕尾至汕头铁路、广州至湛江客运专线等项目建设,实现珠三角与粤东、粤西地区2小时通达。到2020年底,新增高铁运营里程450公里。

广东因海而兴、因海而富,是典型的以沿海经济带动区域发展的省份。未来的广东,将立足自然禀赋和现有基础,充分发挥沿海优势,紧紧抓住发展机遇,妥善应对问题挑战,取得巨大的成就。


免责声明
本公众号部分内容来自网络、报刊及电视台,我们对文中观点保持中立,对所包含内容的准确性、可靠性或者完整性不提供任何明示或暗示的保证,请仅作参考。我们尊重作者的成果,如有侵权,请联系我们及时删除。非常感谢,支持原创,欢迎投稿。投稿请联系13286989892(可添加手机微信)


广东海空金控投资有限公司是一家专门从事财经法规咨询、特色小镇建设、田园综合体、军民融合产业、政府与 社会 资本合作(PPP)业务的有限责任公司。团队实力雄厚,合作资源丰富。诚信、专业、热情、感恩,力争成为国内顶尖的综合投资与运营商。
地 址:广东省湛江市霞山区人民大道中3号新世纪大厦三楼
联系电话:0759-2366968





