

>>>导言<<<
承接产业转移是招商引资的重要方法。此文为了帮助大家认清当前制造业迁移路径和趋势,选取此报告对10大制造业迁移路径进行了详细分析,是一份不可多得的珍贵资料。主要包括以下产业:
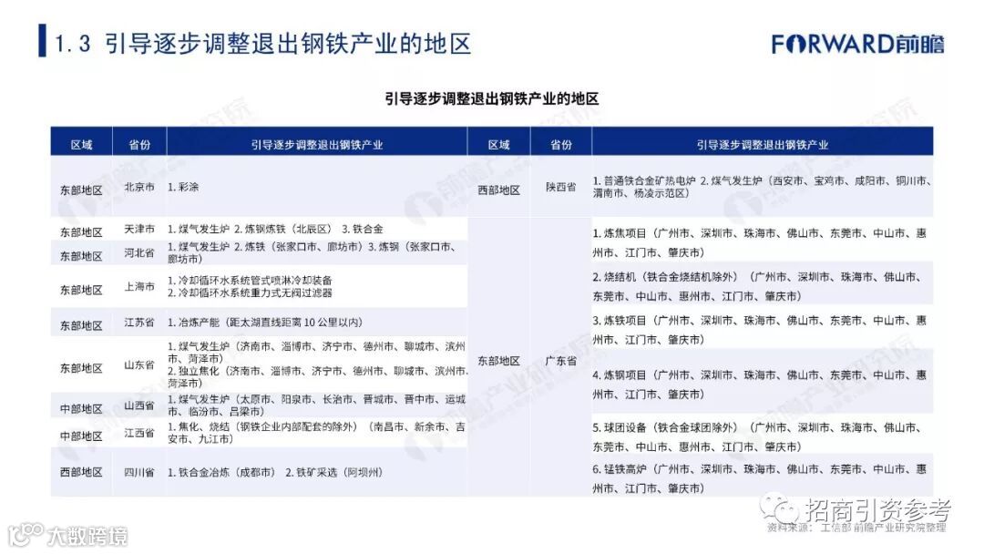
钢铁产业路径及产业发展趋势全景图
煤炭产业路径及产业发展趋势全景图
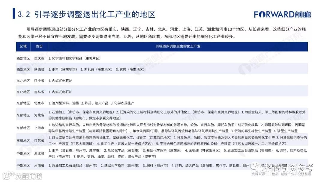
化工产业路径及产业发展趋势全景图
化纤产业路径及产业发展趋势全景图
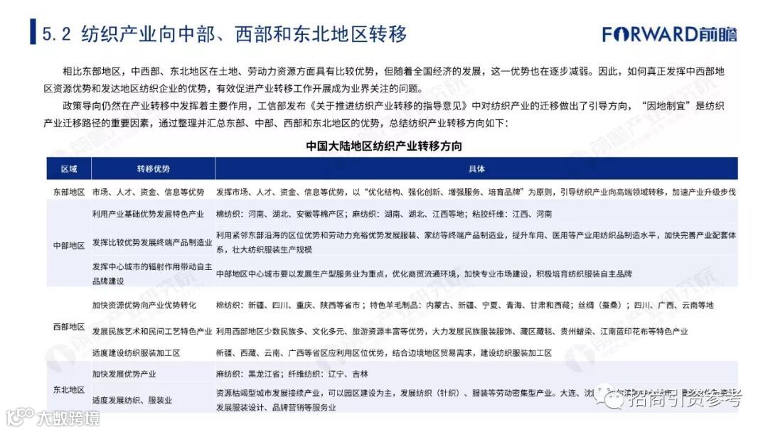
纺织产业路径及产业发展趋势全景图
汽车产业路径及产业发展趋势全景图
纸浆产业路径及产业发展趋势全景图
造纸产业路径及产业发展趋势全景图
水泥产业路径及产业发展趋势全景图
家具产业路径及产业发展趋势全景图
【招商引资内参正文】




































































































































































来源:招商引资内参:微信公众号zsyznc


免责声明
本公众号部分内容来自网络、报刊及电视台,我们对文中观点保持中立,对所包含内容的准确性、可靠性或者完整性不提供任何明示或暗示的保证,请仅作参考。我们尊重作者的成果,如有侵权,请联系我们及时删除。非常感谢,支持原创,欢迎投稿。投稿请联系13286989892(可添加手机微信)


广东海空金控投资有限公司是一家专门从事特色小镇建设、乡村振兴、田园综合体、政府政策咨询、项目孵化、军民融合产业、政府与社会资本合作(PPP)业务的有限责任公司。团队实力雄厚,合作资源丰富。诚信、专业、热情、感恩,力争成为国内顶尖的综合投资与运营商。
地 址:广东省湛江市霞山区人民大道中3号新世纪大厦三楼
联系电话:0759-2366968



