

券商中国记者注意到,今年以来已有多家银行收到监管部门的罚单,重点仍然集中在违规发放贷款、信贷资金被挪用、信贷资金违规流入房地产市场、内控管理不到位、反洗钱等方面。
根据北京银保监局3月2日披露的行政处罚信息公开表显示,4张罚款总金额达850万元,涉及北京农商银行、中国建设银行、平安银行。
其中,北京农商行共收到两张罚单,共被罚550万元。
一是,因错报小微贷款“1104”报表数据;违规审批、发放贷款;贷款资金被挪用;违规开展票据业务;违规开展债券代持业务;违规办理信托资金代理收付业务;理财业务严重违反审慎经营规则7项违规事项,北京农商银行被要求责令改正,并给予合计330万元罚款的行政处罚。

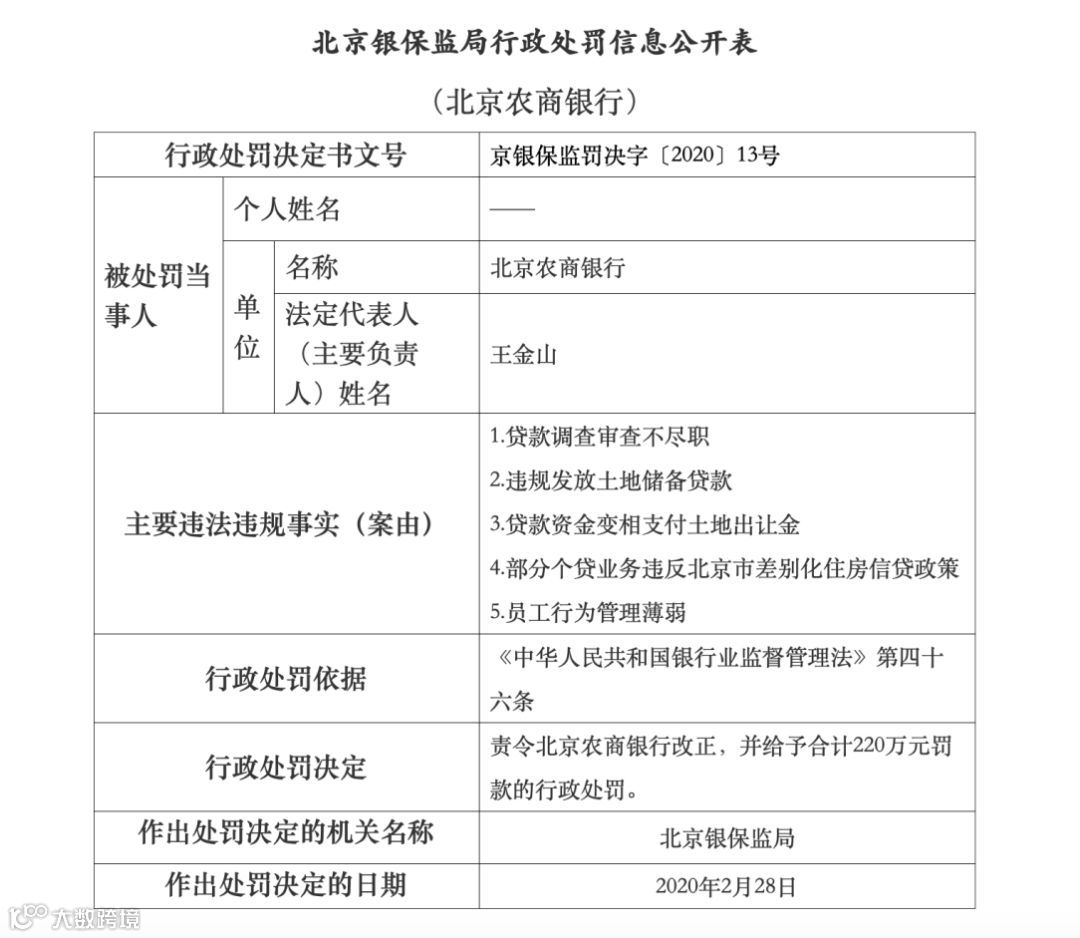
二是,北京农商行因贷款调查审查不尽职;违规发放土地储备贷款;贷款资金变相支付土地出让金;部分个贷业务违反北京市差别化住房信贷政策;员工行为管理薄弱5项违规,北京农商银行被责令改正,并给予合计220万元罚款的行政处罚。

北京农商银行成立于2005年10月,同时是国务院首家批准组建的省级股份制农村商业银行。截至2019年9月末,北京农商银行资产总额9325.65亿元。该行资本充足率16.01%,核心一级资本充足率12.67%,二级资本债券余额100亿元。
据三季报披露,2019年1-9月,北京农商银行实现营业收入145.14亿元,同比增长1.64%;净利润62.24亿元,同比增长12.06%。
除北京农商行外,平安银行和建设银行也双双被罚。
平安银行北京分行因信贷人员代销保险激励约束机制不健全、保险代销业务监督检查职能履行严重不到位,责令其改正,并给予合计100万元罚款的行政处罚;对关雪松给予警告,并处10万元罚款;对衣文博给予警告,并处5万元罚款。

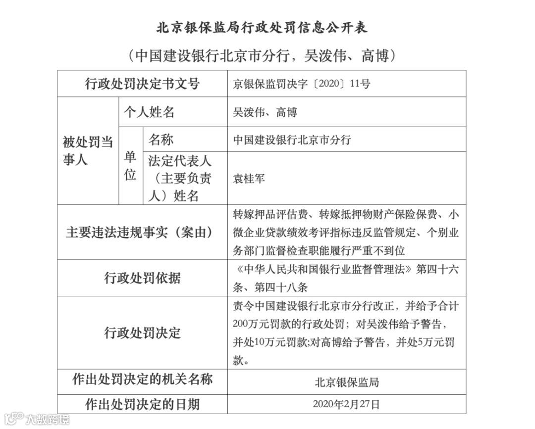
建设银行北京市分行因转嫁押品评估费、转嫁抵押物财产保险保费、小微企业贷款绩效考评指标违反监管规定、个别业务部门监督检查职能履行严重不到位被罚款200万元;对吴泼伟给予警告,并处10万元罚款;对高博给予警告,并处5万元罚款。

券商中国记者注意到,今年以来已有多家银行收到监管部门的罚单。
从监管部门2020年开具的罚单来看,重点仍然集中在违规发放贷款、信贷资金被挪用、信贷资金违规流入房地产市场、内控管理不到位、反洗钱等方面。
今天,你的房贷合同要"换锚"了!哪些人要转?怎么转?怎样划算?去哪儿转?…来看最全攻略
疯狂一夜!美股刷出史上最大反弹,道指狂拉1300点!究竟发生了什么?全球央行暗示联动,A股如何表现?
国家队出手!日本央行单日狂扫1014亿ETF,特朗普:美联储行动太慢!"超级星期二"来了,全球股市怎么走?
爆款又来?中信证券第3只公募化产品来袭,周三开售!招行加入渠道销售,募集目标60亿,自有资金先行跟投

券商中国是证券市场权威媒体《证券时报》旗下新媒体,券商中国对该平台所刊载的原创内容享有著作权,未经授权禁止转载,否则将追究相应法律责任。



