
4月14日,国家中医药管理局科技司司长李昱介绍,鉴于“三药”(金花清感颗粒、连花清瘟颗粒和胶囊、血必净注射液)在此次疫情中发挥的重要作用和取得的良好的临床证据,国家药监局已经批准将治疗新冠肺炎纳入到“三药”的新的药品适应症中。
在得到官方背书后,以岭药业(连花清瘟生产方)、振东制药(药材提供方)、红日药业(血必净注射液生产方)等公司股价迅速涨停。实际上,在相关药品被证实有效抗击新冠病毒之际,相关个股即已开启了股价腾飞之路。
受利好消息影响,4月15日,以岭药业再度涨停,报收34.45元/股,这已是该股连续第3日收获涨停,在短短3天内市值飙涨超百亿。

连花清瘟有多走红?在海外疫情高发之际,连花清瘟的出镜率也越来越高,更在ebay上被热炒至一盒15.88美元,约合人民币112元。4月15日,一则“泰国给连花清瘟颁布许可证”的消息更登上微博热搜,可见近期热度不减。
尽管国内疫情已趋于平静,但在抗击新冠病毒的道路上,中国科研团队一直在前进。概念股的爆火,则可以说是“意外之喜”。
4月14日下午,国务院联防联控机制在北京召开新闻发布会,介绍新冠肺炎药物研发、疫苗研制等科研攻关进展情况。会上,国家中医药管理局科技司司长李昱介绍,鉴于“三药三方”,特别是“三药”(金花清感颗粒、连花清瘟颗粒和胶囊、血必净注射液)在此次疫情中发挥的重要作用和取得的良好的临床证据,国家药监局已经批准将治疗新冠肺炎纳入到“三药”的新的药品适应症中。

而在新闻发布会召开之前,14日午间盘后,以岭药业即发布《关于连花清瘟胶囊(颗粒)新增适应症申请获得批准的公告》,迫不及待地“官宣”这一消息。

具体来看,以岭药业在连花清瘟胶囊(颗粒)处方药说明书“功能主治”项增加“在新型冠状病毒性肺炎的常规治疗中,可用于轻型、普通型引起的发热、咳嗽、乏力”,在“用法用量”项增加“新型冠状病毒肺炎轻型、普通型疗程7-10天”,明确自己抗疫药品的官方身份。
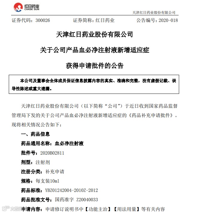
红日药业的速度则较以岭药业慢了一步。4月14日晚间,红日药业发布《关于公司产品血必净注射液新增适应症获得申请批件的公告》,同样在药品说明书中增加涉及新冠病毒肺炎的内容。

红日药业称,血必净注射液在新型冠状病毒肺炎疫情期间,作为中医和西医治疗方案共同推荐的中成药,连续被纳入《新型冠状病毒肺炎诊疗方案》。体外抗病毒筛选实验结果显示:血必净注射液具有显著抑制新型冠状病毒感染诱导的炎症因子过度表达的作用。
此外,红日药业还在公告中强调,血必净注射液作为治疗重症肺炎及脓毒症的代表性药物,因临床疗效突出,循证证据基础扎实,得到广大中西医临床专家的认可及推荐。血必净注射液是目前国内唯一经国家药品监督管理局批准的治疗脓毒症和多脏器功能失常综合征的国家二类新药,具有专利保护。
自疫情爆发以来,抗疫疫苗和药品的研发始终都是市场热点。此前,因“碰瓷”所谓有效的抗疫药物瑞德西韦,曾有多家上市公司被监管问询乃至处罚。而当相关药品获得官方确认疗效之时,这无疑对涉及上市公司构成重大利好。
4月14日下午,在宣布新增新冠肺炎为适应症获批消息公布后,以岭药业股价迅速涨停,这一利好在4月15日继续延续,再次收获涨停板,当日报收34.45元/股。也就是说,以岭药业在短短3个交易日内市值增加超百亿。

以岭药业同时提示称,其专利中药连花清瘟胶囊目前已在香港地区、澳门地区和巴西、印度尼西亚、加拿大、莫桑比克、罗马尼亚、泰国分别以“中成药”、“药品”、“植物药”、“天然健康产品”、“食品补充剂”、“现代植物药”等身份注册获得上市许可,但暂未实现规模销售,对经营业绩不构成重大影响。
事实上,今年3月,钟南山院士及相关研究员就已在国外期刊《药理学研究》刊出名为《连花清瘟对新型冠状病毒具有抗病毒、抗炎作用》的研究文章,连花清瘟能显著抑制新型冠状病毒(SARS-CoV-2)在细胞中的复制,从而发挥抗新冠病毒活性的作用。
而自3月开始,以岭药业股价就已连番上涨。3月至今,以岭药业已收获7个涨停板,最近60日涨幅达到169.77%。
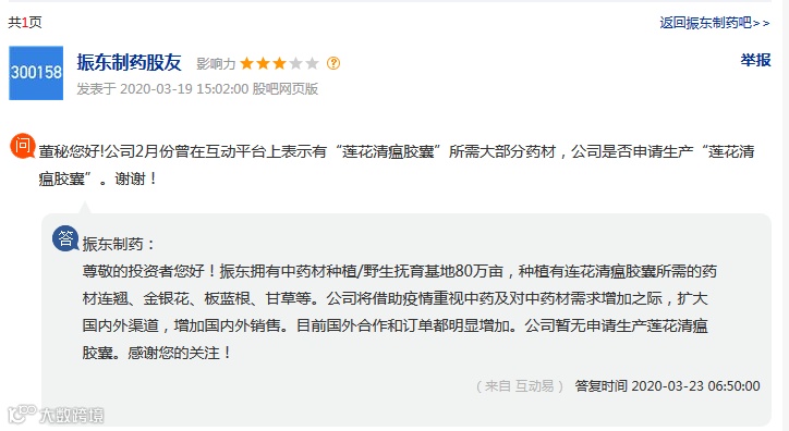
同样因连花清瘟而导致股价大幅波动的还有振东制药。今年2月,振东制药曾在互动平台上表示有“莲花清瘟胶囊”所需大部分药材,因此也被市场一同视为“连花清瘟”概念股。虽然其此后表示并无申请生产连花清瘟,但其股价仍然获得大涨,最近两日与以岭药业同步涨停。

当然,生产血必净注射液的红日药业也不会被市场忽略。虽在4月14日晚了一步发布公告,但红日药业在4月15日收获一字涨停,当日以5.94元/股报收,仍可看出投资者对其的认可。最近两个月以来,红日药业股价涨幅达到67.32%。

在三药当中,金花清感颗粒系北京御生堂的产品。御生堂之前曾在港股上市,但已退市许久。对于热衷于追热点的股民来说,无疑少了一个选择。
不得不说,概念股的火热也从侧面反映出群众们对抗疫“神药”的渴望。与血必净注射液相比,连花清瘟具有易保存、携带、运输等便利,在海外疫情高发之际,连花清瘟的出镜率也越来越高。
以抖音上近期火热的“大使馆派发爱心包”视频来说,大量留学生晒出当地大使馆送出的爱心包,必备物资里除了口罩、消毒液以外,大多包括连花清瘟胶囊和颗粒。

此外,在海外援助中,也少不了连花清瘟的身影。据悉,我国已经向意大利、伊拉克分别援助了10万盒、12万盒连花清瘟胶囊,且后续还有追加意向。

不过,连花清瘟胶囊并非新药,而是诞生于非典时期,2005年-2019年期间曾累计18次被国家卫健委、国家中医药管理局等部门列入治疗流感等呼吸道疾病的诊疗方案。
3月25日,在中欧抗疫交流会上,钟南山院士特别介绍了连花清瘟治疗新冠肺炎的有效性。他表示,284名病人使用连花清瘟进行治疗的康复率达到了91.5%。
而在海外疫情形势严峻之下,连花清瘟也成了全球多个国家抗疫的重要药品,截至目前,连花清瘟胶囊已在巴西、印度尼西亚、加拿大、莫桑比克、罗马尼亚、泰国等国注册,获得上市许可。
4月15日,中国工程院院士、天津中医药大学校长张伯礼接受媒体采访时介绍,泰国已经给连花清瘟颁布许可证,可以在泰国销售,法国也准备用连花清瘟做新冠肺炎治疗的临床研究。
目前,在ebay网站上,一盒24S/包的以岭连花清瘟胶囊卖价为15.88美元,约合112元人民币,而同样品类在国内仅需15元左右,可见药品之走红。

在连花清瘟产品爆火之际,自然也带动了以岭药业的一季度业绩。在近期上市公司一季报普遍惨淡之际,以岭药业发布一季度业绩预告,预计实现盈利4.33亿元-4.61亿元,同比增长50%-60%。在业绩变动说明上,以岭药业称系连花清瘟产品收入较去年同期大幅增长。
名为“以岭药业”,自然与研制连花清瘟的中国工程院院士吴以岭分不开。公开信息显示,吴以岭院士是我国中医络病学学科创立者和学科带头人,也是以岭药业的董事长。目前,以岭药业的实际控制人为吴以岭、吴相君(吴以岭之子)、吴瑞(吴以岭之女),且吴相君担任以岭药业总经理。
在2019年的胡润百富榜上,吴以岭家族以85亿的财富排在第472名,财富值较上年缩水15亿。在此次以岭药业迎来业绩爆发期后,吴以岭家族的财富或在2020年有所提升。

就以岭药业的股东情况来看,控股股东以岭医药科技系吴以岭100%持股,吴相君、吴以红(吴以岭之弟)均在十大流通股东之列。伴随着连花清瘟系列产品走红、股价连番走高之际,已有股东按捺不住。

不过,从减持价格来看,上述股东减持均价均不超过20元,而目前以岭药业股价已达到34.45元,提前减持的股东们,错过了最佳离场时机?
两天暴跌37%!王健林又遇到麻烦了?7年前耗资200亿收购,如今变"垃圾",全球最大院线怎么了?
海航"突击战"惹众怒!闪电会议"令人窒息",深夜紧急致歉!兄弟债券盘中暴跌近40%,融资为王时代终结?
"降息"20个基点!刚刚央行送上"麻辣粉",3000亿流动性驰援,下周一更有重磅看点,还有哪些政策可期?
超强"北水"来袭!单日爆买142亿,释放四大信号!7大巨头再度"打包票",十四年前大套利重现江湖?
一天暴跌24%,这只基金发生了什么?债基突然集体分红,年内累计"撒钱"300亿,违约风险正在抬升?

券商中国是证券市场权威媒体《证券时报》旗下新媒体,券商中国对该平台所刊载的原创内容享有著作权,未经授权禁止转载,否则将追究相应法律责任。



