点击蓝字或下方名片 关注我们

新注册的公司注册资本写多少比较好?必须开通公司账户么?这些你都清楚吗?今天,就让柏图财税来给您一一解答,快一起看下吧!
01
注册资本越多越好?
按照修订的《公司法》及相关条例,注册资本的实缴已经没有期限承诺限制,也没有认缴限额,也不再需要《验资报告》。
什么是认缴制
认缴制指的工商部门只登记公司认缴的注册资本总额,无需登记实收资本,不再收取验资证明文件,申请企业登记不用再为注册资本发愁。
注册资本多少才合适?
殊不知认缴制下公司股东的出资义务只是暂缓缴纳,而不是永久免除!
注册资本巨大?
如果公司有外债,股东依然需要在注册资本的范围内承担这些债务。
也就是说,注册资本越大,投资人的风险就越高!

假设蔡老板的有限责任公司注册资本为3000万,后期由于公司经营不善,导致企业破产,对外欠债为1500万。
根据新公司法的规定,有限责任公司的股东是以认缴出资额为限承担公司责任的,如果注册资本只有100万,那么只需要承担100即可;但由于注册资本为3000万,则公司需要承担全部1500万的责任!
02
公司不同的银行账户
新注册的公司必须要有银行账户,一般来说基本户和一般户两种,有什么区别?
其实银行账户分总共为4大类:
也就是企业的基本户,是办理转账结算和现金收付的主办账户,经营活动的日常资金收付以及工资、奖金和现金的支取均可通过该账户办理。
2.一般存款账户
也称为企业一般户,企业的一些结算需要经过一般户,如基本户意外的银行有借款的,或者为了获得基本户以外的银行特殊服务(结算速度快、业务范围广、规避同一家银行的风险等等)。
一句话总结一下:基本户可以存、取、转、收;一般户只能存、转、收,不得办理现金提取业务。
3.临时存款账户
如字面意思,有明确的有效期,主要用于企业临时经营活动的结算。
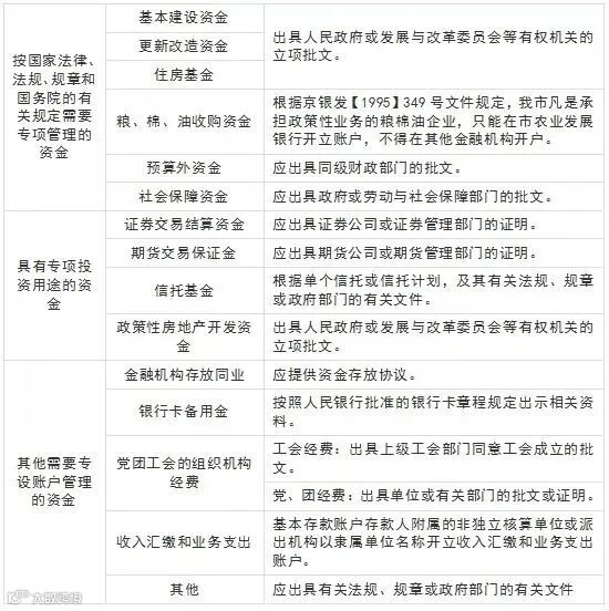
4.专款专用的存款账户
公司要开设这个账户,需要提供相关部门的批文或证明。

1. 一个企业只能有一个基本户,在开了基本户的基础上才可以开立多个一般户(类似于电话卡的主卡和副卡的关系),开立时需提供相关的依据、文件;通过基本户的每笔核算业务,企业都要详细记录;
2. 以上四类银行账户中,只有一般户不得办理现金提取业务。
在实际工作中,如果企业确实急需从一般户支出现金的,可以填开转账支票转到个人户,再通过个人户提取现金。
专用存款账户能否支取现金要视情况而定。
03
现在的新公司开户大致分为三步:
预约以后银行会安排人员上门拍照;拍照后再带齐资料去银行柜台办理开户。
2.资料审核
银行审核公司所有资料信息,并等待审核结果。
3.领取开户许可证
个别银行开户要求开户存入一定量的资金(一般是5K-10K之间),大约一周左右时间可以取出。
以建行为例,开立基本户的流程如下:

所需资料
所需资料为:营业执照原件、含股东组成情况及其前面的公司章程、股东材料(个人身份证复印件或单位的营业执照复印件及其法定代表人的身份证复印件)、法人和经办人的身份证原件、公章、财务章、法人章。
注意
当银行审核不通过时,就会退回企业的申请。
一般户:除了需要上述资料外,还需要提供开户许可证,如果开户公司为分支机构,还需要提供总公司的相关资料。
感谢关注广州代订易企业服务平台!
我们会在广州等你~️


