

瑞幸咖啡董事长陆正耀开始出售资产,以缓解旗下公司资金压力。
他的另一知名企业——神州租车,6月1日在港交所公告称,北汽集团计划收购公司约21.26%股权。若交易顺利,北汽集团将成为公司第一大股东。
在消息刺激下,神州租车当天股价大涨23.33%!北汽集团旗下A股上市公司北汽蓝谷盘中也上涨3%以上。

今年一季度神州租车由盈转亏,净亏损1.88亿元。公司称疫情带来重大影响,租赁需求急剧下降,多个服务点被迫暂时关闭。4月神州租车还被标普下调信用评级,展望调至负面,反映出市场对公司可能没有足够流动性来应对未来偿债所需的担心。
随着神州租车将被售出,神州优车的核心资产将剩下专车服务、电商平台以及车闪贷业务。
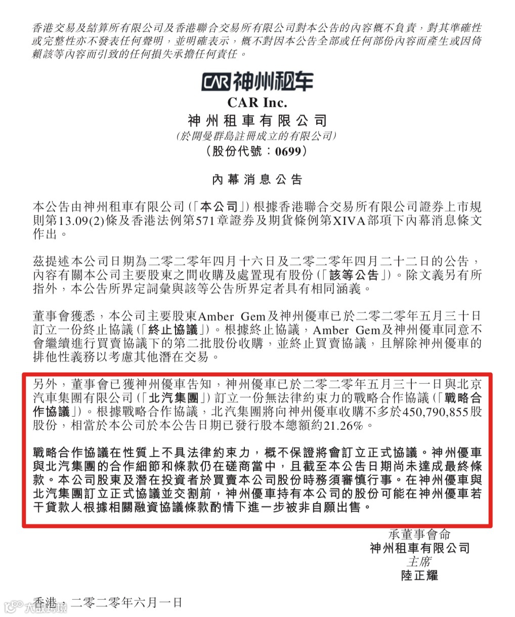
6月1日,神州租车公告,神州优车在5月31日与北京汽车集团有限公司(简称:北汽集团)签订一份无法律约束力的战略合作协议,北汽集团将向神州优车收购不多于4.51亿股,约21.26%股权。
据了解,神州优车与北汽集团的合作细节和条款仍在磋商当中,截至公告日期尚未达成最终条款。

相关当事方——神州优车因为没有同步披露收购消息,被股转系统停牌。

如果交易顺利进行,北汽集团将成为神州租车第一大股东。在此影响下,神州租车6月1日股价大涨23.33%,股价2.22港币。

据了解,在瑞幸咖啡爆出造假以后,神州租车4月3日惨跌54.42%,随后股价持续低迷。5月21日神州租车跌4.88%,受瑞幸咖啡被纳斯达克通知摘牌的事件影响。6月1日的收购消息对公司股价提振明显。

同样受到收购消息影响的还有北汽集团,该集团旗下A股上市公司北汽蓝谷6月1日盘中一度上涨3%以上,下午收涨2.91%,收盘价为6.02元。

这已经不是“神州系”第一次公告收购消息了。
早在4月13日,神州租车的股东神州优车已表示,公司正在与潜在投资者接洽,但相关事项尚处于初步商谈阶段。
因为瑞幸造假事件影响,“神州系”流动性危机苗头出现。同月17日,神州优车坦承,已经出现金融机构和供应商挤兑苗头,公司正在积极与各方进行沟通,尽量减小负面影响,努力维护正常资金合作,具体债务偿还正在逐项安排。
此外,4月27日,神州租车被标普二度下调信用评级,第二次下调至“负面”,标普分析师在接受媒体采访时称,主要因为银行融资环境弱化,神州租车的流动性渠道收窄;公司其余的流动性来源恐难以满足其偿还到期债务所需。
在寻找投资人中,神州租车的“老熟人”Amber Gem出现。
4月16日神州优车与Amber Gem签署买卖协议,约定拟由前者向后者或其关联方转让前者所持神州租车的股份。其中,以每股2.30港币价格转让约4.65%;以每股3.40港币价格转让12.46%。通俗而言,即分两批收购总计17.11%股份。
据了解,协议签署前,Amber Gem持有神州租车约10.11%的股份。神州优车因被动减持以及偿还质押借款,彼时持有神州租车约25.92%的股份,已不再是第一大股东。

根据6月1日公告显示,5月30日神州优车与Amber Gem的第二阶段股份收购计划宣告终止。
在今年疫情以及“瑞幸造假风波”的双重打击下,神州租车日子并不好过。
5月31日,神州租车发布一季度报告。业绩总收入13.25亿元,同比减少28.3%。净亏损1.88亿元,去年同期净利润为3.90亿元,同比由盈转亏。
公司称,新型冠状病毒对神州租车的业务造成重大影响。不同类型的封锁及出行限制,令汽车租赁的需求急剧下降,以及神州租车的多个服务点被迫暂时关闭。
一季度报告期内,神州租车推出多种促销方案及多种数字化营销活动以缓解汽车租赁需求的历史低位。汽车租赁收入减少至人民币878百万元,同比减少 30.6%,主要由于新型冠状病毒爆发导致汽车租赁需求下降。


如果北汽集团收购顺利,神州优车将失去重要的租车板块。
今年由于疫情影响,神州优车尚未披露2019年年报,公司5月29日称截至目前,2019年年度财务审计工作尚在推进中。
根据2018年年报,神州优车主要资产有专车业务、买买车业务、车闪贷业务。
具体而言,神州专车为网约车服务提供商。神州买买车是公司旗下的全国性大型O2O汽车电商平台,产品主要包括新车及准新车。神州车闪贷是公司旗下的一站式汽车金融服务平台,与大型商业银行合作,提供包括汽车抵押贷款、二手车金融等在内的汽车金融服务。

从收入构成来看,2018年专车服务贡献过半收入,共有34.61亿元,营收占比达到58.18%。买买车业务以及闪贷业务各占约20%左右。也就是说,神州优车目前最优质的资产为专车服务。

重大进展!徐翔妻子再度发声,210亿资产甄别近尾声!5家A股公司迎新机?应莹也有大动作:或推股权激励
美国暴乱升级!特朗普大厦被"攻占",1400人被警方逮捕!一夜之间40城宵禁,英国、丹麦、加拿大也开始了
20万亿风口开启!特朗普表态:这只是开始!中国已展开行动,这家公司出"爆款",A股六月不再"绝"?
票据诈骗又现惊天大案!为偿清个人高利贷,80后支行副行长刻公章做假账,"套走"银行40余亿

券商中国是证券市场权威媒体《证券时报》旗下新媒体,券商中国对该平台所刊载的原创内容享有著作权,未经授权禁止转载,否则将追究相应法律责任。



