



中国金融体系主要指标及内涵大全
▌一、央行体系金融指标维度
(一)货币供应
1、货币发行与基础货币(亦称央行储备货币)
(1)货币发行量=商业银行的库存现金+ M0
(2)基础货币(央行储备货币)=货币发行量+法定存款准备金+超额存款准备金=商业银行的库存现金+流通中的M0+法定存款准备金+超额存款准备金
(3)银行间市场的可交易资金的总量=所有金融机构超额存款准备金合计
因此,只有影响至超额存款准备金的货币政策才能影响到银行体系的流动性,例如降准政策只能使得法定存准率和超额存准率此消彼长,对流动性几乎没有影响。
2、M0、M1(狭义货币)与M2(广义货币)
(1)M0=流通中现金
(2)M1=M0+企业存款(除单位定期存款和自筹基建存款)+机关团体部队存款+农村存款+个人信用卡类存款;
(3)M2=M1+个人存款+企业定期存款+外币存款+信托类存款。其中,(M2-M1)即为准货币。
第一,2001年6月,由于股票市场大发展,央行将证券公司客户保证金计入M2。
第二,2002年,受加入WTO影响,央行将在中国的外资、合资金融机构的人民币存款分别计入不同层次的货币供应量。
第三,2011年10月,央行将非存款类金融机构在存款类金融机构的存款和住房公积金存款规模纳入M2.
第四,2018年1月,央行用非存款机构部门持有的货币市场基金取代货币市场基金存款(含存单)。
3、存款准备金率与超额备付金率:法定与超额
根据规定,商业银行需要将其存款的一定百分比缴存至央行,法定存款准备金率与超额存款准备金率合称为存款准备金率,后者体现出银行体系的流动性水平。目前央行已经取消了对商业银行备付金率的要求,将其与存准率合二为一。
其中,超额备付金=商业银行在中央银行的超额准备金存款+库存现金。
(二)货币政策工具
1、OMO(公开市场操作)
第一,公开市场操作始于1994年的外汇公开市场操作,1998年建立公开市场业务一级交易商制度、恢复人民币公开市场操作。
第二,公开市场操作又分为逆回购和正回购,前者为央行向一级交易商购买有价证券、投放流动性,后者反则反之。
第三,目前央行公开市场操作的期限主要有7天、14天、28天和63天等几种类型。
2、再贴现与再贷款
第一,这两类工具是央行最早进行基础货币投放的主要方式。
第二,再贴现政策是指央行通过商业银行持有的已贴现但尚未到期的商业汇票,向商业银行提供融资支持的行为。
第三,再贷款政策是指央行为实现货币政策目标而对金融机构发放的贷款。1984年央行专门行使中央银行职能 后,再贷款成为调控基础货币的基础,并在后续的较长时间提供了基础货币供应总量的70-90%。
3、SLO(短期流动性便利)与SLF(亦称酸辣粉、常备借贷便利)
(1)2013年1月央行创设SLO(Short-term Liquidity Operations),主要为了解决突出的市场资金供求大幅波动,主要期限为7天以内,抵押品为政府支持机构债券和商业银行债券。
(2)2013年初创设SLF(StandingLending Facility),主要为了满足金融机构期限较长的大额流动性需求,主要期限为1-3个月,面向政策性银行和全国性商业银行,抵押品为高信用评级的债券类资产及优质信贷资产等。
4、MLF(中期借代便利、亦称麻辣粉)与TMLF(定向中期借贷便利、亦称麻辣粉)
第一,两个工具均主要面向“三农”、小微和民营企业贷款(新增),期限为3个月、6个月、1年(居多)。
第二,央行分别于2014年9月创设MLF、于2018年12月19日创设TMLF,前者以支持小微企业和债转股为主,后者则用以定向支持金融机构向小微企业和民营企业发放贷款。
5、PSL(亦称披萨、抵押补充贷款)
2014直4月25日央行创设PSL(Pledged Supplementary),为特定政策或项目建设提供资金(主要针对棚户区改造),期限通常为3-5年,主要面向政策性银行,抵押资产为高等级债券资产和优质信贷资产等。
6、CRA(临时准备金动用安排)与TLF (亦称特辣粉、临时流动性便利)
第一,2017年1月20日,央行建立了临时流动性便利(TLF,Temporary Lending Facility),为现金投放量较大的几家大型商业银行提供了28天临时流动性支持。
第二,2017年12月29日,为应对春节期间现金支出的扰动央行建立了临时准备金动用安排,允许现金投放中占比较高的全国性商业银行在春节期间顾虑在临时流动性缺口时,临时使用不超过两个百分点的法定存款准备金,使用期限为30天。
(三)社会融资规模
社会融资规模于2010年提出来,这是一个中国独有的指标。所谓社会融资规模,即一定时期内(月度、季度和年度)实体经济从金融体系所获得的资金总额,既有存量概念,又有流量内涵,可兼顾绝对规模,又可衍生相对指标。
谈及社会融资规模,离不开相生的兄弟M2,社会融资规模与M2类似于一张表的两端,即资产和负债,一个表示资产的运用(社会融资规模),一个表示资金的来源(M2)。通俗来讲,货币当局发行货币(以广义货币M2来表示),金融机构拿到货币来满足实体经济的融资需求,货币则通过银行金融机构(本外币贷款)、非银行金融机构(委托贷款、信托贷款以及未贴现票据)、资本市场(股票市场和债券市场)以及其它等渠道进入实体经济。从理论上来讲,资产的运用和资金的来源应存在一定的对应关系,特别是在只有资本市场的情况下,而间接融资中介的存在,使得这一对应变得比较复杂,因此严格的对应关系并不会存在。简之,社会融资规模可理解为金融体系的资产、实体经济的负债;而M2则可理解为金融体系的负债、央行的资产(央行对国家的负债)。
1、发展历程
(1)人民银行于2010年11月开始研究、编制社会融资规模指标;
(2)2010年12月,中央经济工作会议首次提出“保持合理的社会融资规模”这一概念;
(3)2011年初,人民银行正式建立社会融资规模增量统计制度,并开始按季向社会公布社会融资规模增量季度数据;2012年起改为按月公布;
(4)2014年起,按季公布各地区(省、自治区、直辖市)社会融资规模增量统计数据;
(5)2015年起,开始编制并按季发布社会融资规模存量数据,2016年起改为按月发布。
2、口径和范围
(1)金融机构表内贷款:人民币贷款和外币贷款
(2)金融机构表外贷款:委托贷款、信托贷款和银行承兑汇票
(3)直接融资:企业债券和非金融企业境内股票融资
(4)其它:存款类金融机构资产支持证券、贷款核销与地方政府专项债券。
第一,2018年8月13日,央行表示,自2018年7月起,人民银行完善社会融资规模统计方法,将“存款类金融机构资产支持证券”和“贷款核销”纳入社会融资规模统计,在“其他融资”项下反映。
第二,2018年10月17日,央行表示,自2018年9月起,将“地方政府专项债券”纳入社会融资规模统计。
▌二、商业银行资产质量维度
(一)五级贷款分类
贷款五级分类是央行于1998年5月参照国际惯例制定《贷款分类指导原则》给予明确的。之前是按照财政部1993年颁布的《金融保险企业财务制度》将贷款分为正常、逾期、呆滞和呆账四类,过去是将后面三种,即“一逾两呆”统称为不良贷款。
1、正常类贷款(率)
第一,具体定义是指借款人能够正常履行合同,没有足够理由怀疑其贷款本息不能按时偿还的贷款。
第二,正常贷款率没有特定监管标准,一般越高越好,基本上正常贷款率(即正常类贷款/全部贷款)均在95%以上。
2、关注类贷款(率)
第一,具体是指目前有能力偿还贷款本息,但存在一些可能对偿还不利的影响因素的贷款。
第二,关注贷款介于正常类贷款和不良贷款之间,关注贷款率同样没有特定监管标准。
3、不良贷款(率)
第一,指那些借款人还款能力出现明显问题的贷款,主要包括次级类贷款、可疑类贷款和损失类贷款三类。其中,
次级类贷款是指还款能力出现明显问题,完全依靠其正常营业收入无法足额偿还贷款本息,即使执行担保,也会造成一定损失。
可疑类贷款是指贷款人无法足额偿还贷款本息,即使执行担保,也可能会造成较大损失。
损失类贷款是指在采取所有可能的措施或一切必要的法律程序后,本息仍无法收回,或只能收回很少的一部分。
第二,不良贷款率=不良贷款余额/各项贷款余额=(次级类贷款余额+可疑类贷款余额+损失类贷款余额)/各项贷款余额。
第三,不良贷款率也没有特定的监管标准,通常是越低越好,但不良贷款、关注贷款、逾期贷款之间有一定的重合性,从而生成分类上不够严谨。
(二)逾期贷款与重组贷款
1、逾期贷款(率)
第一,即贷款项目在贷款合同规定期限内,尚未还清的贷款部分,并从逾期之日起,转入逾期贷款账户,一般情况下逾期贷款要加收较高的惩罚利息。
第二,逾期贷款按期限进一步划分,即逾期3个月以内、逾期3个月至1年、逾期1年以上至3年以内、逾期3年以上。
第三,逾期贷款和不良贷款由较高的重合度,且没有特定的监管标准。
2、重组贷款(率)
第一,所谓重组贷款即由于借款人财务状况恶化,或无力还款而对借款合同条款做出调整的贷款。其中调整措施主要包括贷款展期、借新还旧、还旧借新、利息罚息减免、本金部分减免、债转股、以物抵贷、追加担保品、还款方式变更等。
第二,央行2001年12月发布的《贷款风险分类指导原则》明确“需要重组的贷款应至少是次级类;重组后的贷款假如依然逾期或借款人无力归还,则应至少归为可疑类”。
第三,重组贷款主要是针对不良贷款,没有特定的监管标准。
(三)贷款拨备率与拨备覆盖率
不良贷款率、贷款拨备率与拨备覆盖率是商业银行资产质量的三个基本指标。其中:
不良贷款率=贷款拨备率/拨备覆盖率。
1、贷款拨备率(又称拨贷比):贷款损失准备与各项贷款的比值
第一,计算公式为贷款拨备率=贷款减值准备/各项贷款余额=(一般准备+特殊准备+专项准备)/各项贷款余额。
第二,2011年银监会以9号令的形式印发《商业银行贷款损失准备管理办法》,将《银行贷款损失准备计提指引》中的一般准备、专项准备和特别准备统一合并为“贷款损失准备”,并将其在成本中列支,作为抵御贷款风险的准备金。其中:
贷款减值准备计提=1%*各项贷款余额+2%*关注类贷款+25%*次级类贷款+50%*可疑类贷款+100%*损失类贷款+特别准备。
次级类和可疑类贷款的计提比例可以上下浮动20%,特别准备由商业银行根据特别风险情况、风险损失概率及历史经验等自行确定按季计提。
贷款减值准备计提的细项 |
|
一般准备 |
即按照贷款余额的一定比例提取的贷款减值准备,我国商业银行规定的是按1%比例提取,各银行可以自主调高。 |
专项准备 |
即根据借款人的还款能力、贷款本息的偿还情况、抵押品的情况、担保人的情况等因素,按照贷款风险分类的结果,以建议的计提比例进行计提。当然,银行内部还可根据实际情况,做出更细的分类,如七级、十级等。 |
特别准备 |
即针对贷款组织中的特定风险,按一定比例提取的,只有遇到特别风险情况时才会计提,并非经常提取。 |
资料来源:《博瞻智库》整理
贷款减值准备期末余额
=期初余额+期初调整+当期计提-当期转回+当期转入-已减值贷款折现回拨部分+收回以前年度核销部分-当期核销+其它因素变动
第三,2015-2016年业务制度更新,《G11-II资产质量及准备金》将三项准备统一为减值准备。
第四,中国上市公司的应收账款坏账准备金的提取比率为9%,即按应收账款余额的9%计提坏账准备金,提取的准备金计入当期损益。这里的坏账准备等同减值准备。
第五,贷款拨备率的监管标准为2.50%。
2、拨备覆盖率
第一,用来衡量商业银行贷款损失准备金计提是否充足的一个指标,其计算公式为:
拨备覆盖率=贷款减值准备/不良贷款。
第二,一般各家银行贷款减值准备的计提标准不同,因此可比性不高,而计入当期损益的贷款减值准备也是影响业绩的重要因素,因此资产质量与经营业绩之间具有较强的关联性。
第三,拨备覆盖率的监管标准为150%。
(四)新口径贷款拨备率与拨备覆盖率:根据三类维度的执行情况分别下调监管要求
2018年2月28日,银监会发布《关于调整商业银行贷款损失准备监管要求的通知》(银监发(2018)7号文),明确拨备覆盖率监管要求由150%调整至120-150%,贷款拨备率监管要求由2.5%调整为1.5-2.5%。
各级监管部门应综合考虑商业银行贷款分类准确性、处置不良贷款主动性、资本充足率三方面因素,按照孰高原则,确定贷款损失准备最低监管要求。
1、贷款分类准确性
按照逾期90天以上贷款纳入不良贷款的比例,确定拨备覆盖率和贷款拨备率最低监管要求。

2、处置不良贷款主动性
按照处置的不良贷款占新形成不良贷款的比例,确定拨备覆盖率和贷款拨备率监管要求。

3、资本充足性
按照不同类别商业银行的资本充足率情况,确定拨备覆盖率和贷款拨备率最低监管要求。

(五)其它指标
1、贷款迁徙率
在对贷款进行五级分类后,不同类型贷款之间的迁徙也成为了一个值得关注的指标。2005年12月银监会印发《商业银行风险监管核心指标(试行)》明确贷款风险迁徙指标主要有正常类贷款迁徙率、关注类贷款迁徙率、次级类贷款迁徙主和可疑类贷款迁徙率。而这里的迁徙主要特指下迁,即相对优的贷款类别下迁到更差贷款的比率,没有特定的监管标准。
第一,正常类贷款迁徙率=期初正常类贷款期末转为后四类贷款的余额/期初正常类贷款余额。
第二,关注类贷款迁徙率=期初关注类贷款期末转为不良贷款的余额/期初关注类贷款余额。
第三,次级类贷款迁徙率=期初次级类贷款期末转为可疑类和损失类贷款余额/期初次级类贷款余额。
第四,可疑类贷款迁徙率=期初可级类贷款期末转为损失类贷款余额/期初可疑类贷款余额。
2、不良贷款生成率
第一,不良贷款生成率=(本期新增不良贷款余额+本期不良贷款核销)/总贷款余额。
第二,由于不良贷款率是存量指标,仅能反映过去的贷款质量和风控水平,且受到核销的影响,往往数据有所失真。因此不良贷款生成率更能反映当下的资产质量情况。
3、贷款偏离度
第一,所谓贷款偏离度,亦称贷款分类偏离度,具体指贷款的账面分类与真实分类的偏差程度,偏离度=实际数值/上报数值。
第二,偏离度一般超过5%即为不正常。
第三,不良贷款偏离度一般还指90天以上逾期贷款与不良贷款的比例,超过100%即说明分类不准确。
▌三、商业银行资本维度
(一)资本类型
该部分内容详见银监会2012年7月发布的《商业银行资本管理办法(试行)》
1、一级资本(亦称核心资本)
所谓核心资本,具体是指商业银行可以永久使用和支配的自有资金。
(1)一级资本包括核心一级资本和其它一级资本两类。
(2)核心一级资本包括实收资本、资本公积、盈余公积、一般风险准备、未分配利润、少数股东资本可计入的部分。
(3)其它一级资本包括永续债、优先股等其它一级资本工具以及少数股东资本可计入的部分。
(4)一级资本占全部资本总额的比例必须在50%以上。
(5)一级资本的扣除项应包括:
第一,商誉、其它无形资产(土地使用权除外)、由经营亏损引起的净递延税资产和贷款损失准备缺口;
第二,资产证券化销售利得、确定受益类的养老金资产净额、直接或间接持有本银行的股票;
第三,对资产负债表中未按公允价值计量的项目进行套期形成的现金流储备(正值予以扣除、负值予以加回);
第四,商业银行自身信用风险变化导致其负债公允价值变化带来的未实现损益。
2、二级资本(亦称附属资本)
二级资本主要包括次级债、二级资本债、混合资本工具、超额贷款损失准备以及少数股东资本可计入部分等,其中权重法和内部评级法计量信用风险加权资产的,其超额贷款损失准备可计入二级资本,但比例分别不得超过信用风险加权资产的1.25%和0.60%。
第二,商业银行二级资本工具有确定到期日的,应当在距到期日的最后五年,按100%、80%、80%、60%、40%、20%的比例逐年减计至二级资本。
(二)风险加权资产
风险加权资产包括信用风险加权资产、市场风险加权资产和操作风险加权资产三类。
1、信用风险加权资产
(1)可采用权重法或内部评级法进行计量,通常情况下中小银行主要采取权重法来计提信用风险加权资产。
(2)所谓权重法,即首先从表内资产账面价值中扣除相应的减值准备,然后乘以风险权重。表外项目则以名义金额为基础乘以信用转换系数得到等值的表内资产,再按表内资产的方式进行处理计提。
(3)表内资产的风险计提方式如下:
第一,商业银行持有中央政府、央行、政策性银行债权的风险权重为0,持有中央政府投资的AMC为收购国有银行不良贷款而定向发行的债券风险权重为0。此外,以风险权重为0的金融资产作为质押的债权风险权重也为0.
第二,商业银行对公共部门实体(省级及计划单列市政府、收入源于中央财政的公共部门等)、对其它商业银行原始期限三个月以内(含)、对ABS的债权风险权重为20%,不包括公共部门实体投资的工商企业债权。
第三,商业银行对我国其它商业银行一般债权的风险权重为25%、次级债权为100%。
第四,商业银行对一般企业债权的风险权重为100%,对符合条件的小微企业债权风险权重为75%,对工商企业股权投资的风险权重为400%(被动持有或因政策性原因持有)和1250%(其它)。
第五,商业银行个人住房抵押贷款风险权重为50%(追加贷款为150%)、对个人其它债权的风险权重为75%。
2、市场风险加权资产
第一,所谓市场风险是指因市场价格(包括利率、汇率、股票价格和商品价格)的不利变动引起的银行表内外业务发生损失的风险。具体包括商业银行交易账户中的利率风险和股票风险,以及全部汇率风险和商品风险。
第二,商业银行可以采用标准法或内部模型法计量市场风险资本要求。
第三,市场风险加权资产=市场风险资本要求*12.50。
3、操作风险加权资产
第一,所谓操作风险具体是指由不完善或有问题的内部程序、员工和信息科技系统,以及外部事件所造成损失的风险,包括法律风险,但不包括策略风险和声誉风险。
第二,商业银行可以采用基本指标法、标准法或高级计量法计量操作风险资本要求。
第三,操作风险加权资产=操作风险资本要求*12.50。
(三)资本充足指标
资本充足指标总共有三个,分别包括资本充足率、一级资本充足率和核心一级资本充足率。其中,
资本充足率=资本净额/风险加权资产=资本净额/(信用风险加权资产+操作风险资本*12.50+市场风险资本*12.50)
1、一般监管标准:资本充足率、一级资本充足率与核心一级资本充足率最低分别为8%、6%和5%
2012年我国根据巴塞尔协议III,发布了《商业银行资本管理办法(试行)》,明确了:
第一,核心一级资本包括实收资本(普通股)、资本公积、盈余公积、一般风险准备、未分配利润和少数股东资本可计入部分,且应当扣除商誉、其它无形资产(土地使用权除外)、由经营亏损引起的净递延税资产和贷款损失准备缺口。
第二,其它一级资本包括其他一级资本工具及其溢价和少数股东资本可计入部分。
第三,二级资本包括二级资本工具及其溢价和超额贷款损失准备。其中,超额贷款损失准备计入二级资本的比例不得超过信用风险加权资产的1.25%(权重法)或0.6%(内部评级法)。
第四,核心一级资本充足率、一级资本充足率和资本充足率的最低标准分别为5%、6%和8%。
2、最终监管标准:资本充足率、一级资本充足率与核心一级资本充足率最低分别为10.50%、8.50%和7.50%
此外,资本管理办法还规定在最低要求的基础上,尚需计提2.5%的储备资本、0-2.5%的逆周期资本以及1%的附加资本,且储备资本、逆周期资本与附加资本均由核心一级资本来补充。其中,1%的附加资本只需要系统重要性银行来计提。这意味着我国系统重要性商业银行资本充足率、一级资本充足率和核心一级资本充足率的监管最低标准实际上为11.5%、9.5%和8.50%。非系统重要性商业银行资本充足率、一级资本充足率和核心一级资本充足率的监管最低标准实际上为10.5%、8.5%和7.50%。
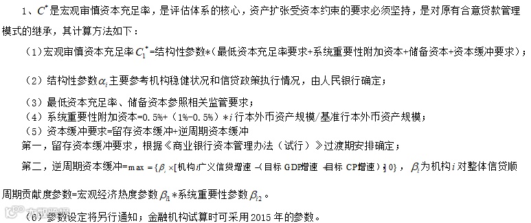
3、MPA特别规定:宏观审慎资本充足率
不过,到目前为止,银监会尚没有出台关于逆周期资本的相关细则,所以基本可以忽略。但尽管银监会并未提及,央行的MPA考核中却涉及到逆周期资本这一概念。央行在MPA中提出宏观审慎资本充足率的概念,其计算公式为

需要注意得是这里的储备资本与系统重要性附加资本和银监会的口径均不是一个概念。
其中,储备资本由核心一级资本满足(2.5%)、逆周期资本由核心一级资本满足(0-2.5%)。因此核心一级资本充足率、一级资本充足率和资本充足率的实际最低标准应分别为7.5%、8.5%和10.5%。
4、杠杆率
第一,杠杆率是指商业银行一级资本与调整后的表内外资产余额的比率,其数值越高说明商业银行资本越充足。
第二,2015年4月银监会对《商业银行杠杆率管理办法》(银监会2011年第3号令)进行修订,发布了《商业银行杠杆率管理办法(修订)》。
第三,杠杆率的计算公式为一级资本净额/调整后的表内外资产余额。其中,
调整后的表内外资产余额=调整后的表内资产余额(不包括表内衍生产品和证券融资交易)+衍生产品资产余额+证券融资交易资产余额+调整后的表外项目余额+一级资本扣减项。
▌四、商业银行流动性维度
(一)监管指标
1、流动性覆盖率(LCR,Liquidity Coverage Ratio):优质流动性资产/未来30日内的资金净流出量
第一,具体规定详见2018年5月25日发布的《商业银行流动性风险管理办法》(银保监会(2018)第3号令)。
第二,适用于资产规模在2000亿元以上的银行,监管标准为100%。
第三,本外币的计算方式和监管标准一致。
2、净稳定资金比率(NSFR,Net Stable Funding Ratio):可用的稳定资金/所需的稳定资金
第一,具体规定详见2018年5月25日发布的《商业银行流动性风险管理办法》(银保监会(2018)第3号令)。
第二,适用于资产规模在2000亿元以上的银行。
3、流动性匹配率:加权资金来源/加权资金运用
第一,具体规定详见2018年5月25日发布的《商业银行流动性风险管理办法》(银保监会(2018)第3号令)。
第二,适用于全部银行,监管标准为100%。
第三,自2020年1月1日起,流动性匹配率按照监管指标执行,在2020年前暂作为监测指标。
4、优质流动性资产充足率:优质流动性资产/短期现金净流出
第一,适用于资产规模在2000亿元以下的银行,监管标准为100%。
第二,2018年底和2019年6月底前达到80%和100%。
5、流动性比例:流动性资产/流动性负债
第一,适用于全部银行,本外币的监管标准为25%。
第二,流动性资产包括现金、黄金、超额准备金存款、一月内到期同业往来款轧差后资产净额、一月内到期债券投资、在国内外二级市场可随时变现债券投资、其他一月内到期可变现资产(剔除不良资产)。
第三,流动性负债包括活期存款(不含财政性存款)、一月内到期的定期存款(不含政策性存款)、一个月内到期的同业往来款轧差后负债净额、一月内到期已发行债券、一月内到期应付利息及各种应付款、一月内到期央行借款、其他一月内到期负债。
(二)监测指标
1、存贷比:调整后贷款余额/调整后存款余额
2015年6月24日,国务院常务会议通过了《中华人民共和国商业银行法修正案(草案)》,删除了存贷比不得超过75%的规定,将其由法定监管指标转为流动性监测指标。
2、流动性缺口:未来各个时间段到期的(表内外资产-表内外负债)
其中,未来各个时间段到期的表内外资产(负债)=未来各个时间段到期的表内资产(负债)+未来各个时间段到期的表外收入(支出)。此外还可进一步延伸出流动性缺口率(即未来各个时间段的流动性缺口/相应时间段到期的表内外资产)。
3、核心负债比例:核心负债/总负债
核心负债具体是指距到期日三个月以上(含)定期存款和发行债券以及活期存款的稳定部分。
4、(最大十家)同业融入比例
即(同业拆放+同业存放+卖出回购+委托方同业代付+发行同业存单-结算性同业存款)/总负债。其中,最大十家同业融入比例是指来自于最大十家同业机构交易对手的(同业拆放+同业存放+卖出回购+委托方同业代付+发行同业存单-结算性同业存款)与总负债的比值。
5、最大十户存款(贷款)比例:最大十家存款(贷款)客户存款合计/各项存款(贷款)
6、单一最大客户贷款占资本净额比例:不超过10%
7、累计外汇敞口头寸占资本净额比例:不超过20%
8、存款偏离度
第一,存款偏离度=(最后一日各项存款-日均存款)/日均存款。
第二,2018年6月8日银保监会和央行联合发布《关于完善商业银行存款偏离度管理有关事项的通知》(银保监办发(2018)48号),将商业银行月末存款偏离度指标值由3%调整至4%,季末月份与非季末月份采用相同的指标计算。
第三,同时48号文还明确商业银行不得设立时点性存款规模考评指标,也不得设定以存款市场份额、排名或同业比较为要求的考评指标。
▌五、商业银行盈利维度
(一)净利差与净息差
1、净利差(NIS)
净利差=生息资产的平均利率-计息负债的平均利率。
2、净息差(NIM,Net Interest Margin)
净息差=利息净收入/生息资产平均余额。
可以进一步推出:
净息差(NIM)=净利差(NIS)+计息负债的平均利率*(1-计息负债/生息资产)
也即,当负债端成本抬升时,净息差与净利差之间的缺口会被拉大,由于净息差在考虑了规模因素的同时,又融入了结构因素和市场因素,因此净息差往往比净利差具备更高的分析价值。
(二)ROA与ROE
1、ROA(资产收益率)
ROA=净利润/资产余额*100%。
2、ROE(资本收益率)
(1)又称净资产收益率,即ROE=净利润/净资产余额。
(2)净资产收益率可以分为加权平均净资产收益率和摊薄净资产收益率,其中
第一,加权平均净资产收益率=2*净利润/(期末净资产+期初净资产)
第二,摊薄净资产收益率==2*净利润/期末净资产
(三)成本收入比与信贷成本
1、成本收入比
成本收入比=业务及管理费用/营业收入,一般越低越好。
2、信贷成本
信贷成本=当期信贷拨备/当期平均贷款余额(含贴现)
▌六、商业银行大额风险暴露
(以是否超过一级资本净额的2.5%作为衡量标准)
该部分内容详见2018年5月4日发布的《商业银行大额风险管理办法》(银保监会(2018)第1号令)。其中,
第一,风险暴露是指商业银行对单一客户或一组关联客户的信用风险暴露,包括银行账簿和交易账簿内各类信用风险暴露。
第二,大额大风险暴露是指商业银行对单一客户或一组关联客户超过其一级资本净额2.5%的风险暴露。
(一)针对非同业客户
1、单一客户:贷款余额/资本净额<=10%、风险暴露/一级资本净额<=15%
2、关联客户:集团客户授信总额/资本净额<=15%、风险暴露/一级资本净额<=20%
(二)针对同业客户和不合格中央交易对手:风险暴露/一级资本净额<=25%
此外,同业业务目前还有以下约束,即同业负债占比不超过1/3;以及回购余额不超过上季度净资产的80%。
(三)全球系统重要性银行与合格中央交易对手
1、全球系统重要性银行:风险暴露/一级资本净额<=15%
2、合格中央交易对手:清算风险暴露/一级资本净额<= 25%
▌七、商业银行宏观审慎维度
2008年四万亿之后,央行提出差别准备金动态调整和合意贷款管理来约束商业银行的信贷投放。2015年12月29日,人民银行召开会议,部署改进合意贷款管理,从2016年开始实施宏观审慎评估有关工作,央行在此基础上进一步推出MPA考核体系(即宏观审慎评估体系,Macro Prudential Assessment),并于2016年正式实施,随后不断扩充MPA考核范围。
(一)MPA评估体系
MPA指标体系总共包括七大维度、14个指标。

(二)MPA评分标准

(三)MPA有关说明

2、利率定价行为是重要考察方面,以促进金融机构提高自主定价能力和风险管理水平,约束非理性定价行为,避免恶性竞争,维护良好的市场竞争环境。
3、广义信贷指标为各项贷款余额、债券投资、股权及其他投资、买入返售资产、存放非存款金融机构款项以及表外理财等合计数。
4、指标评分如有区间,按区间内均匀分布的方式计算具体分值。各项指标均以金融机构法人为单位,按上一季度数据计算。
5、区域性系统重要性机构主要从资产规模、替代性、关联度等方面加以确定。
(四)MPA扩容与完善
MPA并非了成不变,而是处于不断调整完善的过程。
1、2017年第一季度,将表外理财正式纳入MPA广义信贷指标范围。
2、2018年第一季度起将同业存单纳入MPA的同业负债占比指标。
3、央行行长易纲在《中国金融》2018年第3期“货币政策回顾与展望”文章中,表示正探索将影子银行、房地产金融、互联网金融等纳入宏观审慎政策框架,将同业存单、绿色信贷业绩考核纳入MPA考核,优化跨境资本流动宏观审慎政策,对资本流动进行逆周期调节。其中,绿色金融纳入MPA信贷政策执行情况考核首先对24家系统重要性金融机构实施。
4、进一步完善全口径跨境融资宏观审慎政策,提高跨境融资便利性,防范跨境资金流动。
5、2017年三季度货币政策执行报告明确探索将绿色信贷纳入MPA评估体系中。
6、2018年7月25日,部分银行接央行通知,从2018年二季度起,下调MPA考核中宏观审慎资本充足率的结构性参数和信贷顺周期贡献度参数,适度放宽对银行考核要求。
▌八、商业银行信贷投向维度
(一)普惠金融(贷款)
所谓普惠金融,是指全方位有效地为社会所有阶层和群体提供金融服务,特别是在传统金融理念基础上,被正规金融体系排外的农户、贫困人群及小微企业,能及时有效地获取价格合理、便捷安全的金融服务。因此,简单点就是以前那些银行看不上、顾不到、选择性忽视的客户(如中小微企业、个体工商户、城镇低收入、贫困群体等)现在是普惠金融重点关注的领域了。
很显然,普惠金融并不是中国的创新,但可以说是中国在引领,目前国家已经把“普惠金融”当成一项国家战略,并制订五年计划来实施,相信此次针对普惠金融的定向降准将会作为一个中长期政策一直被使用。
具体来看,普惠金融领域贷款包括:单户授信小于500 万元的小型企业贷款、单户授信小于500 万元的微型企业贷款、个体工商户经营性贷款、小微企业主经营性贷款、农户生产经营贷款、创业担保(下岗失业人员)贷款、建档立卡贫困人口消费贷款和助学贷款。上述贷款数据采用人民银行调查统计部门统一口径的统计数据。
时间 |
具体事件 |
2005年 |
联合国在“2005年国际小额信贷年”最早提出“普惠金融”的理念,打破传统“二八定律”的思维(即20%客户创造80%的利润)。 |
2012年6月 |
原国家主席胡锦涛在二十国集团峰会上正式使用“普惠金融”概念。 |
2013年11月 |
“普惠金融”第一次正式写入党的决议(十八届三中全会《中共中央关于全面深化改革若干重大问题的决定》),正式提出“发展普惠金融,鼓励金融创新,丰富金融市场层次和产品”。 |
2015年3月 |
2015年《政府工作报告》中提出要大力发展普惠金融,让所有市场主体都能分享金融服务的雨露甘霖。 |
2015年12月 |
《国务院关于印发推进普惠金融发展规划(2016-2020年)的通知》提出普惠金融是指立足机会平等要求和商业可持续原则,以可负担的成本为有金融服务需求的社会各阶层和群体提供适当、有效的金融服务。小微企业、农民、城镇低收入人群、贫困人群和残疾人、老年人等特殊群体是当前我国普惠金融重点服务对象。 |
2016年9月 |
杭州G20峰会期间,《G20数字普惠金融高级原则》、升级后的《G20普惠金融指标体系》和《G20中小企业融资行动计划落实框架》3个关于普惠金融的重要文件成为全球普惠金融发展的指引性文件。 |
资料来源:《博瞻智库》整理
(二)小微企业“两增两控”
2018年3月19日,银监会发布《关于2018年推动银行业小微企业金融服务高质量发展的通知》(银监办发[2018]29号)。该《通知》在继续监测“三个不低于”、确保小微企业信贷总量稳步扩大的基础上,重点针对单户授信1000万元以下(含)的小微企业贷款,提出“两增两控”的新目标。
“两增两控” |
“两增”即单户授信总额1000万元以下(含)小微企业贷款同比增速不低于各项贷款同比增速,贷款户数不低于上年同期水平。“两控”即合理控制小微企业贷款资产质量水平和贷款综合成本。 |
“一二五”目标 |
小微企业贷款增速不低于各项贷款平均增速,小微企业贷款户数不低于上年同期户数,小微企业申贷获得率不低于上年同期水平。 |
(三)民营企业“一二五”目标
2018年11月7日,银保监会主席郭树清接受采访时表示“据不完全统计,现在银行业贷款余额中,民营企业贷款占25%,而民营经济在国民经济中的份额超过60%。民营企业从银行得到的贷款和它在经济中的比重还不相匹配、不相适应”。
“后续考虑对民营企业的贷款要实现“一二五”的目标,即在新增的公司类贷款中,大型银行对民营企业的贷款不低于1/3,中小型银行不低于2/3,争取三年以后,银行业对民营企业的贷款占新增公司类贷款的比例不低于50%”。
▌九、大资管行业维度
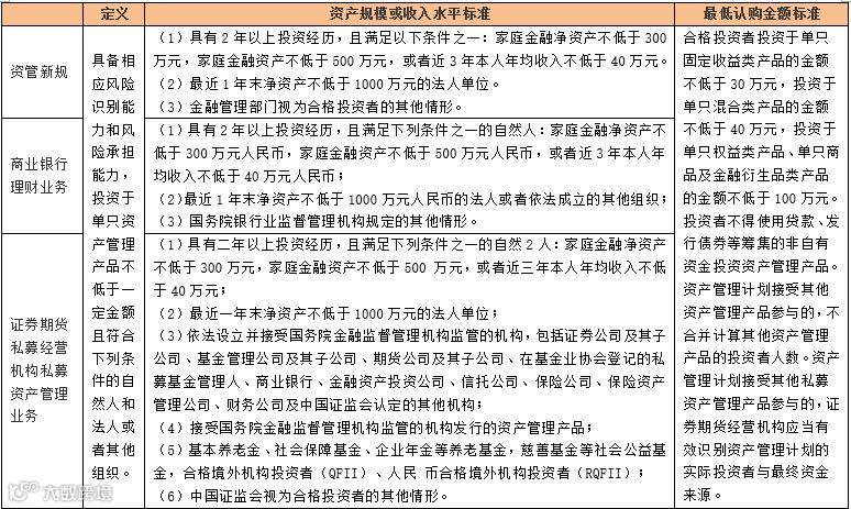
(一)合格投资者与风险准备金
1、合格投资者
资管新规之后,将合格投资者的认定标准归于统一,从认定原则上延用了2014年8月颁布的《私募投资基金监督管理暂行办法》,即采用资产规模或收入水平和单只资管产品的最低认购金额的双重标准进行认定。


2、风险准备金
(1)资管新规明确金融机构应当按照资产管理产品管理费收入的10%计提风险准备金,或按规定计提操作风险资本或相应风险资本准备,风险准备金余额达到产品余额的1%时可以不再提取。
(2)信托公司每年应当从税后利润中提取5%作为信托赔偿准备金,但该赔偿准备金累计总额达到公司注册资本的20%时,可不再提取。同时,信托公司也会计提相应的风险资本。
(3)证券公司需要按照资管业务净收入的15%计提操作风险准备,同时还需要计提特定风险资本:
第一,结构化集合资管计划计提1%的风险准备;
第二,投资非标资产的定向资管计划计提 0.90%的风险准备;
第三,各类私募投资基金计提0.70%的风险准备;
第四,其他定向资管计划计提0.50%的风险准备;
第五,参与股票质押式回购业务的资管计划加计1.50%的风险准备。
(4)基金子公司应当按管理费收入的10%计提风险准备金,达到专户子公司所管理资产规模净值的1%时可不再计提,同时也需要计提风险资本。
(5)公募基金应当每月从基金管理费收入的10%计提风险准备金,余额达到上季末管理基金资产净值的1%时可不再提取。
(二)证券公司
资料来源2016年6月证监会发布的《关于修改<证券公司风险控制指标管理办法>的决定》修正。证券公司的风险控制指标体系主要以净资本和流动性为核心。
1、净资本=核心净资本+附属净资本
第一,核心净资本=净资产-资产项目的风险调整-或有负债的风险调整+其他调整项目。
第二,附属净资本=长期次级债*规定比例+其他调整项目。
第三,证券公司计算核心净资本时,应当按照规定对有关项目充分计提资产减值准备。
第四,证券公司对控制证券业务子公司出具承诺书提供担保承诺的,应当按照担保承诺金额的一定比例扣减核心净资本。从事证券承销与保荐、证券资产管理业务等中国证监会认可的子公司可以将母公司提供的担保承诺按一定比例计入核心资本。
第五,证券公司向股东或机构投资者借入或发行的次级债,可按照一定比例计入附属净资本或扣减风险资本准备。
第六,证券公司经营证券经纪业务的净资本不得低于2000万元,经营证券承销与保荐、证券自营、证券资产管理、其他证券业务等业务之一的,其净资本不得低于5000万元。
第七,证券公司经营证券经纪业务,同时经营证券承销与保荐、证券自营、证券资产管理、其他证券业务等业务之一的,其净资本不得低于1亿元。
第八,证券公司经营证券承销与保荐、证券自营、证券资产管理、其他证券业务中两项及两项以上的,净资本不得低于2亿元。
2、风险控制指标
(1)风险覆盖率=净资本/各项风险资本准备之和,不得低于100%;
(2)资本杠杆率=核心净资本/表内外资产总额,不得低于8%;
(3)流动性覆盖率=优质流动性资产/未来30天现金净流出量,不得低于100%;
(4)净稳定资金比率=可用稳定资金/所需稳定资金,不得低于100%。
(5)净资本/净资产不得低于40%;
(6)净资本/负债不得低于8%;
(7)自营权益类证券及证券衍生品/净资本不得高于100%,其中利率互换投资规模以利率互换合约名义本金总额的5%计算;
(8)自营固定收益类证券/净资本不得高于500%;
(9)持有一种权益类证券的成本与净资本的比例不得高于30%;
(10)持有一种权益类证券的市值与其总市值的比例不得高于5%,但因包销导致的情形和中国证监会另有规定的除外;
(11)证券公司对客户融资融券最长期限不得高于6个月;
(12)对单一客户的融资或融券规模与净资本的比例不得高于5%;
(13)接受单只担保股票市值与该股票总市值比例前五名。
需要指出得是,这里的“证券衍生品”具体包括权证、股指期货;“权益类证券”具体包括股票、股票基金、混合基金、集合理财产品、信托产品;“固定收益类证券”具体包括债券、债券基金、央行票据、货币市场基金、资产支持证券。
(三)基金子公司
本部分资料来源2016年11月证监会发布的《基金管理公司特定客户资产管理子公司风险控制指标管理暂行规定》(证监会2016年第30号公告)。
1、风险控制指标
(1)净资本不得低于1亿元;
(2)净资本/各项风险资本准备之和,不得低于100%;
(3)净资本/净资产不得低于40%;
(4)净资产/负债不得低于20%。
2、风险准备金=管理费收入的10%
(四)公募基金
1、发行端
(1)单一投资者持有份额超过50%的,应当采用封闭式或定期开放运作模式(定期开放周期不得低于3个月、货币市场基金除外),且采用发起式基金形式。
(2)对除货币市场基金与交易型开放式指数基金以外的开放式基金,对持续持有期少于7日的投资者收取不低于1.5%的赎回费,并将上述赎回费全额计入基金财产。
2、投资端
(1)同一基金管理人管理的全部基金持有一家公司发行的证券,不得超过该证券的10%。
(2)同一基金管理人管理的全部开放式基金持有一家上市公司的可流通股票市值,不得超过该股市可流通市值的15%。
(3)同一基金管理人管理的全部投资组合持有一家上市公司的可流通股票市值,不得超过该上市公司可流通市值的30%。
其中,完全按照有关指数的构成比例进行证券投资的开放式基金以及中国证监会认定的特殊投资组合可不受前述比例限制。
(4)同一基金管理人管理的全部证券投资基金投资于同一原始权益人的各类资产支持证券,不得超过其各类资产支持证券合计规模的10%。单只证券投资基金持有的同一信用级别资产支持证券的比例,不得超过该资产支持证券规模的10%。
(5)单只证券投资基金持有的全部资产支持证券,其市值不得超过该基金资产净值的20%,中国证监会规定的特殊品种除外。
(6)单只开放式基金主动投资于流动性受限资产的市值合计不得超过该基金资产净值的15%。
因证券市场波动、上市公司股票停牌、基金规模变动等基金管理人之外的因素致使基金不符合前款所规定比例限制的,基金管理人不得主动新增流动性受限资产的投资。
(7)单只基金持有一家公司发行的证券,其市值不得超过基金资产净值10%(其中可转债基金投资于可转债部分则可以豁免)。
(8)单只开放式基金主动投资于流动性受限资产的市值合计不得超过该基金资产净值的15%。
(9)单只基金持有其他基金(不含货币市场基金),其市值不得超过基金资产净值10%,但基金中基金除外。
(10)开放式基金应当保持不低于基金资产净值5%的现金或者到期日在一年以内的政府债券,以备支付基金份额持有人的赎回款项,但中国证监会规定的特殊基金品种除外。
(11)单只公募资产管理产品投资单只证券或者单只证券投资基金的市值不得超过该资产管理产品净资产的10%。
(12)基金不得投资有锁定期、但锁定期不明确的证券,封闭式基金投资流通受限证券的锁定期,不得超过封闭式基金的剩余存续期。
3、杠杆比例要求
(1)基金总资产/基金净资产,不得高于140%。
(2)封闭式基金和保本基金的总资产/净资产不得高于200%。
(3)杠杆型基金的杠杆率由基金合同自行约定 ,但基金名称中应有“杠杆”二字。
(4)基金财产参与股票发行申购,单只基金所申报的金额,不得超过该基金的总资产。
(5)进入全国银行间同业市场的基金管理公司进行债券回购的资金余额不得超过基金净资产的40%。
4、投资股指期货的交易限制
(1)基金在任何交易日日终,持有的买入股指期货合约价值,不得超过基金资产净值的10%;
(2)开放式基金在任何交易日日终,持有的买入期货合约价值与有价证券市值之和,不得超过基金资产净值的95%;
封闭式基金、开放式指数基金(不含增强型)、交易型开放式指数基金(ETF)在任何交易日日终,持有的买入期货合约价值与有价证券市值之和,不得超过基金资产净值的100%;
(3)基金在任何交易日日终,持有的卖出期货合约价值不得超过基金持有的股票总市值的20%;
基金管理公司应当按照中国金融期货交易所要求的内容、格式与时限向交易所报告所交易和持有的卖出期货合约情况、交易目的及对应的证券资产情况等;
(4)基金所持有的股票市值和买入、卖出股指期货合约价值,合计(轧差计算)应当符合基金合同关于股票投资比例的有关约定;
(5)基金在任何交易日内交易(不包括平仓)的股指期货合约的成交金额,不得超过上一交易日基金资产净值的20%;
(6)开放式基金(不含ETF)每个交易日日终,在扣除股指期货合约需缴纳的交易保证金后,应当保持不低于基金资产净值5%的现金,或到期日在一年以内的政府债券;
(7)封闭式基金、ETF每个交易日日终,在扣除股指期货合约需缴纳的交易保证金后,应当保持不低于交易保证金一倍的现金;
(8)保本基金参与股指期货交易不受上述限制,但应当符合基金合同约定的保本策略和投资目标,且每日所持期货合约及有价证券的最大可能损失,不得超过基金净资产扣除用于保本部分资产后的余额。
担保机构应当充分了解保本基金的股指期货交易策略和可能损失,并在担保协议中作出专门说明。
5、投资国债期货的交易限制
(1)基金在任何交易日日终,持有的买入国债期货合约价值,不得超过基金资产净值的15%;
(2)开放式基金在任何交易日日终,持有的买入国债期货和股指期货合约价值与有价证券市值之和,不得超过基金资产净值的95%;
封闭式基金、开放式指数基金(不含增强型)、交易型开放式指数基金(ETF)在任何交易日日终,持有的买入国债期货和股指期货合约价值与有价证券市值之和,不得超过基金资产净值的100%。
其中,有价证券指股票、债券(不含到期日在一年以内的政府债券)、权证、资产支持证券、买入返售金融资产(不含质押式回购)等。
债券基金参与国债期货交易不受本项限制,但应当符合基金合同约定的投资策略和投资目标;
(3)基金在任何交易日日终,持有的卖出国债期货合约价值不得超过基金持有的债券总市值的30%;
基金管理人应当按照中国金融期货交易所要求的内容、格式与时限向交易所报告所交易和持有的卖出期货合约情况、交易目的及对应的证券资产情况等;
(4)基金所持有的债券(不含到期日在一年以内的政府债券)市值和买入、卖出国债期货合约价值,合计(轧差计算)应当符合基金合同关于债券投资比例的有关约定;
(5)基金在任何交易日内交易(不包括平仓)的国债期货合约的成交金额不得超过上一交易日基金资产净值的30%;
(6)开放式基金(不含ETF)每个交易日日终,在扣除国债期货和股指期货合约需缴纳的交易保证金后,应当保持不低于基金资产净值5%的现金,或到期日在一年以内的政府债券;
(7)封闭式基金、ETF每个交易日日终,在扣除国债期货和股指期货合约需缴纳的交易保证金后,应当保持不低于交易保证金一倍的现金;
(8)保本基金参与国债期货交易不受上述的限制,但应当符合基金合同约定的保本策略和投资目标,且每日所持期货合约及有价证券的最大可能损失,不得超过基金净资产扣除用于保本部分资产后的余额。
6、投资商品期货的交易限制
(1)持有所有商品期货合约的价值合计(买入、卖出轧差计算)不低于基金资产净值的90%、不高于基金资产净值的110%。
(2)持有卖出商品期货合约应当用于风险管理或提高资产配置效率。
(3)除支付商品期货合约保证金以外的基金财产,应当投资于货币市场工具以及中国证监会允许基金投资的其他金融工具,其中投资于货币市场工具应当不少于80%。
(4)不得办理实物商品的出入库业务。
(5)商品期货ETF联接基金财产中,目标商品期货ETF的比例不得低于基金资产净值的90%。
7、FOF(基金中基金)
(1)基金中基金持有单只基金的市值,不得高于基金中基金资产净值的20%,且不得持有其他基金中基金。
其中,ETF联接基金持有目标ETF的市值,不得低于该联接基金资产净值的90%。
(2)除ETF联接基金外,同一管理人管理的全部基金中基金持有单只基金不得超过被投资基金净资产的20%,被投资基金净资产规模以最近定期报告披露的规模为准。
(3)基金中基金不得持有具有复杂、衍生品性质的基金份额,包括分级基金和中国证监会认定的其他基金份额,中国证监会认可或批准的特殊基金中基金除外。
(4)除ETF联接基金外,基金中基金投资其他基金时,被投资基金的运作期限应当不少于1年,最近定期报告披露的基金净资产应当不低于1亿元。
8、避险策略基金(即原“保本基金”)
(1)避险策略基金单位累计净值低于避险策略周期到期日基金合同约定的投资本金超过2%,或者连续20个交易日(建仓期除外)低于避险策略周期到期日基金合同约定的投资本金的,应当及时予以应对,审慎作出后续安排,并自发生之日起3日内向中国证监会及相关派出机构报告。
(2)避险策略基金的投资策略应当符合以下审慎监管要求:
第一,避险策略基金投资于稳健资产不得低于基金资产净值的80%。
其中,稳健资产应为现金,剩余期限不超过剩余避险策略周期1 年的银行存款、同业存单、债券回购、国债、地方政府债券、政策性金融债、中央银行票据、信用等级在AAA(含)以上的债券、信用等级在AAA(含)以上的非金融企业债务融资工具以及中国证监会认可的其他金融工具;
第二,稳健资产投资组合的平均剩余期限不得超过剩余避险策略周期;
第三,避险策略基金投资于具有基金托管人资格的同一商业银行的银行存款、同业存单占基金资产净值的比例合计不得超过20%,投资于不具有基金托管人资格的同一商业银行的银行存款、同业存单占基金资产净值的比例合计不得超过5%;
第四,稳健资产以外的资产为风险资产,基金管理人应当建立客观研究方法,审慎建立风险资产投资对象备选库,并采取适度分散的投资策略,且应当审慎确定风险资产的投资比例。
其中,风险资产中,投资于权益类资产的,投资金额不得超过安全垫3倍;投资于可转换债券、可交换债券以及信用等级在AA+以下的固定收益类资产的,投资金额不得超过安全垫5倍;投资于信用等级AA+(含)以上的固定收益类资产的,投资金额不得超过安全垫10 倍;各类风险资产的投资金额除以各自倍数上限,加上买入上市期权支付的权利金,合计金额不得超过安全垫。
这里的安全垫相当于保护层,即基金资产净值与到期日投资本金折现后的差额。
(五)货币市场基金
该信息来源于2016年2月1日施行的《货币市场基金监督管理办法》和2017年10月1日施行的《公开募集开放式证券投资基金流动性风险管理规定》,该规定主要针对摊余成本法的货币市场基金。
1、禁投项目
货币市场基金不得投资于股票、可转换债券、可交换债券、以定期存款利率为基准利率的浮动利率债券、信用等级在AA+以下的债券与非金融企业债务融资工具。
2、流动性资产不应低于一定比例
第一,现金、国债、中央银行票据、政策性金融债券占基金资产净值的比例合计不得低于 5%;
第二,现金、国债、中央银行票据、政策性金融债券以及五个交易日内到期的其他金融工具占基金资产净值的比例合计不得低于 10%;
第三,到期日在 10 个交易日以上的逆回购、银行定期存款等流动性受限资产投资占基金资产净值的比例合计不得超过 30%;
第四,除发生巨额赎回、连续3个交易日累计赎回 20%以上或者连续 5 个交易日累计赎回 30%以上的情形外,债券正回购的资金余额占基金资产净值的比例不得超过 20%。
3、投资交易限制
(1)同一机构发行的债券、非金融企业债务融资工具及其作为原始权益人的资产支持证券占基金资产净值的比例合计不得超过 10%,国债、中央银行票据、政策性金融债券除外。
(2)货币市场基金投资于有固定期限银行存款的比例,不得超过基金资产净值的 30%,但投资于有存款期限,根据协议可提前支取的银行存款不受上述比例限制。
(3)货币市场基金投资于具有基金托管人资格的同一商业银行的银行存款、同业存单占基金资产净值的比例合计不得超过 20%,投资于不具有基金托管人资格的同一商业银行的银行存款、同业存单占基金资产净值的比例合计不得超过 5%。
(3)要求采用摊余成本法核算的货币市场基金要实施规模控制,同一基金管理人用摊余成本法核算的货币市场基金的月末资产净值合计不得超过风险准备金余额的200倍。同时,货币市场基金正回购余额占基金资产净值的比例不得高于20%。
(4)货币市场基金投资于主体信用评级低于AAA的机构发行的金融工具占基金资产净值的比例合计不得超过10%,其中单一机构发行的金融工具占基金资产净值的比例合计不得超过 2%。
(5)同一基金管理人管理的全部货币市场基金投资同一商业银行的银行存款及其发行的同业存单与债券,不得超过该商业银行最近一个季度末净资产的 10%。
(6)货币市场基金投资组合的平均剩余期限不得超过 120 天,平均剩余存续期不得超过 240 天。
(7)货币市场基金的投资久期有严格的要求:
前10名份额持有人合计持有份额 |
投资组合平均剩余期限 |
平均剩余存续期 |
投资组合中现金、国债、央票、政策性金融债券以及5个交易内到期的其他金融工具占比 |
超过50% |
不超过60天 |
不得超过120天 |
不得低于30% |
超过20% |
不超过90天 |
不得超过180天 |
不得低于20% |
(六)信托公司
1、一般规定
(1)信托公司对外担保余额不得超过其净资产的50%。
(2)单个信托计划的自然人人数不得超过50人,信托期限不少于1年。
(3)信托公司向他人提供贷款不得超过其管理的所有信托计划实收余额的30%,不得将同一公司管理的不同信托计划投资于同一项目。
2、净资本管理
净资本=净资产-各类资产的风险扣除项-或有负债的风险扣除项-中国银行业监督管理委员会认定的其他风险扣除项。
风险资本=固有业务风险资本+信托业务风险资本+其他业务风险资本。
(1)信托公司净资本不得低于2亿元。
(2)净资本/各项风险资本之和不得低于100%。
(3)净资本/净资产不得低于40%。
(七)商业银行理财业务与商业银行理财子公司对比
《商业银行理财业务监督管理办法》与《商业银行理财子公司管理办法》分别于2018年9月28日和12月2日正式发布,在延续资管新规的总体指导思想外,整体上看略有放松。
发行端 |
销售端 |
投资端 |
|
商业银行理财业务 |
(1)公募和私募:合格投资者; (2)因收类、权益类、衍生类和混合类; (3)封闭式和开放式; (4)商业银行不得发行分级理财产品。 |
(1)公募:销售起点为1万元; (2)私募:固收类30万元、混合类40万元、权益类和商品衍生品类100万元; (3)销售渠道:银行业金融机构以及专区销售和双录要求。 (4)在私募理财产品销售方面,借鉴国内外通行做法,引入不少于24小时的投资冷静期要求。 |
(1)不得直接投资于信贷资产,不得直接或间接投资于本行信贷资产及其收受益权,不得直接或间接投资于本行或其他银行业金融机构发行的理财产品,不得直接或间接投资于本行发行的次级档信贷资产支持证券。 (2)面向非机构投资者发行的理财产品不得直接或间接投资于不良资产及收受益权、不良资产支持证券,国务院银行业监督管理机构另有规定的除外。 (3)不得直接或间接投资于由未经金融监督管理部门许可设立、不持有金融牌照的机构发行的产品或管理的资产,金融资产投资公司的附属机构依法依规设立的私募股权投资基金以及国务院银行业监督管理机构另有规定的除外。 (4)全部理财产品投资于单一债务人及其关联企业的非标准化债权类资产余额,不得超过本行资本净额的10%; (5)商业银行全部理财产品投资于非标准化债权类资产的余额在任何时点均不得超过理财产品净资产的35%,也不得超过本行上一年度审计报告披露总资产的4%。 (6)每只公募理财产品持有单只证券或单只公募证券投资基金的市值不得超过该理财产品净资产的10%; (7)商业银行全部公募理财产品持有单只证券或单只公募证券投资基金的市值,不得超过该证券市值或该公募证券投资基金市值的30%; (8)商业银行全部理财产品持有单一上市公司发行的股票,不得超过该上市公司可流通股票的30%。 (9)商业银行每只开放式公募理财产品的杠杆水平不得超过140%,每只封闭式公募理财产品、每只私募理财产品的杠杆水平不得超过200%。 (10)不得用自有资金购买本行发行的理财产品,不得为理财产品投资的非标准化债权类资产或权益类资产提供任何直接或间接、显性或隐性的担保或回购承诺,不得用本行信贷资金为本行理财产品提供融资和担保。 |
商业银行理财子公司 |
(1)公募理财与私募理财; (2)可以发行分级式理财产品和发起式理财产品 |
(1)代销机构不局限于银行业金融机构; (2)不设销售起点 |
(1)不得直接投资于信贷资产,不得直接或间接投资于主要股东的信贷资产及其受(收)益权,不得直接或间接投资于主要股东发行的次级档资产支持证券,面向非机构投资者发行的理财产品不得直接或间接投资于不良资产受(收)益权。 (2)不得直接或间接投资于本公司发行的理财产品。 (3)银行理财子公司全部理财产品投资于非标准化债权类资产的余额在任何时点均不得超过理财产品净资产的35%。 (4)同一银行理财子公司全部开放式公募理财产品持有单一上市公司发行的股票,不得超过该上市公司可流通股票的15%。 (5)分级理财产品不得投资其他分级资产管理产品,不得直接或间接对优先级份额投资者提供保本保收益安排。 (6)银行理财子公司以自有资金投资于本公司发行的理财产品,不得超过其自有资金的20%,不得超过单只理财产品净资产的10%,不得投资于分级理财产品的劣后级份额。 (7)公募理财产品可直接投资股票,且对理财产品的同向和反向交易进行管控。 |
来源:《任博宏观论道》
作者:任涛
精彩文章推荐:
中国31个省市区招商引资重点产业布局
中国为什么一定要搞新基建


免责声明
本公众号部分内容来自网络、报刊及电视台,我们对文中观点保持中立,对所包含内容的准确性、可靠性或者完整性不提供任何明示或暗示的保证,请仅作参考。我们尊重作者的成果,如有侵权,请联系我们及时删除。非常感谢,支持原创,欢迎投稿。投稿请联系:0759-2366968


广东海空金控投资有限公司是一家专门从事特色小镇建设、乡村振兴、田园综合体、政府政策咨询、项目孵化、军民融合产业、政府与社会资本合作(PPP)业务的有限责任公司。团队实力雄厚,合作资源丰富。诚信、专业、热情、感恩,力争成为国内顶尖的综合投资与运营商。
地 址:广东省湛江市霞山区人民大道中3号新世纪大厦三楼
联系电话:0759-2366968



