

来源:财通证券研究 ID:ctsec2017 作者:熊晓湛
投资要点
抱团股是什么,如何定义,如何筛选?
a) 传统意义上我们认为抱团是公募基金重仓股,不过北上资金重仓也可以作为抱团股来讨论。
b) 我们构建了5类抱团股筛选方法,发现在这些筛选方法中,通过北上资金持仓市值自由流通占比筛选出的抱团股有最好的表现,2017年1月—2021年7月,策略年化收益达22.49%,sharpe达到0.92。
c) 长期来看,通过公募重仓市值自由流通占比变化量筛选的抱团股指数小幅跑赢沪深300和偏股型基金指数,2011年1月—2021年7月,年化收益达到11.85%。
可以对抱团股做择时吗?
我们介绍了两种择时方法,都在抱团股指数上有较好表现,其中:
a) 通过美债收益率对抱团指数择时的策略2012年以来年化收益率达到25.51%,sharpe达到1.07。
b) 通过人民币汇率对抱团指数择时的策略2012年以来年化收益率达到17.99%,sharpe达到0.83。
抱团基金有何表现
a) 抱团股基金指数走势与偏股型基金指数相近,小幅跑赢使用公募基金持仓市值筛选出的抱团股指数。从收益上来看,他们都不如用公募重仓持仓市值自由流通占比变化量筛选出的抱团股指数。
b) 不过抱团基金指数的回撤控制是最好的,这可能是因为基金有一定的风控能力。

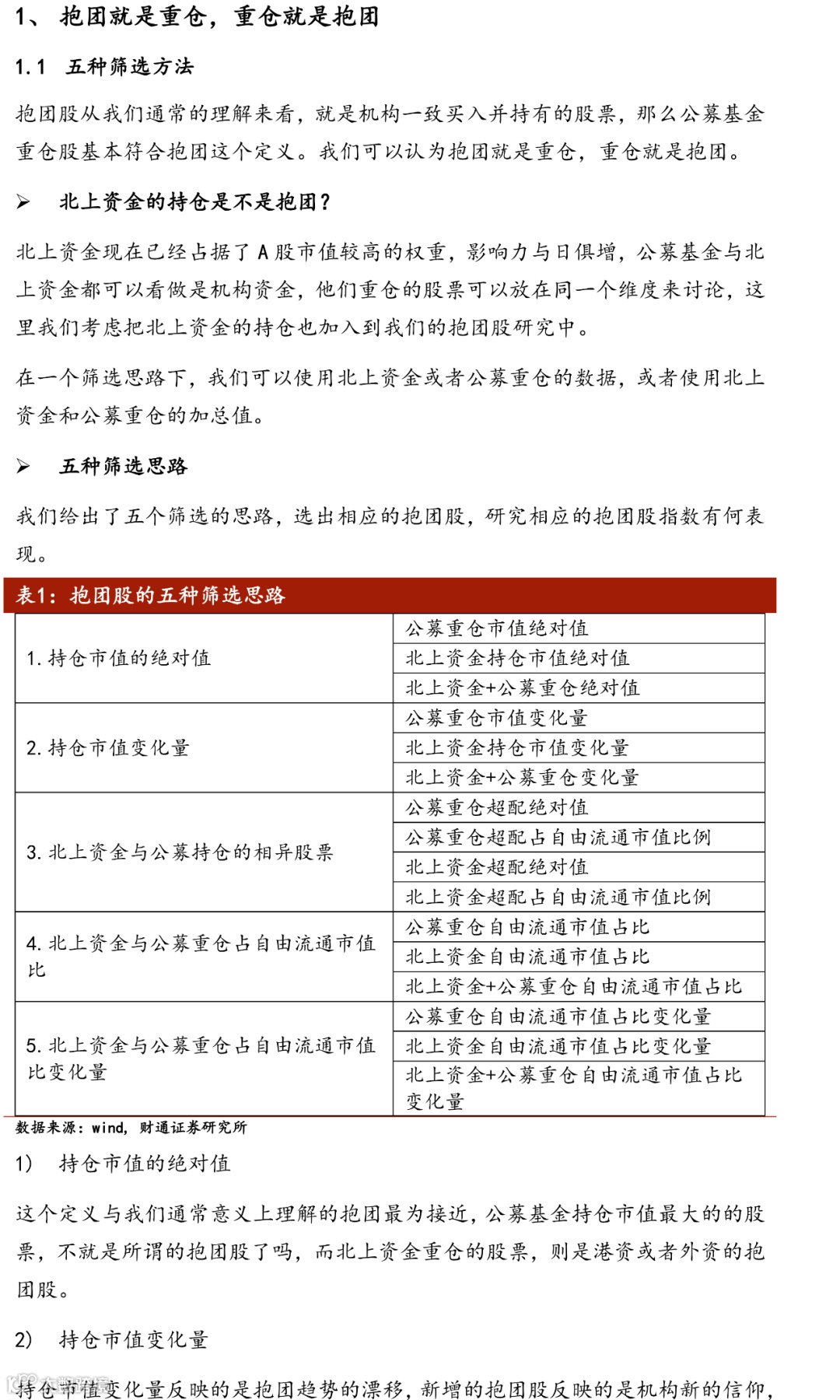
1 抱团股的筛选










2 抱团股的择时



3 抱团基金指数


11分钟价值1.8亿!全球首富成功"上天",完成太空之旅!顶级富豪游戏开启,万亿级赛道即将引爆?
彻底爆了!一天狂卖190亿,这只公募FOF创造历史,为何有如此吸引力?还未开售已遭疯抢
震惊!火箭弹竟射向总统府,以色列又拉响警报,发生了什么?这两个小国又挑事,大家都在囤导弹?
又一黑天鹅?英国首相成密接者,这个人口大国疫情彻底爆发!东京奥运村首现确诊,抗疫板块逻辑重生?

券商中国是证券市场权威媒体《证券时报》旗下新媒体,券商中国对该平台所刊载的原创内容享有著作权,未经授权禁止转载,否则将追究相应法律责任。



