

图源:图虫创意
来源:股市荀策微信公众号
核心结论:①今年前三季度企业ROE向上、资金净流入,但股市仅微涨,源于政策面扰动。②政策面正发生积极变化,稳增长发力助推ROE,地产政策柔化、中美关系缓和将抬升风险偏好。③年线有望三连阳,牛市高点往往众乐乐,均衡以待:大金融和新老基建较优,消费跟涨。
年线有望三连阳
——2021年四季度A股展望
19年初我们就提出A股有望迎来三年左右牛市,回顾19、20年的行情,万得全A两年分别上涨33%和26%,上证综指分别涨22%和14%,沪深300分别涨36%和27%,创业板指分别涨44%和65%。今年以来万得全A前三个季度累计上涨4.4%,上证综指涨2.7%,沪深300跌6.6%,创业板指涨9.4%,往后看今年股市最终会是收涨还是收跌?最后一个季度将非常关键。我们认为,三年牛市仍在途中,各大指数在21年最终有望收阳线,实现年线三连阳。
1. 市场处在基本面和政策面的角力中
市场的节奏:牛市进入第三阶段。19年初我们提出A股新一轮的牛市已经开始,本轮牛市有望持续三年,并且在《牛市有三个阶段—20190303》中指出牛市有三个阶段:第一是孕育期,资金面驱动,第二是爆发期,资金面和基本面双轮驱动,第三是泡沫期,基本面和情绪面驱动。回顾19年以来的行情,19-20年两年股市涨幅明显,今年前三个季度以上证综指和万得全A来衡量股市依旧在上涨,正如我们在去年的年度策略《股”舞人心——2021年中国股市展望-20201127》中指出,2021年牛市将进入第三阶段,市场驱动力是基本面+情绪面。基本面上,中报数据显示A股盈利处于上升趋势, 21Q2、Q1全A归母净利累计同比为43%、53%,两年年化增速为8.4%、7.9%,ROE(TTM)为9.8%、9.2%,相较20年的8.7%继续回升。情绪面上,A股近五十个交易日成交额破万亿,我们测算今年前三季度超过1.5万亿增量资金入场,而20年前三季度为1.3万亿,20年全年为1.8万亿元,可见今年市场情绪也很高涨。但是,今年市场并未如以前的牛市那样一路昂扬向上,年初至今上证综指和万得全A指数虽然上涨但只是微涨,沪深300指数还是跌的,背后的原因是政策面对基本面和情绪面都有扰动。

政策面扰动基本面。我们在前期报告中多次进行测算,历史数据显示A股ROE(TTM)上行期持续7个季度,本轮A股ROE上行的起点是20Q3,我们预计回升趋势将持续至22Q1,历史上看牛市指数的高点对应ROE高点和市场情绪高点,因此我们判断本轮牛市还没走完。但是近期投资者开始担忧ROE回升的趋势可能提前终止,原因是今年政策整体偏紧,尤其近一个月,在“双碳”(碳中和、碳达峰)背景下,各地为了达成年初制定的能耗“双控”(能耗强度、能耗总量)指标纷纷“拉电限闸”对企业实行“双限”(限电、限产)。在《双限双控的影响与展望-20210929》一文中我们分析过,部分地方为了应对考核而采取“一刀切”双限政策虽然执行起来较为简单直接,但难以顾及经济全局,可能拖累经济增长。8月经济数据已经进一步下滑,比如工业增加值当月同比从7月的6.4%下降到8月的5.3%。9月30日公布的9月PMI下滑至49.6,跌破荣枯线。从Wind一致预期看,21Q3GDP当季同比增速在6-8月的预测值范围在5.8-7.9%,平均为6.5%,而进入9月之后,下修至4.7-6.1%,平均为5.8%,全年GDP预测值也从之前的8.7%下修至8.5%。

情绪面也受到影响。从各项情绪指标看,目前(截至2021/09/30,下同)市场温度只有60度左右(历史牛市高点100度),如全部A股PE(TTM)、PB(LF)当前分别为19.1、2.0倍,分别处于13年6月以来从低到高53%、60%分位,平均57%;从股债收益比看,目前沪深300股息率/十年期国债收益率为0.74,处在13年6月以来由高到低44%的分位,从风险溢价率看,目前全部A股PE倒数与十年期国债收益率之差为2.4%,对应13年6月以来由高到低43%分位。为何情绪指标距离高点还有一段距离?除了前文对经济的担忧外,过去几个月恒大债务事件的发酵使得大家开始担忧信用风险。恒大事件的背后是今年地产政策较紧,“三道红线”、“贷款集中度管理”和“土地双集中”等政策强压下,房地产销售面积当月同比增速从7月的-9%进一步下滑至8月的-16%,而地产投资8月当月增速已经为0%。行业基本面趋冷的背景下,房企资金压力较大,恒大债务风波因此发酵。9月14日,中国恒大集团发布公告称预期公司9月销售持续大幅下降,导致集团销售回款持续恶化,进一步对现金流及流动性造成巨大压力;出售恒大物业、香港湾仔办公大楼等资产仍存在不确定性。房地产是我国经济主要支柱之一,且与上下游及金融业关系密切,房企债务风波因此引发投资者了对信用风险等问题的担忧,压制了市场情绪。



2. 积极变化正在发生
“双控双限”政策有望调整,稳增长发力中。虽然前期政策面对基本面和情绪面产生了压制,但是我们也要看到,近期政策面也正发生着积极的变化。9月29日发改委表示,针对近期能源供需偏紧的情况,将多措并举加强供需调节,重点从六个方面采取措施,确保今冬明春能源稳定供应,确保居民用能安全。9月29日“山西省保供十四省(区、市)四季度煤炭中长期合同对接签订会”在太原晋阳湖国际会议中心举行。9月30日,中国煤炭工业协会发布《中国煤炭工业协会、中国煤炭运销协会关于进一步做好电煤保供工作的通知》,其中明确要求,各企业要优先确保发电供热用户的长协合同资源,原则上四季度要按照不少于全年合同量的1/4进行兑现,已签订的电煤长协合同履约率四季度要达到或超过100%。10月5日中国银保监会印发《关于服务煤电行业正常生产和商品市场有序流通保障经济平稳运行有关事项的通知》,通知明确指出,要保障煤电、煤炭、钢铁、有色金属等生产企业合理融资需求,严禁对符合支持条件的煤电、煤炭等企业和项目违规抽贷、断贷,防止运动式减碳和信贷“一刀切”。这些信息说明,在经济增长下行压力背景下,“双控双限”相关政策可能会调整,毕竟调结构是中期目标,需要兼顾短期增长问题,在发展中解决问题。
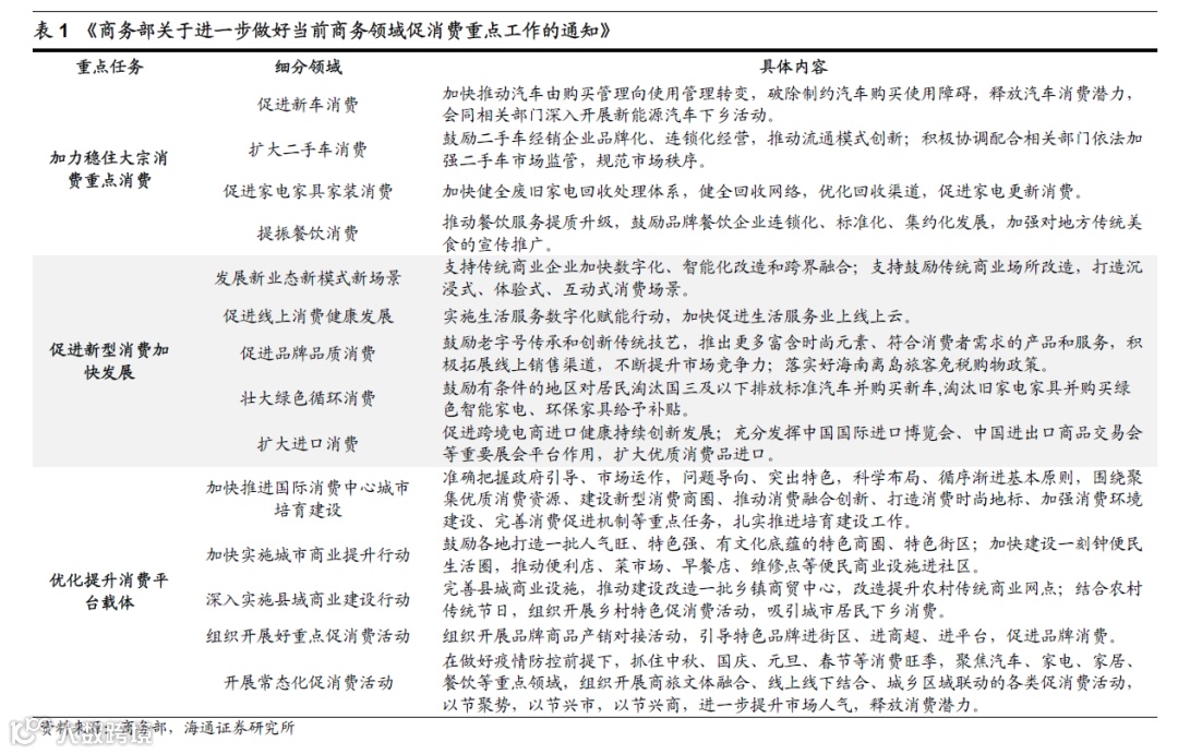
除此之外,730中央政治局会议后各项稳增长措施也在逐步落地。9月22日国务院总理李克强主持召开国务院常务会议,会议指出要保持宏观政策连续性稳定性、增强有效性,做好预调微调和跨周期调节,加强财政、金融、就业政策联动,稳定市场合理预期;研究出台进一步促进消费的措施,更好发挥社会投资作用扩大有效投资,保持外贸外资稳定增长,确保经济运行在合理区间。货币政策方面,7月15日央行已经全面降准,未来不排除进一步降准的可能性;财政政策方面,近两个月国债和地方债发行也明显加速。接下来工作重心是在合理把握预算内投资和地方政府债券发行进度,推动今年底明年初形成实物工作量。投资政策方面,9月16日发改委在例行新闻发布会上表示要加快全年3.65万亿元地方政府专项债券发行和使用进度,推进重大工程、基本民生项目尽快形成实物工作量;同时新基建也是对冲经济下行的重要抓手,8月31日发改委副主任林念修称“十四五”的新型基础设施建设规划即将发布,将布局一系列重大工程,把5G建设推向全面深度覆盖新阶段。消费政策方面,9月16日商务部发布《进一步做好当前商务领域促消费重点工作的通知》,其中促进汽车消费、提振餐饮消费、发展新业态新模式新场景是亮点。随着各项稳增长措施落地,有助于企业盈利延续回升趋势,参考历史经验,上市公司ROE预计持续回升至22Q1。

地产政策有积极信号,信用风险担忧有望下降。除了前述宏观政策和双限政策有积极的变化外,近期地产行业边际上也有乐观因素出现。9月15日中国人民银行发布《关于开展内地与香港债券市场互联互通南向合作的通知》,“南向通”的出现将一定程度补充市场流动性,对于蓝筹企业融资具备实际意义,有利于保障合规企业经营稳定,防范系统性风险。9月16和17日中山和珠海下调二手房转让个人所得税、土地增值税的税率向社会征求意见。9月24日,央行在三季度例会上关于房地产行业提出“两个维护”,维护房地产市场的健康发展,维护住房消费者的合法权益。9月29日,人民银行、银保监会联合召开房地产金融工作座谈会,会议要求,金融机构要按照法治化、市场化原则,配合相关部门和地方政府共同维护房地产市场的平稳健康发展,维护住房消费者合法权益。10月1日,根据证券时报援引券商中国报道,虽然全国房贷利率仍呈现上升态势,但是在局部地区,银行和市场博弈的反转信号在出现;据无忧找房平台调研统计,广州、佛山等地的部分国有大行和股份行已经在下调房贷利率。整体上看,我们认为地产行业的政策将有一些柔性化的处理,预计未来可能在信贷方面会有一些跨周期的安排。
外部环境有望改善,提升风险偏好。10月4日,新华社报道,美国贸易代表戴琪表示,美计划与中方就中美第一阶段经贸协议落实情况、产业政策等问题展开坦率对话。戴琪表示,美方将启动针对性的关税豁免程序,允许美国企业申请豁免某些中国输美商品的加征关税。她还提出美中两国“长久共存”的概念。10月6日,外交部公布,根据中美元首9月10日通电话达成的共识,经中美双方商定,中共中央政治局委员、中央外事工作委员会办公室主任杨洁篪将同美国总统国家安全事务助理沙利文在瑞士苏黎世举行会晤。双方将就中美关系及有关问题交换意见。其实8月以来的一系列事件均表示中美关系正在积极改善中。未来需进一步关注中美关系进展,比如即将在10月底举办的G20峰会以及11月初举办的联合国气候大会。参考18年3月底与19年5月,中美贸易摩擦升级后股市风险偏好均大幅下降,如果未来中美关系改善将有助于市场风险偏好提升。除此之外,美国联邦政府债务危机近期也引发了投资者担忧。但是在《有哪些政策值得期待?-20210921》中我们分析过,回顾美国2011、2013年两次上调联邦政府债务上限事件,虽然均有波折,但是最终美国政府都顺利上调了法定债务上限,全球股票市场的风险偏好均会修复。

3. 市场望现众乐乐,均衡以待
过去Q4股市上涨概率高,牛市后期往往众乐乐。整体上我们判断,19年初以来的三年牛市还在途中,今年处在基本面和情绪面驱动的牛市最后阶段,全部A股的ROE仍在上升趋势中,情绪还有上升的空间,往后看未来3-6个月市场整体趋势较好。部分投资者担忧“牛不过三”,但从基本面的角度看,我们测算21年全部A股归母净利润预计增速为35%-40%,两年年化增速为16-20%,即估值不出现大幅压缩的情况下,今年A股年线收阳的概率较大。且从日历效应看,Q4市场的胜率往往较高:以沪深300指数刻画,2005年至今历年Q4胜率(取得正收益的概率)为65%,高于前三个季度。从历史统计看,牛市后期特点是众乐乐。我们在《以史为鉴:牛市高点特征是众乐乐-20210824》中分析过,历史上牛市指数达到顶点时多数行业估值处于偏高位置,而行业离散度均为阶段性低点。以05-07年以及12-15年牛市为例, 07/10市场见顶时PE和PB(TTM,整体法)自02年1月以来分位数超过80%的行业个数占比分别为90%和70%,15/06 市场见顶时PE和PB(TTM,整体法)自08年10月以来历史分位达到80%以上的行业占比均接近90%。目前各行业还没有出现这种现象,以前一轮牛熊周期的低点(13年6月)为起点,当前仅有9%(18%)的申万二级行业PE(PB)(TTM,整体法)超过了80%的历史分位。我们预计未来3-6个月市场将迈向高点,行业的特征便是众乐乐,因此后续各行业的机会均值得关注。


首选低估的大金融。前述政策推进下,随着经济下行压力被对冲以及房地产债务担忧消退,大金融行业有望迎来修复。大金融中的银行、券商和地产年初至今涨幅位居申万二级行业后1/3分位,估值处在低位,当前(2021/9/30,下同)PE(TTM,整体法)来看,银行为5.5倍(处17%分位)、房地产为10.1倍(处23%分位)、证券为19.4倍(处21%分位),且在基金配置比例低,21Q2基金重仓股中券商相对沪深300超配0.9个百分点,银行低配8.3个百分点,房地产低配1.2个百分点。其中,券商性价比最好。2019、2020年券商净利润同比分别为75%、36%,对应券商指数全年最大涨幅为56%、55%,而今年上半年券商净利润累计同比为27%,申万券商指数年初至今还下跌了6%。9月17日北交所公布了个人投资者准入的资金门槛为50万元,新三板创新层准入门槛也降低至100万元,市场活跃度和流动性有望提升,因此我们认为在当前市场活跃度提升、成交量持续放大背景下券商有望迎来上涨。根据历史规律,市场的日均成交额会在牛市1、3、5上升浪中逐级放大,自今年7月以来本轮牛市5浪期间的A股日均成交额为1.3万亿,相较3浪(20/03-21/02)期间仅放大1.5倍,历史上牛市5浪日均成交额相较3浪放大1.2-6.4倍,借鉴历史本轮牛市5浪中未来单日成交额最高有望放量至2万亿,或将成为券商行情的催化剂。此外,随着前述稳增长政策发力以及地产政策面的变化,信用风险担忧有望下降,后续需继续关注房企债务风波能否妥善解决,如政策面出现更加积极的变化,低估的地产行业望出现修复机会,并带动银行板块。历史上,四季度银行地产出现修复的概率较大。
其次是新老基建。基础设施建设是稳增长的重要抓手,稳增长政策发力有望直接带动新旧基建投资的增长。新基建主要指的是硬科技行业,今年3月中旬开始我们撰写了《中国智造系列报告1-5》,一直坚定看好科技赋能的智能制造,也就是硬科技行业,这些行业基本面较好,股价表现强劲,基本已经得到市场认可。比如,1-8月新能源汽车批发和零售销量累计同比分别为225%和202%,21Q2新能车指数净利累计同比为102%。目前硬科技的智能制造景气度高已经成为市场共识,主要的焦点是如何看待高估值。而在《借鉴智能手机看新能源车产业演变-20210906》中我们指出,今年新能源车产业链类似2010年苹果手机产业链,高景气、高估值,未来几年有望维持高景气,阶段性消化估值需要等市场环境改变。老基建方面,随着稳增长政策进一步加码,财政发力有望带动基建投资的增长,8月基建投资当月同比为-6.6%,两年平均为-0.02%,较7月数据已经企稳回升。目前工程机械、建筑建材估值和盈利匹配度不错,截至21/09/30 工程机械PE(TTM,整体法,下同)为12.0倍、21Q2归母净利累计同比为25.6%、对应PEG为0.47,建筑为8.8倍、32.5%、0.27,建材为13.0倍、31.3%、0.42。
消费跟随式反弹。今年以来大消费行业跌幅较大,从2月高点计算,至今申万白酒指数下跌超过20%,家电行业下跌超过25%,医药生物下跌13%。目前(截至20210930,下同)白酒行业PE(TTM)大约45倍,已经回到20年7月以及18年初的水平,处在13年6月以来从低到高87%的分位;家电行业PE(TTM)大约16倍,处在13年6月以来从低到高41%的分位;医药生物PE(TTM)大约35倍,处在13年6月以来从低到高17%的分位。临近年底,Q4往往是大消费展望明年业绩并切换估值锚的时候。从过去20年的历史统计规律来看,食品饮料在历年Q4录得正收益的概率为52%,期间平均涨幅约为5%,中位数4%;家用电器在Q4的胜率超过60%,期间平均涨幅6%,中位数2%;医药生物的Q4胜率约为50%,涨幅均值、中位数则分别为2%、0%。随着中秋、国庆假期消费数据的落地以及消费类基金风格漂移后的回归,Q4大消费可能会迎来估值修复。



风险提示:通胀继续大幅上行,投资时钟提前进入滞胀期。
责编:汪云鹏

券商中国是证券市场权威媒体《证券时报》旗下新媒体,券商中国对该平台所刊载的原创内容享有著作权,未经授权禁止转载,否则将追究相应法律责任。



