

10月9日,湖南卫视官方微博表示,周六晚黄金档《快乐大本营》升级改版、更新换代,集中力量创新,打造全新的主题积极健康、价值导向鲜明、老百姓更加喜闻乐见的精品综艺节目。此前,网络传言《快乐大本营》即将停播。湖南卫视官方发布的节目单,确定9日晚播出的《快乐大本营》被叫停。
10月9日晚8:20,湖南卫视原本应该播出《快乐大本营》国庆特别节目“我在他乡挺好的”,但在湖南卫视官方网站的“收视指南”中并没有发现《快乐大本营》的播出计划,节目单上,这个时段变成了播出电视剧《好好生活》。

对于暂停播出的原因,网上猜测不少,甚至有传言称《快乐大本营》即将停播。不过,湖南卫视官方微博很快就回应了!湖南卫视称,周六晚黄金档《快乐大本营》升级改版、更新换代。

从上面公布的第四季度新的节目单来看,是比较突出正能量的。
诞生于1997年的《快乐大本营》算得上是国内综艺界的收视“常青藤”,播出24年间,节目超过1000期,曾多次获得“中国收视率最高的电视综艺娱乐节目”“年度最受欢迎综艺节目奖”“15年来中国最有影响力的电视节目之一”等奖项。
与此同时,公开资料显示,2017年,《快乐大本营》还曾凭借单期首播收看人数近487万以及官方微博粉丝数1044万,创造了“收看人数最多的电视综艺节目单集(现场观众参与录制)”和“粉丝数最多的综艺节目微博账户”两项吉尼斯世界纪录。
不只是关注度较高,营收方面也不可小觑。此前曾有消息透露,《快乐大本营》一年的节目制作成本为8000万元,却能创造出高达7亿元的广告盈利,是湖南卫视的“营收秘籍”。
不过,随着更多类型的综艺陆续上线,该节目对观众的吸引力也有所下滑。此外,随着今年娱乐圈风波不断,媒体对湖南卫视引领的“娘炮”、“选秀”等诟病不断。而《天天向上》节目主持人钱枫的“性侵事件”更加引发了网友的质疑和不满。
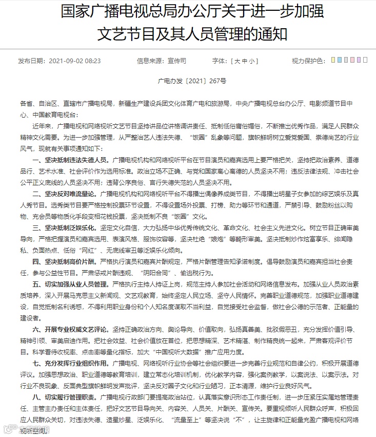
国家广播电视总局网站9月2日发布《国家广播电视总局办公厅关于进一步加强文艺节目及其人员管理的通知》,该通知提出了8条规定。

该通知表示,广播电视机构和网络视听平台不得播出偶像养成类节目,不得播出明星子女参加的综艺娱乐及真人秀节目。要坚定文化自信,大力弘扬中华优秀传统文化、革命文化、社会主义先进文化。树立节目正确审美导向,严格把握演员和嘉宾选用、表演风格、服饰妆容等,坚决杜绝“娘炮”等畸形审美。坚决抵制炒作炫富享乐、绯闻隐私、负面热点、低俗“网红”、无底线审丑等泛娱乐化倾向。
有网友表示,国家广电总局的这八条禁令,很多都与最具娱乐性的湖南卫视的节目有关。
作为湖南广播电视台控股的上市公司,“背靠”湖南卫视的芒果传媒总市值一度超1600亿元,是A股市值最高的文化传媒公司。而受诸多因素影响,文化传媒行业今年并不景气,芒果传媒股价也出现下跌,年内市值一度蒸发近千亿。截至10月8日,其股价报收47.56元/股,较年初高点92.85元/股近乎腰斩,最新总市值为890亿元。
值得注意的是,9月23日晚间,芒果超媒发布公告称,收到持股5%以上股东杭州阿里创业投资有限公司的提案函,阿里创投拟将其所持公司近9365万股股票(占公司总股本的5.01%)进行协议转让,协议转让完成后, 杭州阿里创投将不再持有公司股票。
回溯历史,阿里创投于2020年12月通过协议转让方式以62亿元战略入股芒果超媒,于25日完成股权登记过户并成为公司第二大股东,股份锁定期至2021年12月26日结束。截至2021年8月,阿里创投持股5.01%,为公司第三大股东,仅次于芒果传媒和中国移动。1年锁定期未至,阿里创投要提前退出的原因,公告没有给出详细解释,而若以9月23日收盘价计算,阿里创投入股9个月浮亏超23亿元。
而关于此事对芒果超媒的影响,西南证券最新研报表示,阿里退出,对公司经营影响较小。从目前芒果超媒的整体业务来看,公司运和阿里体系的关联度较小。作为一个定位媒体的国有平台,公司核心研发业务的护城河主要是来自于几十年来形成的创作能力和培养体系,和外界无关。去年芒果破圈的电商业务也只是公司流媒体业务的衍生,主要是依托于自身内容和流量进行衍生品变现。所以,认为,阿里退出,对芒果超媒的整体业务并不产生明显的实质性影响,不用过度担忧。
从股价表现来看,这次“分手”也似乎构成利好 ,消息公布后的9月24日,芒果超媒大涨近7%,股价表现走强,在最新一个交易日(10月8日)涨超9%。
同时,国元证券认为,公司三季度内容表现亮眼。
综艺方面,根据云合数据,芒果TV凭借《向往的生活5》、《密逃3》、《披荆斩棘的哥哥》等综艺,7-8月均实现综艺正片有效播放量环比正增长,其中《哥哥》热度居高不下,开播全舆情热度近500,赶超《乘风破浪的姐姐》,传播度、话题度、搜索热度方面表现亮眼。
剧集方面,季风剧场的《我在他乡挺好的》豆瓣评分8.2,评分人数16万+,为豆瓣暑期新剧口碑第一,后续上线有都市家庭剧《婆婆的镯子》以及季风首部网剧《天目危机》。
根据云合数据,伴随季风剧场发力以及《贺先生的恋恋不忘》、《与君歌》等剧的播出,芒果TV2021暑期档(6-8月)全网剧集有效播放同比上涨2%,对比爱腾优降幅在20%上下。整体看,公司下半年内容表现强劲,Questmobile显示芒果TV日活、月活用户规模自7月起明显提升,8月别达到0.47、2.5亿人,平台会员和广告收入增长可期。
展望后续,国元证券表示,公司兼具国有媒体的牌照、资源、政策把握优势,以及市场化的灵活性,在监管趋严下相比其他平台具备比较优势,伴随优质剧综内容持续发力,平台流量和价值有望持续提升。
责编:李雪峰


券商中国是证券市场权威媒体《证券时报》旗下新媒体,券商中国对该平台所刊载的原创内容享有著作权,未经授权禁止转载,否则将追究相应法律责任。



