园区产业的发展没有达到政府预期,其中一个最根本的问题是园区在发展过程中没有遵循集群的意义来考虑。可以说,很多园区都存在着“聚而不集”的现象,甚至有的园区连产业集聚的概念都搞不清楚。
正文:
▼
上世纪90年代初期,美国战略管理学家迈克尔·波特(Michael E.Porter)首次提出产业集群的概念:
“产业集群是指在某一特定领域,通常以一个主导产业为主的市场领域中,大量产业联系密切的企业以及相关支撑机构在空间上集聚,并形成强劲、持续竞争优势的现象。”

波特完整的钻石模型
一般来说,产业集群会呈现四种特性。
1、空间集聚性:产业集群是一种大量企业、产业在某一特定地理区域内聚集的经济过程或现象,这是产业集群的外在表现形式,也是首要的基本特征。
2、产业关联性:大量的工业园区的实践证明,单纯的企业在地理上的扎堆并不必然导致合作与竞争关系。大量的彼此间有很强的专业分工与合作关系的企业的空间聚集,加之长期所形成的相互信任的产业文化,减少了群内企业间的不确定性,降低了集群内企业的交易费用,才使区域实现了规模经济和范围经济。
3、社会网络化:产业集群是一种产业网络体系,这种网络结构包括园区企业与企业间、企业与地方政府间、企业与各类中介服务组织间的联系,这种协作关系网络对提高产业集群竞争力具有重要的意义。
4、企业植根性。集群内企业不仅仅是地理上靠近,更重要的是他们具有很强的本地联系,这种联系不仅是经济上的,还包括政治、社会、文化等各方面。
另一方面,产业集群与其他非集群组织模式相比拥有独特的竞争优势。
由于地理上的集聚,集聚的企业可通过共同使用公共设施,减少分散布局所需的额外投资,并利用地理接近性而节省相互间物质和信息流的运移费用,从而降低生产成本;
此外,由于在较小的区域内汇集了大量的竞争对手,形成“争先恐后、你追我赶”的局面,迫使企业加快技术创新;另外,企业在彼此接触之间自然地产生信息和技艺的交流,促进了产品信息和技术的传播,进而为集群的升级创造了良好的环境。
▼
产业集群的分类
国外对产业集群模式的研究已经较为系统和深入。彼得·克罗林格(Peter Knorringa)和约格·米尔·斯达姆(Jorg Meyer Stamer)在对发展中国家的产业集群研究中,将产业集群分为意大利式产业集群、 卫星式产业集群和轴轮式产业集群三类。
意大利式产业集群以中小企业居多,专业化强,地方竞争激烈,基于的信任关系;卫星式产业集群也以中小企业居多, 但依赖外部企业,基于低廉的劳动成本;轴轮式产业集群包含大规模的地方企业和中小企业,有明显的等级制度。


▼
产业集群的发展模式
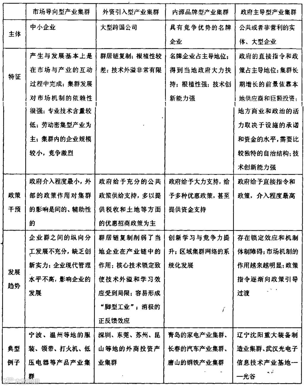
国内产业集群的发展在市场和政府的双重作用下,存在四种发展模式。
1、市场导向型产业集群模式:即区域经济范围内首先出现专业化的市场,为产业集聚的形成创造了重要的市场交易条件和信息条件,最后使产业的生产过程也聚集在市场的附近。最具代表性的就是浙江的“小狗经济”,如绍兴的轻纺产业群、海宁的皮革产业群、嵊州的领带产业群、桐庐的制笔产业群、诸暨的袜业群等。
2、外资引入型产业集群模式:该类型产业集群主要集中在沿海一些外向型出口加工基地,例如深圳、东莞、苏州、昆山等地;在特定领域中吸引几家大型跨国企业进入,从而引来更多外商,“串”起了一批企业,形成跨国公司的产业链。
3、内源品牌型产业集群模式:该类型产业集群多是以资金和技术密集型的工业部门为主,例如青岛的家电产业集群、长春的汽车产业集群等。该模式产业集群的形成往往是以一批具有竞争优势名牌大企业为诱因的,这些品牌企业不仅规模较大,而目创新和竞争力较强,与外界联系较广,进而又带动了一大批进行专业化生产和配套服务的中小企业,最终形成了一个有机的产业生态。
4、政府主导型产业集群模式:该类产业集群的形成,往往是以政府的直接指令或者政策引导为诱因,着眼于整个国家或地区的战略性发展规划,是增强国际竞争力的重要手段之一。 例如我国的军事基地、军事研究院和武器研究室等,对沈阳、包头等地的产业集聚起到了决定性的作用。

▼
产业集群发展研判
判断一个产业集群的发展,应从集聚程度、竞争力和未来发展潜力三大维度综合考量。
集聚程度:
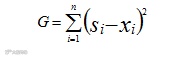
在区域经济学中,对于产业集群集中程度,用空间基尼系数G (spatial Gini coefficient)或区位商系数LQ(Location Quotient)来计算较为简便。
空间基尼系数主要判定产业在空间上的集中状况。

其中si是i地区某产业就业人数占全国该产业就业人数的比重,mi是i地区就业人数占全国总就业人数的比重。它的值越大,表明产业在空间的分布越不均匀。产业的区位基尼系数越大,产业的空间集聚程度越高。
区位商系数LQ ( Location Quotient)主要是判别产业集群存在的可能性。

其经济含义是一个给定区域中产业占有的份额与整个经济中该产业占有的份额相比的值。这里Eij指i地区产业j的就业,Ei指i地区总就业,Ekj指国家k产业j的总就业,Ek指国家k的总就业。LQ大于1意味着高于平均集聚,可在一定程度上反映产业区或集群的联系。
产业集群竞争力
确定产业集群竞争力,一般要重点论述资源禀赋、产业规模、产业集中度、地方政策导向等内容,常用SWOT分析方法。

产业集群发展潜力
确定产业集群发展潜力:需分析产业上下游关联度、未来市场前景、产业政策匹配度、所需资源匹配度等问题,常用波士顿矩阵图(BCG Matrix)确定。



免责声明
本公众号部分内容来自网络、报刊及电视台,我们对文中观点保持中立,对所包含内容的准确性、可靠性或者完整性不提供任何明示或暗示的保证,请仅作参考。我们尊重作者的成果,如有侵权,请联系我们及时删除。非常感谢,支持原创,欢迎投稿。投稿请联系13286989892(可添加手机微信)


广东海空金控投资有限公司是一家专门从事财经法规咨询、特色小镇建设、田园综合体、军民融合产业、政府与社会资本合作(PPP)业务的有限责任公司。团队实力雄厚,合作资源丰富。诚信、专业、热情、感恩,力争成为国内顶尖的综合投资与运营商。
地 址:广东省湛江市霞山区人民大道中3号新世纪大厦三楼
联系电话:0759-2366968



