党的十九大提出实施乡村振兴战略,并作为七大战略之一写入党章。乡村振兴战略是牢固树立和贯彻落实创新、协调、绿色、开放、共享发展理念,统筹推进“五位一体”总体布局和“四个全面”战略布局,带动农村一二三产联动发展的重要举措。而乡村振兴所需资金数量大、财政资金供不应求、乡村开发保护要求高,PPP模式的导入一方面可以平滑政府财政支出、加快转变政府职能,另一方面能够集聚乡村资源、提升乡村效益,助力高质量发展的乡村振兴。
一、乡村振兴时间表
2018年中央一号文件《关于实施乡村振兴战略的意见》提出,推进乡村绿色发展,打造人与自然和谐共生发展新格局。2018年9月,中共中央、国务院印发《乡村振兴战略规划(2018-2022年)》(以下简称《规划》),提出产业兴旺、生态宜居、乡风文明、治理有效、生活富裕的总要求,对实施乡村振兴战略作出阶段性谋划,指导各地区各部门分类有序推进乡村振兴,首次明确实施乡村振兴时间表(见表-1)。

值得一提的是,在《规划》中还对2022提出了乡村振兴制度框架和政策体系初步健全的要求,需要实现的指标如图-1。
图-1 2022年乡村振兴规划主要战略指标

二、乡村发展的分类
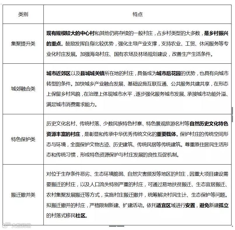
顺应村庄发展规律和演变趋势,根据不同村庄的发展现状、区位条件、资源禀赋等,按照集聚提升、融入城镇、特色保护、搬迁撤并的思路,分类推进乡村振兴,不搞一刀切,《规划》结合当前实际情况,进行了相应的四大分类(见表-2)。
表-2乡村发展分类

对于上述四类村庄,前三类可操作性强,第四类涉及方方面面的问题较为复杂,更加需要统筹考虑。例如,农村居民点迁建和村庄撤并,必须尊重农民意愿并经村民会议同意,不得强制农民搬迁和集中上楼;再例如,搬迁撤并后的村庄原址,因地制宜复垦或还绿,增加乡村生产生态空间。
三、乡村振兴PPP项目的关键点
“三农”问题一直以来是全党工作中的重中之重,各级政府的重视程度较高。这也对乡村振兴PPP项目的开展提出了更高要求。
(1)以社会利益最大化为目标,加强政府引导和支持
乡村振兴PPP项目所涉主体众多,包括了政府、社会资本、农民以及集体经济组织等,因此在项目风险和收益的安排上需要充分权衡各方利益需求,总体要以社会利益最大化为目标,运营中定价要合理,实现各方利益的“最大公约数”。既不能一味迎合社会资本,将服务和产品定价过高,也要保障项目公司的合理利润,确保项目运营的可持续性,考虑到此类项目前期投资大、市场培育期长的特点,如果项目运营前期利润率低于合同规定水平的,政府应该提供适度的财政补贴和优惠政策倾斜来帮助社会资本得到合同相应的利润。同时,注意根据市场发育水平和阶段及时地调整有关定价水平和补贴力度,在合同中事先预留和约定调价机制,努力保持各方利益的动态平衡。
(2)妥善处理土地关系和农民利益
乡村振兴究其本质是振兴农业、农村和农民,因此乡村振兴PPP项目必须处理好与“三农”中两大核心问题——土地和农民——的关系,总的来说,就是要解决好土地使用和农民利益的问题。
PPP项目的核心基础之一就是SPV对项目土地的使用和收益。根据《中华人民共和国土地管理法》,农村土地以农民集体所有为主,PPP项目中可能涉及使用的农民集体所有土地,按照用途分为农用地、建设用地和未利用地。
对于农民集体所有的农业用地,我国实行的是承包经营制,关于承包土地经营权,中共中央办公厅、国务院办公厅于2014年11月印发了《关于引导农村土地经营权有序流转发展农业适度规模经营的意见》,明确鼓励承包农户依法采取转包、出租、互换、转让及入股等方式流转承包地,其中,“互换”、“转包”和“转让”的形式原则上在本集体经济组织成员之间进行,因此适用于农户与SPV之间的方式主要是“出租”和“入股”两种。在具体的流转过程中,需要综合考虑各方面因素,例如,PPP项目的“规模效应”和农民承包地细碎化的特征本身是矛盾的存在,涉及到多户承包土地的项目中,如果由单户农民分别与SPV进行土地流转,一方面流转相对成本高效率低,另一方面单户农民在与SPV的协商谈判中可能因为信息、实力等方面的不均等不对称而无法保障自身的利益,为项目实施留下隐患,因此,可以考虑由相关主体(如农民合作社)先进行项目相关农地经营权的归集,然后统一流转至SPV。再例如,在农地经营权流转中,要注意风险和收益相匹配的原则,对于风险承担能力较弱的农民/合作社,可以考虑由其将土地出租给SPV,获取固定的租金而不承担SPV的经营风险;而对于风险承担能力相对较强的农民或者合作社,则可以根据双方意愿,约定基础租金和与SPV经营效益挂钩的浮动租金,让农民/合作社在承担SPV风险的同时也可以在项目公司经营状况良好时获得更大的收益,更进一步,对于有能力和意愿参与SPV经营管理的农民/合作社,也可以让其将土地经营权以作价入股的方式流转到项目公司,作为项目公司股东直接参与项目公司的日常经营活动,与社会资本共担风险、共享收益。
对于农民集体所有的建设用地,又可以分为宅基地、公益性建设用地和经营性建设用地,宅基地因其暂时没有明确和统一的流转规定(目前宅基地所有权、资格权、使用权“三权分置”的有关政策仍处于探索阶段),且基本不会为PPP项目所涉及,本文暂不予深入讨论。对于公益性建设用地(即乡(镇)村公共设施、公益事业建设所需的集体所有建设用地)和经营性建设用地(即农村集体经济组织使用乡(镇)土地利用总体规划确定的建设用地兴办企业或者与其他单位、个人以土地使用权入股、联营等形式共同举办企业所需的集体所有建设用地),一般而言应根据《中华人民共和国土地管理法》第六十条、六十一条规定,由县级以上地方人民政府批准;其中,涉及占用农用地的,还应依照《中华人民共和国土地管理法》第四十四条的规定,由县级以上人民政府办理审批手续。值得注意的是,2015年2月,全国人大常委会通过决定,授权国务院在北京市大兴区等33个试点县(市、区)行政区域暂时调整实施有关法律规定(该等授权期限将于2018年12月31日届满),授权上述33个试点行政区域内,在符合规划、用途管制和依法取得的前提下,可以用出让、租赁、入股的形式获得存量农村集体经营性建设用地使用权。

对于未利用地,则应办理土地征收手续后依法供应给具体建设项目使用。
(3)人才吸引和培养
当前大部分农村地区基层专业人才力量还相对薄弱,高素质的人才更是紧缺,而人才是振兴乡村的内生动力,吸引和培养扎根农村的人才队伍是推动乡村振兴迫切需要解决的问题,解决这一问题需要社会资本和政府方面的共同努力,首先政府方应积极推进扶植政策、金融支持、知识产权保护等基础服务,同时做好返乡人员创业服务、社保关系转移接续等衔接性工作,为吸引人才进而留住人才创造良好的政策环境。在此基础上,社会资本方/SPV不仅要利用自身较强的建设、运营管理能力来提高整个项目的效率,在具体项目中做好规划设计、基础设施建设、公共服务提供等基本工作的同时,还应该注重为本地区引进与项目服务内容相关的优秀人才,以及吸收和培养本地劳动力等工作,并可以将上述内容作为项目公司提供“服务”的内容之一,在PPP项目合同中予以约定,并与项目公司获取政府补贴的金额挂钩。让PPP项目除了直接提升相关领域公共服务提供水平外,同时为乡村发展振兴构建起长期、稳定的人才基础。
(4)注重发展产业集群,为乡村发展注入持续动能
广大乡村地区蕴藏着大量的潜在PPP项目资源,例如农业生产领域的生态农田、多元农场建设,乡村基础设施领域的供电、供水、公路建设,生态领域的动植物保护、农业污染治理、山水林田湖综合治理,以及农业旅游领域的乡村景区、乡村文旅综合体、农业主题小镇等,各地在项目识别阶段,就应当根据本地区实际情况,努力用符合本地区优势、特点的线索串联和打造项目集群、产业链条,充分利用PPP项目的跨界关联性和产业带动性,让农村一二三产业在融合发展中同步升级、同步增值、同步受益,为乡村振兴注入可持续的产业集群动能。
四、乡村振兴PPP项目模式探索
(1)人居环境改善类PPP项目
《规划》提出要持续改善农村人居环境,以建设美丽宜居村庄为导向,以农村垃圾、污水治理和村容村貌提升为主攻方向。
PPP模式在垃圾处理、污水处理等公共服务领域,市场化程度较高,运用较为广泛,操作相对成熟。在2017年2月,国务院办公厅印发《关于创新农村基础设施投融资体制机制的指导意见》提出,对农村污水垃圾处理等有一定收益的基础设施,建设投入以政府和社会资本为主,积极引导农民投入。利用PPP模式,强化城乡生活污水“统一规划、统一建设、统一运行、统一管理”集中处理与农村污水“分户、联户、村组”分散处理相结合,推动农村垃圾分类和资源化利用,完善农村垃圾“户分类、村组收集、乡镇转运、市县处理”集中处置与“户分类、村组收集、乡镇(或村)就地处理”分散处置相结合的模式,推广建立村庄保洁制度。
(2)乡村生态保护与修复类PPP项目
《规划》指出大力实施乡村生态保护与修复重大工程,完善重要生态系统保护制度,促进乡村生产生活环境稳步改善,自然生态系统功能和稳定性全面提升,生态产品供给能力进一步增强。
重点流域环境综合治理已有较多的PPP案例,可以囊括乡村河湖、湿地生态系统的保护和恢复,积极开展农村水生态修复,连通河湖水系,恢复河塘行蓄能力。在完成治理后,发展生态旅游、生态种养等产业,打造乡村生态产业链,对集中连片开展生态修复达到一定规模的经营主体,在符合土地管理法律法规和土地利用总体规划、依法办理建设用地审批手续、坚持节约集约用地的前提下,利用部分治理面积从事旅游、康养、体育、设施农业等产业开发。
(3)农村基础设施建设类PPP项目
《规划》要求继续把基础设施建设重点放在农村,持续加大投入力度,加快补齐农村基础设施短板,促进城乡基础设施互联互通,推动农村基础设施提挡升级。
农村公路建设、农村交通物流基础设施网络建设、农村水利基础设施网络建设、农村能源基础设施建设均较为适合采用PPP,目前也已经积累了较多的项目经验,并缓解财政支出的压力。交通运输部、国家发改委、工信部、国家能源局等多个部门正在酝酿农村基建重点“施工图”,地方层面也将加大投资力度,交通、水利、能源、信息等基建将重点推进。前瞻产业研究院指出,根据农村基建发展重点以及各部委“十三五”规划中对应部分未完成的情况,2018至2020年,乡村基建规模或将达到4.52万亿元。
此外,依托PPP项目中社会资本方的专业优势,实施新一代信息基础设施建设工程。通过数字乡村战略,加快物联网、地理信息、智能设备等现代信息技术与农村生产生活的全面深度融合,深化农业农村大数据创新应用,推广远程教育、远程医疗、金融服务进村等信息服务,建立空间化、智能化的新型农村统计信息系统。在乡村信息化基础设施建设过程中,同步规划、同步建设、同步实施网络安全工作。
(4)农业科技类PPP项目
《规划》提出要深入实施创新驱动发展战略,加快农业科技进步,提高农业科技自主创新水平、成果转化水平,为农业发展拓展新空间、增添新动能,引领支撑农业转型升级和提质增效。
依托于PPP模式在园区开发的丰富经验,建设农业高新技术产业示范区、农业科技园区等,吸引更多的农业高新技术企业到科技园区落户,形成具有国际竞争力的农业高新技术产业。在此PPP农业科技园区的基础上,新建一批科技创新联盟,支持农业高新技术企业建立高水平研发机构。利用现有资源建设农业领域技术创新中心,建设农业科技资源开放共享与服务平台,充分发挥重要公共科技资源优势,推动面向科技界开放共享,整合和完善科技资源共享服务平台。
(5)农村产业升级融合类PPP项目。
《规划》指出以完善利益联结机制为核心,以制度、技术和商业模式创新为动力,推进农村一二三产业交叉融合,加快发展根植于农业农村、由当地农民主办、彰显地域特色和乡村价值的产业体系,推动乡村产业全面振兴。
近年来,PPP模式立足产业发展,推动科技创新、促进产业升级,点燃了区域经济发展的新引擎。在农村产业升级中,PPP模式结合农村资源禀赋,深入发掘农业农村的生态涵养、休闲观光、文化体验、健康养老等多种功能和多重价值。遵循市场规律,推动乡村资源全域化整合、多元化增值,增强地方特色产品时代感和竞争力,形成新的消费热点,增加乡村生态产品和服务供给。实施农产品加工业提升行动,支持开展农产品生产加工、综合利用关键技术研究与示范,推动初加工、精深加工、综合利用加工和主食加工协调发展,实现农产品多层次、多环节转化增值。
(6)乡村特色文化产业类PPP项目。
《规划》提出立足乡村文明,吸取城市文明及外来文化优秀成果,在保护传承的基础上,创造性转化、创新性发展,不断赋予时代内涵、丰富表现形式,为增强文化自信提供优质载体。
通过PPP紧密结合特色小镇、美丽乡村建设,深入挖掘乡村特色文化符号,盘活地方和民族特色文化资源,走特色化、差异化发展之路。以形神兼备为导向,保护乡村原有建筑风貌和村落格局,把民族民间文化元素融入乡村建设,深挖历史古韵,弘扬人文之美,重塑诗意闲适的人文环境和田绿草青的居住环境,重现原生田园风光和原本乡情乡愁。引导企业家、文化工作者、退休人员、文化志愿者等投身乡村文化建设,丰富农村文化业态。
(7)农村养老类PPP项目。
《规划》要求继续把国家社会事业发展的重点放在农村,促进医疗卫生、社会保障等资源向农村倾斜,逐步建立健全全民覆盖、普惠共享、城乡一体的基本公共服务体系,推进城乡基本公共服务均等化。
通过PPP的导入,加快建立以居家为基础、社区为依托、机构为补充的多层次农村养老服务体系。以乡镇为中心,建立具有综合服务功能、医养相结合的养老机构,与农村基本公共服务、农村特困供养服务、农村互助养老服务相互配合,形成农村基本养老服务网络。支持主要面向失能、半失能老年人的农村养老服务设施建设,推进农村幸福院等互助型养老服务发展,建立健全农村留守老年人关爱服务体系。开发农村康养产业项目。鼓励村集体建设用地优先用于发展养老服务。


免责声明
本公众号部分内容来自网络、报刊及电视台,我们对文中观点保持中立,对所包含内容的准确性、可靠性或者完整性不提供任何明示或暗示的保证,请仅作参考。我们尊重作者的成果,如有侵权,请联系我们及时删除。非常感谢,支持原创,欢迎投稿。投稿请联系13286989892(可添加手机微信)


广东海空金控投资有限公司是一家专门从事特色小镇建设、乡村振兴、田园综合体、政府政策咨询、项目孵化、军民融合产业、政府与社会资本合作(PPP)业务的有限责任公司。团队实力雄厚,合作资源丰富。诚信、专业、热情、感恩,力争成为国内顶尖的综合投资与运营商。
地 址:广东省湛江市霞山区人民大道中3号新世纪大厦三楼
联系电话:0759-2366968



