当前经济发展面临的挑战前所未有,专项债作资本金将发挥更大的杠杆效应,撬动更多社会资本投入到相关的基建、民生相关领域,带动扩大有效投资,提振经济发展。

一、专项债用作资本金的政策分析
2020年,经济下行叠加突发疫情影响,财政政策成为短期内加强疫情防控、恢复生产、拉动投资的主要发力点。政府将坚持稳中求进工作总基调,加大“六稳”工作力度,在扩大实施减税降费等有效政策基础上,多措并举加大积极财政政策实施力度,最大程度减小疫情对宏观经济冲击。专项债作为近年来财政资金最大增量来源,将在拉动经济增长过程中发挥重要的杠杆效应。自2019年6月《关于做好地方政府专项债券发行及项目配套融资工作的通知》(厅字〔2019〕33号文,以下简称厅字33号文)提出允许将专项债作为符合条件的重大项目资本金以来,专项债可作资本金的范围已扩大到十大领域,可发债作资本金的规模比例也有所提升。在此背景下,本文将梳理资本金领域相关制度脉络,分析专项债用作资本金的政策红利。
(一)资本金制度脉络梳理
我国项目资本金制度起始于1996年(《国务院关于固定资产投资项目试行资本金制度的通知》国发〔1996〕35号),当时金融改革还未深化,市场机制也不完善,又正值我国经济过热和通货膨胀时期,为了提高项目投资效益和风险管理水平,有效控制投资规模,项目资本金制度应运而生。
自项目资本金制度诞生以来,在不同时期的宏观经济环境下,我国项目资本金制度进行了多次调整和完善,成为深化投资体制改革和健全风险约束机制的重要手段。
2004年,面对当时投资过热,尤其是高耗能投资大举扩张、房地产开发占用过多银行信贷资金等突出问题,国务院相应出台了调增房地产开发及高耗能行业项目最低资本金比例的政策(《国务院关于调整部分行业固定资产投资项目资本金比例的通知》国发〔2004〕13号);
2009年,为了应对国际金融危机和国内需求萎缩等形势,采取有保有压的方式,促进结构调整和投资稳定增长,国务院进一步出台了调整不同行业的最低资本金比例(《国务院关于调整固定资产投资项目资本金比例的通知》国发〔2009〕27号),随即银监会发布了《固定资产贷款管理暂行办法》(中国银行业监督管理委员会令2009年第2号)、《中国银监会关于信托公司开展项目融资业务涉及项目资本金有关问题的通知》(银监发〔2009〕84号)等要求银行、信托等金融机构严格执行固定资产投资项目资本金制度的通知;
2015年,面对重大民生和公共领域投资项目融资难、融资贵的问题,国务院再次出台调整不同行业最低资本金比例的政策(《国务院关于调整和完善固定资产投资项目资本金制度的通知》国发〔2015〕51号),调减了支持民生和公共领域重大发展的行业项目的最低资本金比例,而高耗能及产能过剩行业项目的最低资本金比例则维持不变,以促进投资结构调整,保持经济平稳健康发展。


2. 国发〔2004〕13号文:国务院关于调整部分行业固定资产投资项目资本金比例的通知(以下简称国发13号文)
核心内容:对钢铁、电解铝、水泥、房地产开发行业建设项目最低资本金比例进行调增。







表1 投资项目资本金比例要求
行业分类 |
最低资本金比例 |
钢铁、电解铝项目、城市轨道交通项目 |
40% |
水泥项目 |
35% |
煤炭、电石、铁合金、烧碱、焦炭、黄磷、多晶硅项目 |
30% |
房地产开发项目(保障性住房和普通商品住房项目除外),化肥(钾肥除外)项目,机场项目 |
25% |
铁路、公路项目,港口、沿海及内河航运项目,保障性住房和普通商品住房项目,玉米深加工项目,电力等其他项目 |
20% |
特殊事项: (1)公路(含政府收费公路)、铁路、城建、物流、生态环保、社会民生等领域的补短板基础设施项目,在投资回报机制明确、收益可靠、风险可控的前提下,可以适当降低项目最低资本金比例,但下调不得超过5个百分点。 (2)国务院办公厅关于进一步加强城市轨道交通规划建设管理的意见(国办发〔2018〕52号文)明确要求,除城市轨道交通建设规划中明确采用特许经营模式的项目外,项目总投资中财政资金投入不得低于40%。 |
|


3. 放宽固定资产投资项目资本金穿透审查的限制
国发26号文要求金融机构在认定投资项目资本金时,应严格区分投资项目与项目投资方,依据不同的资金来源与投资项目的权责关系判定其权益或债务属性。文件未强调财金23号文提出的资本金穿透审查的严格要求,在防范风险的同时鼓励了金融机构基础设施投资的业务积极性。
二、专项债用作资本金的实际操作分析
(一)项目资本金关注要点分析
一是资本金须为投资项目的非债务性资金。
投资项目资本金作为项目总投资中由投资者认缴的出资额,对投资项目来说必须是非债务性资金,项目法人不承担这部分资金的任何债务和利息;投资者可按其出资比例依法享有所有者权益,也可转让其出资,但不得以任何方式抽回。党中央、国务院另有规定的除外。
二是可发行权益型、股权类金融工具作为项目资本金。
对基础设施领域和国家鼓励发展的行业,鼓励项目法人和项目投资方通过发行权益型、股权类金融工具,多渠道规范筹措投资项目资本金;通过发行金融工具等方式筹措的各类资金,按照国家统一的会计制度应当分类为权益工具的,可以认定为投资项目资本金,但不得超过资本金总额的50%。
三是资本金来源核定上应区分投资项目与项目投资方。
国发26号文提出要区分投资项目与项目投资方。由此可以看出,债务性资金的概念是针对项目主体而言,强调资本金对投资项目来说必须是非债务性资金,项目借贷资金和不符合国家规定的股东借款、“名股实债”等资金,不得作为投资项目资本金;但对于项目投资方来说,实操中也存在项目实施主体(项目投资方)通过发行公司债券、债务融资工具为项目子公司(项目主体)增资的情况。
综上所述,投资项目资本金为项目主体所有者权益(实收资本、资本公积、盈余公积等),具体来源包括项目投资方资金投入、权益型金融工具融资(包括永续债券、可转换债券、权益型REITs等)和股权类金融工具融资(包括银行理财资金、基金、信托计划等)。此外,《关于做好地方政府专项债券发行及项目配套融资工作的通知》(厅字〔2019〕33号文,以下简称厅字33号文)正式提出专项债可作为符合条件的重大项目资本金,此后地方政府可以以专项债作为项目资本金的形式投入项目主体。
(二)专项债用作资本金实操指引
1. 专项债用作资本金前提条件

(三)专项债用作资本金结构分析
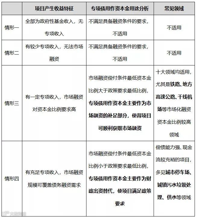
结合项目收益特征,本文将项目分为以下几种类型,对适用专项债用作资本金情形做具体分析。


情形四:项目收益有充足专项收入,市场融资规模可覆盖债务融资需求
对于偿债能力强、现金流较充裕的项目,可能存在市场融资偿付条件最低资本金比例小于政策要求最低比例的情况,此时使用专项债作为资本金,主要作为财政出资替代,使项目满足政策要求。这种项目在城市停车场、城镇污水垃圾处理、供水等收益性特征较明显的领域更加多见。
四种情形分析汇总如下表所示。
表1 专项债用作资本金用途分析

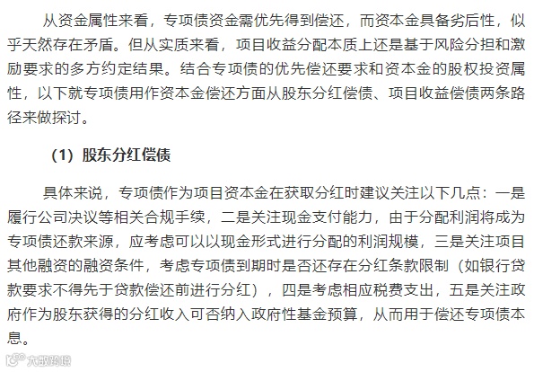
(四)专项债用作资本金实操要点探讨


图1 专项债用作资本金建议结构图
2.专项债用作资本金偿还路径






表2 专项债用作铁路项目资本金案例

根据以上案例,本文总结出铁路领域专项债用作资本金项目有以下几方面特征。

综上所述,铁路作为区域重大基础设施建设项目,具有总投规模大、资本金比例要求高、专项收入(主要是票款收入)相对有限的特征,适用本文分析的项目收益有一定专项收入、市场融资对资本金比例要求高情形。这种情形下,专项债作为资本金的主要目的在于补足市场融资要求的资本金与政策要求的最低资本金之间的差额,使得项目满足市场融资要求,从而撬动社会资本。专项债作为市场融资的补足部分,二者形成有效的协同作用。

表3 专项债用作城镇污水垃圾处理项目资本金案例

以烟台市龙口市污水处理提标改造工程为例作分析,项目有以下几方面特征。
一是项目专项收入充足。污水处理项目自身有污水处理费、水资源费等经营性专项收入,且收益比较稳定。该案例中,专项债融资本息和为3.8亿,存续期内项目产生收入合计可达16.5亿(其中污水处理收入12.98亿、占比78.67%,中水销售收入2.41亿、占比14.6%,财政补贴1.11亿、占比6.73%),考虑支出后,项目可偿债收益合计7.43亿,可超额覆盖专项债融资。
二是可匹配市场化融资。专项债用作资本金主要作为财政出资替代,使项目满足政策要求。该案例中,项目总投5.4848亿,财政资金到位1.4848亿作资本金,发债融资2亿(其中1亿作资本金、1亿作债务性融资),剩余2亿资金缺口由银行贷款融资解决。
综上所述,以城镇污水垃圾处理领域为代表,在停车场、供水、城镇污水垃圾处理等现金流比较稳定的领域,可能存在有充足专项收入、市场融资规模可覆盖债务融资需求的情形。针对该类收入相对充足、现金流有保障的项目,在财政资金不足或未及时到位的情况下,专项债作为资本金,使得项目符合政策要求、得以尽快开工,也促进配套的市场化融资落地。但另一方面,通过梳理城市停车场、城镇污水垃圾处理、供水等领域发债作资本金的项目方案,我们发现在当前的实际操作过程中,尽管该类项目自身收益比较充足,配套了市场化融资的项目却不多,即使有配套融资,市场化融资占总投的比例也不高。可见,专项债项目的公益性特征使得实操中专项收入较难达到绝对充足,因此本文分析的第四种情形(项目有充足专项收入,市场融资规模可覆盖债务融资需求)并非实操中的主要模式,专项债作资本金,更多的是作为市场融资的补足部分,使得项目可顺利获取市场融资。
三、结语
2020年是全面建成小康社会和“十三五”规划收官的年份,较大的经济下行压力、突发公共卫生事件与国际环境的不确定性使得内外部经济环境异常复杂,更加积极的财政政策将是2020年宏观政策的必然选择之一。专项债作为逆周期调节的重要工具之一,可用作资本金的领域集中在铁路、收费公路、干线机场、内河航电枢纽和港口、城市停车场、天然气管网和储气设施、城乡电网、水利、城镇污水垃圾处理、供水等十大领域。出于专项债项目的公益性特征,多数专项债用作资本金的项目属于项目偿债来源有一定专项收入、但市场融资对资本金比例要求高的情况,本文分析认为,这也是发挥专项债作资本金最大效用的情形,即通过专项债补足政策要求资本金与市场要求资本金之间的缺口,撬动社会资本投入到基础设施建设领域中。另外,在专项债作资本金的实操过程中,建议关注项目自身经营性,提前做好整体投融资规划,明确收入分配及分账管理,并做到项目信息的充分准确披露。
专项债用作资本金系列研究之二——实操篇


免责声明
本公众号部分内容来自网络、报刊及电视台,我们对文中观点保持中立,对所包含内容的准确性、可靠性或者完整性不提供任何明示或暗示的保证,请仅作参考。我们尊重作者的成果,如有侵权,请联系我们及时删除。非常感谢,支持原创,欢迎投稿。投稿请联系:0759-2366968


广东海空金控投资有限公司是一家专门从事特色小镇建设、乡村振兴、田园综合体、政府政策咨询、项目孵化、军民融合产业、政府与社会资本合作(PPP)业务的有限责任公司。团队实力雄厚,合作资源丰富。诚信、专业、热情、感恩,力争成为国内顶尖的综合投资与运营商。
地 址:广东省湛江市霞山区人民大道中3号新世纪大厦三楼
联系电话:0759-2366968



