
杭州热电无疑是近期的妖股。5月12日以来,该股持续拉升,迄今累计涨幅近180%,在17个交易日内,涨停板更是多达11个。上交所再次提醒投资者关注风险,审慎参与,合规交易。
在这份情况通报中,上交所表示,杭州热电近期出现严重异常波动情形,公司已发布了风险提示公告,提请广大投资者审慎投资,注意投资风险。

“近日,该股股价继续大幅波动,部分投资者在交易该股过程中存在拉抬股价等影响市场正常交易秩序、误导投资者正常交易决策的异常交易行为,上交所依规从严对相关投资者采取了监管措施。”上交所在通报中称。
杭州热电被认为是近期的大妖股。5月12日以来,杭州热电一扫此前股价低位徘徊的态势,持续拉升,截至6月5日收盘,该股短短17个交易日,股价累计涨幅高达178.46%,期间更是11个涨停,累计换手率高达290%。

在通报中,上交所再次提醒投资者关注风险,审慎参与,合规交易。
针对公司股价近期出现严重异常波动情形,杭州热电已多次发布风险提示公告。记者统计发现,自5月16日以来,杭州热电已八次发布股价异动公告和风险提示,以期给市场“降温”。
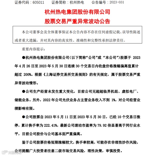
其中,在最新一次的股票交易严重异常波动公告中,杭州热电直言“目前公司股价与公司基本面严重偏离”,“5月30日收盘价格为42.46元/股,最新公司滚动市盈率为79.92倍,根据中证指数有限公司网站发布的数据显示,公司所属的‘D44 电力、热力 生产和供应业’最新滚动市盈率为22.72 倍,公司滚动市盈率显著高于行业平均水平。”
在公告中,杭州热电表示,鉴于公司股票价格短期涨幅较大,换手率较高,可能存在非理性炒作风险,杭州热电提醒广大投资者注意二级市场交易风险,理性决策,审慎投资。
杭州热电之所以短期内如此受资金热捧,被认为与近期虚拟电厂等概念有关。
不过,杭州热电在公告中已进行了否认,称“公司生产经营未发生重大变化,目前公司无超超临界机组、虚拟电厂、储能业务” 。
杭州热电同时称,2022年,公司光伏业务占主营业务收入不到1%,对公司经营业绩影响有限。
6月5日,上交所还通报了退市辅仁、退市未来股票异常交易情况。上交所表示,退市辅仁、退市未来股票已进入退市整理期,并将于届满后终止上市。近日上述股票股价大幅波动,个别投资者在交易过程中存在拉抬股价等影响市场正常交易秩序、误导中小投资者交易决策的异常交易行为。
上交所表示,依规对相关投资者采取了暂停账户交易的监管措施,再次提醒投资者关注风险,合规交易。
近期,上交所已多次对严重异常波动股票进行重点监控,并采取监管措施。
5月29日至6月2日,上交所对退市辅仁、退市未来、退市中昌、退市运盛等退市整理股票和杭州热电等严重异常波动股票进行重点监控,对118起加剧市场波动、误导投资者决策、影响交易秩序的异常交易行为及时采取了暂停投资者账户交易等监管措施,对19起拉抬打压、虚假申报等证券异常交易行为采取了书面警示等监管措施,对14起上市公司重大事项等进行专项核查,向证监会上报涉嫌违法违规案件线索2起。
5月22日至5月26日,上交所对日播时尚、杭州热电等严重异动股票进行重点监控,对34起加剧市场波动、误导投资者决策、影响交易秩序的异常交易行为及时采取了暂停投资者账户交易等监管措施,对25起拉抬打压、虚假申报等证券异常交易行为采取了书面警示等监管措施,对13起上市公司重大事项等进行专项核查,向证监会上报涉嫌违法违规案件线索3起。
校对:赵燕
又传头部券商降薪!下调投行员工固定薪酬,降幅超5000元?券业降薪为何频频刷屏?
刷屏!王亚伟罕见朋友圈发文!梅西离队,下一站是?超288人遇难,印度刚刚公布


