
2023年7月13日,上海期货交易所(下称上期所)子公司上海国际能源交易中心(下称上期能源)发布公告,就上海出口集装箱结算运价指数(欧洲航线)期货【下称集运指数(欧线)期货】合约和相关业务细则公开征求意见。

下一步,上期能源将梳理并研究各方意见和建议,进一步完善合约和细则,与各方共同做好上市前各项准备工作,确保期货合约平稳上市和安全运行。
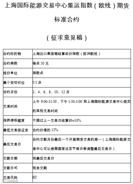
根据此次公布的征求意见稿,集运指数(欧线)期货的标的物是上海出口集装箱结算运价指数(欧洲航线)。该指数由上海航运交易所编制并于每周一15:05(北京时间)发布,表征上海出口集装箱即期海运市场欧洲航线结算运价的变动方向和程度。
集运指数(欧线)期货的交易代码为EC,报价单位为指数点,合约乘数为50元/点,最小变动价位为0.1点,涨跌停板幅度为上一交易日结算价±10%,最低交易保证金为合约价值的12%,合约月份为2、4、6、8、10、12月,最后交易日为期货合约交割月份最后一个开展期货交易的周一,交割日期同最后交易日。
为确保市场平稳运行,上期能源在合约设计、业务细则和风控制度方面都做了相应安排,包括用最后交易日以及最后交易日前第一、第二个指数发布日发布的三个上海出口集装箱结算运价指数(欧洲航线)的算术平均值作为到期合约的交割结算价;临近交割提高涨跌停板幅度和保证金比例;优化单边市处置措施;规定连续多个交易日累计涨跌幅达到一定比例时可采取特殊措施等。
据介绍,集运指数(欧线)期货采用“服务型指数、国际平台、人民币计价、现金交割”的基本设计思路,有望成为国内期货市场首个服务型指数期货品种。
一是服务型指数。集运指数(欧线)期货的标的指数上海出口集装箱结算运价指数(欧洲航线)是基于国际集装箱欧线运输服务的价格编制而成的指数,服务于国际集装箱欧线货物运输。目前,标的指数已通过审计机构依照国际证监会组织关于《价格报告机构原则》的规定进行的独立鉴证。
二是国际平台。集运指数(欧线)期货将作为境内特定品种,在上期能源上市交易,面向全球交易者开放,引入境内外交易者参与交易。
三是人民币计价。集运指数(欧线)期货将用人民币作为计价和结算货币,这有助于丰富人民币的应用场景,促进我国期货市场更高水平对外开放。
四是现金交割。集运指数(欧线)期货合约到期后,交易双方将用规定的交割结算价来计算未平仓合约的盈亏,以现金支付的方式最终了结期货合约持仓。目前境外已上市的航运衍生品均为现金交割。
航运指数期货的研发和筹备工作已经持续超过四年时间,凝聚了多方心血。2019年1月9日,上期所和航交所签署战略合作框架协议,双方成立联合工作组,共同推动航运指数期货开发。当年11月底,上期所有关领导在演讲时透露,上期所开发的集装箱运价指数期货的立项申请已经获得中国证监会的批复同意。去年11月17日,上期所与上港集团签署战略合作协议,其中也提到了在研究航运指数期货系列品种方面开展合作。
我国是航运大国,多项指标在全球排名前列。国内大量进出口企业依靠集装箱进行货物运输,上海港集装箱吞吐量连续13年位居世界第一。近年来受内外部环境因素影响,集装箱运费水平出现大幅波动,对集装箱产业链企业和外贸企业的正常生产经营带来挑战,市场对推出相关风险管理工具的呼声逐步增加,同时企业也希望能够了解未来运价走势,合理制定运输计划。
集运指数(欧线)期货的推出,将填补市场空白,可为集运班轮公司、货主、货代等相关企业提供远期运费预测参考和运价风险管理工具,服务集运产业发展需求,提升经营主体的抗风险能力,有助于进一步丰富期货品种体系,提升期货市场服务实体经济的能力,同时,也是服务国家“海运强国”战略、服务上海国际金融中心和国际航运中心建设的重要举措。
中国船东协会常务副会长张守国指出,近年来受国际国内多重因素影响,全球贸易格局经历了深刻变化,身处全球贸易市场前沿的集运行业经历了“一箱难求”、“一舱难求”、“一货难求”等巨大市场波动。中国集运企业为我国保民生、稳外贸作出了突出贡献,但运力供应与需求之间的急剧变化和运价的大幅波动让供应链上的货主和船东等经营主体承担了较大风险,相关企业对于推出管理运费波动风险工具的呼声越来越高。集运指数(欧线)期货作为金融服务航运的创新工具,可为集运行业的相关企业提供解决其需求的市场化供应手段,助力船东企业在稳定生产经营的基础上,提供更为专业、优质、可靠的运输服务,以实现船东和货主之间的共赢目标。
新湖期货董事长马文胜表示,我国作为名副其实的航运大国,集运指数(欧线)期货在我国期货行业实践中具有重要意义,期货公司作为金融机构,能够发挥专业职能,服务航运企业做好风险管理、促进可持续发展,这是作为期货公司在“航运强国”建设、服务实体经济方面要承担的责任。近年来,我国期货市场产品供给速度明显加快,但目前,我国尚未有航运或服务方面的期货品种,集运指数(欧线)期货拓展了我国期货市场的服务维度,也为我国商品期货市场探索创新型品种、现金交割提供了有益实践。
在马文胜看来,集运指数(欧线)期货对于期货公司有积极影响。首先,有利于吸引境内外投资者参与交易,扩大客户群体,促进服务水平的提升;其次,航运运价波动一定程度上表征了宏观经济状况,集运指数(欧线)期货将成为资产配置的重要工具。
校对:陶谦



