
近日
广东省疾控中心紧急提醒
家庭自制发酵食品和腌制食品
往往是引起肉毒毒素中毒的“元凶”

仅今年7月
就发生了两起
疑似肉毒毒素中毒事件
近年来
自制发酵的食品
越来越受大众喜爱
“纯天然、零添加”的同时
还富有动手的乐趣
网上还有很多自制的私房菜保姆级教程
请注意!
这类自制发酵食品存在着巨大的风险
↓↓↓

肉毒梭菌的肉毒毒素
到底有多毒?
广东省疾控中心指出
肉毒毒素是肉毒梭菌在厌氧环境下
产生的毒素
其毒性是氰化物的1000000倍
50纳克肉毒毒素可致命
400克肉毒毒素可以杀死世界上所有人!
肉毒梭菌及其毒素
进入人体的途径包含了三种:
食源性,也就是通过食物
通过伤口或者呼吸道
医源性,比如美容整形中过量使用肉毒毒素
其中引起肉毒毒素中毒的食物包括:
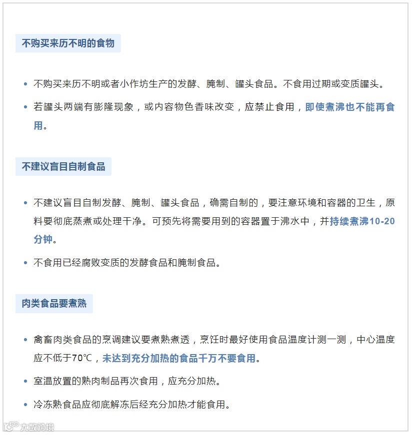
1、既往调查发现,家庭自制发酵食品和腌制食品,往往是引起中毒的“元凶”:如腌肉、腊肉、泡菜、豆豉、豆瓣酱、腐乳、臭豆腐。
2、不新鲜的鱼、猪肉、猪肝、制作不良的罐头食品、瓶装食品和冷藏食品。

3、对于小宝宝而言,蜂蜜也是肉毒毒素中毒的危险因素。
这是因为,蜜蜂在采集花粉酿蜜的过程中,也可能会把被肉毒梭菌污染的花粉和蜜带回蜂箱,导致蜂蜜中可能含有肉毒梭菌及其芽孢。一岁以内宝宝的肠道屏障功能发育尚不完善,不能抑制肉毒梭菌的繁殖,为了安全起见,还是不要给他们喂食蜂蜜。
疾控中心提醒
肉毒毒素毒性非常强
一旦怀疑发生肉毒梭菌食物中毒
立即到医院就诊
那么
肉毒梭菌中毒的症状有哪些?


请注意!
转发提醒身边人!
来源:青年报、广东疾控中心、广州日报
校对:赵燕
罕见一幕!这个欧洲大国突现重磅利好!阿里巴巴,评级上调!什么信号?
恐怖!韩国出现"杀人预告",惊动总统!又一知名房企退市,26个跌停"套牢"14万股东
突然!巴菲特出手,狂买1400亿!苹果大动作曝光,涉及印度!
突然熄火!超导"崩盘",机构狂抛+公司澄清!一款药物可杀死所有癌瘤?最新宣布!
韩国室温超导团队:论文有缺陷!千名美军被困,法意宣布撤侨!乌军8月24日袭击莫斯科?
邮箱:bwb@stcn.com


