

9月4日,恒生指数修改规则,新增港股通指数快速纳入规则,针对从第二上市转换为主要或双重主要上市而符合南向互联互通交易资格的证券。
这意味着,8月底刚完成在中国香港双重主要上市的阿里巴巴集团,将成为首例规则受益者,有望快速纳入恒生指数系列中的港股通指数。
新增快速纳入规则
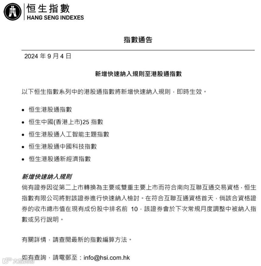
9月4日,恒生指数修改规则,新增港股通指数快速纳入规则,针对从第二上市转换为主要或双重主要上市而符合南向互联互通交易资格的证券,即时生效。

新增快速纳入规则的港股通指数包括:
恒生港股通指数、恒生中国(香港上市)25指数、恒生港股通人工智能主题指数、恒生港股通中国科技指数、恒生港股通新经济指数。
这显然表明,8月底刚完成在纽交所、港交所双重主要上市的阿里巴巴集团,将成为首例规则受益者。
只要在符合互联互通资格首天,若阿里巴巴收市总市值在现有成份股中排名前10,就会于下次常规月度调整中被纳入指数或另行说明。
纳入港股通指日可待
阿里巴巴此前在香港第二上市时,市值和成交量一直位于港股前三名,完成在香港双重主要上市之后,纳入港股通已是指日可待。
港股通规则要求,证券需在香港联合交易所有限公司(联交所)上市,且符合一定门槛的市值和流动性,股票还需要满足一定的自由流通市值,以及满足上市时间期限等。
目前,港股通已经成为香港股票市场主要的资金来源之一。而阿里巴巴符合南向互联互通资格几乎没有悬念,未来纳入港股通之后,有望获得南向资金的青睐,吸引更多来自中国内地的投资者,提升流动性和估值水平。
Wind数据显示,2024年9月4日,港股通成交额前三位,几乎都超过10亿元。
沪港通(南向)成交额前三位:
1. 中国海洋石油 (00883),成交额18.21亿元,净卖出1.11亿元。
2. 盈富基金(02800),成交额15.45亿元,净卖出15.20亿元。
3. 腾讯控股 (00700),成交额11.17亿元,净卖出2.35亿元。
深港通(南向)成交额前三位:
1. 盈富基金(02800),成交额22.08亿元,净卖出22.02亿元。
2. 中国海洋石油(00883),成交额14.20亿元,净卖出1.11亿元。
3. 腾讯控股(00700),成交额9.63亿元,净卖出2.35亿元。

9月4日,恒生指数修改规则,新增港股通指数快速纳入规则,针对从第二上市转换为主要或双重主要上市而符合南向互联互通交易资格的证券。
这意味着,8月底刚完成在中国香港双重主要上市的阿里巴巴集团,将成为首例规则受益者,有望快速纳入恒生指数系列中的港股通指数。
9月4日,恒生指数修改规则,新增港股通指数快速纳入规则,针对从第二上市转换为主要或双重主要上市而符合南向互联互通交易资格的证券,即时生效。

新增快速纳入规则的港股通指数包括:
恒生港股通指数、恒生中国(香港上市)25指数、恒生港股通人工智能主题指数、恒生港股通中国科技指数、恒生港股通新经济指数。
这显然表明,8月底刚完成在纽交所、港交所双重主要上市的阿里巴巴集团,将成为首例规则受益者。
只要在符合互联互通资格首天,若阿里巴巴收市总市值在现有成份股中排名前10,就会于下次常规月度调整中被纳入指数或另行说明。
阿里巴巴此前在香港第二上市时,市值和成交量一直位于港股前三名,完成在香港双重主要上市之后,纳入港股通已是指日可待。
港股通规则要求,证券需在香港联合交易所有限公司(联交所)上市,且符合一定门槛的市值和流动性,股票还需要满足一定的自由流通市值,以及满足上市时间期限等。
目前,港股通已经成为香港股票市场主要的资金来源之一。而阿里巴巴符合南向互联互通资格几乎没有悬念,未来纳入港股通之后,有望获得南向资金的青睐,吸引更多来自中国内地的投资者,提升流动性和估值水平。
Wind数据显示,2024年9月4日,港股通成交额前三位,几乎都超过10亿元。
沪港通(南向)成交额前三位:
1. 中国海洋石油 (00883),成交额18.21亿元,净卖出1.11亿元。
2. 盈富基金(02800),成交额15.45亿元,净卖出15.20亿元。
3. 腾讯控股 (00700),成交额11.17亿元,净卖出2.35亿元。
深港通(南向)成交额前三位:
1. 盈富基金(02800),成交额22.08亿元,净卖出22.02亿元。
2. 中国海洋石油(00883),成交额14.20亿元,净卖出1.11亿元。
3. 腾讯控股(00700),成交额9.63亿元,净卖出2.35亿元。
责编:战术恒
校对:刘星莹
百万用户都在看
刚刚!暴跌99%!
芯片,突传重磅!
华为,重大发布!
哈里斯,突发!
违法和不良信息举报电话:0755-83514034
邮箱:bwb@stcn.com
邮箱:bwb@stcn.com

