

图片来源:中国财经图库
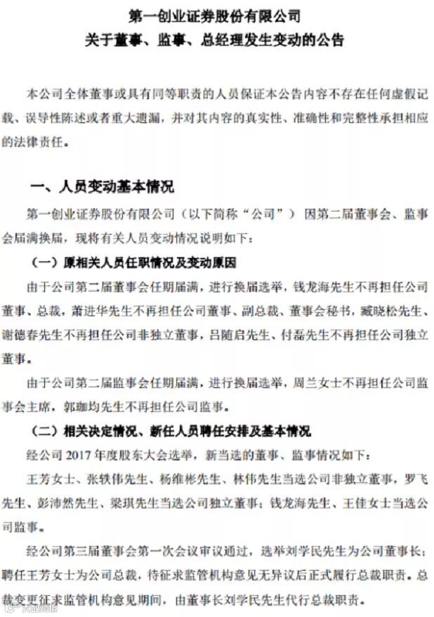
从董事、独立董事、监事到总裁、副总裁及董秘,第一创业证券多个职务大变动!今天,第一创业证券发布了公司董事、监事和总经理变动公告。
公告显示,公司原总裁钱龙海担任监事会主席,原监事会主席周兰退休;原常务副总裁王芳接棒出任公司总裁。


第一创业证券独家回应券商中国记者表示,公司董事、监事的此次变动是因为公司第二届董事会、监事会届满换届。原管理层中,公司监事会主席周兰任期届满,且达到法定退休年龄退休,由公司原总裁钱龙海担任监事会主席;原董事会秘书萧进华任期届满,由财务总监马东军兼任董事会秘书。
第一创业证券称,上述人员变动不会对公司的日常管理、生产经营产生任何影响。
据了解,公司原总裁钱龙海是第一创业证券的老将。加上第一创业证券的前身佛山证券,钱龙海在第一创业证券任职长达21年:1997年4月至2002年7月任佛山证券副总经理,2002年8月至2018年6月任公司董事、总裁,担任总裁长达16年。现任公司监事会主席、党委书记,兼任第一创业投资管理有限公司董事、深圳第一创业创新资本管理有限公司董事、银华基金管理股份有限公司董事。
2002年,佛山证券刚迁到深圳并更名为第一创业证券之时,北京和上海都在争取券商落户,但第一创业证券既没有选择政策资源多的北京,也没有选择资源雄厚的上海,而是深圳。
钱龙海曾在接受记者采访时表示,一是因为深圳离香港近,香港是离内地最近的成熟资本市场,也是最容易读懂的国际资本市场,能在低成本的学习和不断地实践中,受到潜移默化的影响;二是深圳有好的基因。钱龙海认为,深圳基因有三条:一是持续地坚持自己的主业;二是长期坚持战略不动摇;三是在市场与政策之间游走,享受政策红利的同时,也必须打造自我的市场竞争能力。
不过,新总裁王芳成为业内相对较少的“女掌门人”,也是一名证券行业和第一创业证券的老人。
资料显示,王芳2000年6月至2004年9月任大鹏证券有限责任公司法律支持部经理;2004年10月加入第一创业证券,历任公司首席律师、法律合规部总经理、合规总监、副总裁、常务副总裁。现任公司第三届董事会董事、总裁。
值得注意的是,新总裁王芳仍需待征求监管机构意见无异议后正式履行总裁职责。
今天的公告显示,除了总裁的变动,今天公告的人事变动情况还涉及公司三分之一以上董事、独立董事、股东代表监事。
萧进华不再担任公司董事、副总裁、董事会秘书,臧晓松、谢德春不再担任公司非独立董事,吕随启、付磊不再担任公司独立董事。周兰不再担任公司监事会主席,郭珈均不再担任公司监事。
第一创业证券独家回应券商中国记者表示,公司董事、监事的此次变动是因为公司第二届董事会、监事会届满换届。原管理层中,公司监事会主席周兰任期届满,且达到法定退休年龄退休;原董事会秘书萧进华任期届满,由财务总监马东军兼任董事会秘书。
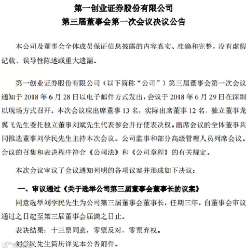
记者注意到,6月30日,第一创业证券公告董事会相关决议,包括:董事会同意选举刘学民为公司第三届董事会董事长,聘任王芳为公司总裁;此外,聘任奚胜田、刘红霞、邱巍为公司副总裁;马东军为公司董事会秘书、财务总监,杨健为公司首席风险官,杨丽璇为稽核部负责人,彭文熙为公司证券事务代表。

6月30日,第三届监事会第一次会议决议公告还显示,选举钱龙海为第三届监事会监事会主席,任期三年。

2002年迁址深圳后,第一创业证券就提出了“富有核心竞争力的一流投资银行”的战略愿景。“这个目标当时没几个人相信。”钱龙海此前接受记者采访时表示,但经过这么多年的持续发展,这个战略愿景正在一步步实现。
随着2017年年报的披露,第一创业证券《2018-2020年公司发展规划》也正式对外发布——明确了“成为有固定收益特色的、以资产管理业务为核心的证券公司”的战略定位。在原有固收特色基础上,第一创业证券在行业内首家提出以资管业务为核心。
中基协数据显示,第一创业证券2017年券商资管月均规模为2201.3亿元,规模稳定在行业前20;第一创业证券旗下控股基金子公司创金合信2017年基金专户月均规模为3681.28亿元,位居行业第一。
记者获悉,在2016年第一创业证券就已经形成“券商资管+公募基金+私募股权基金”的大资管格局。此次提出的资管核心战略,进一步将公司战略聚焦于资管业务这一个核心。
今天,第一创业证券接受记者采访时表示,未来,公司将继续围绕“成为有固定收益特色的、以资产管理业务为核心的证券公司”的战略定位,坚持以资产管理业务为核心,紧抓投研能力和销售能力两项提升,围绕客户、产品与金融科技三条主线,协同发展固定收益、资产管理、投资银行和经纪业务四大业务线,提升公司的整体竞争力。

一日内央行两大高层罕见先后喊话维稳!"我们正密切关注",汇市股市同受益,今天定调的还有债市
央行首次喊话表达信心!速度太快,人民币两天连破十大关口,贬值近尾声?这个时点最该注意什么
半年股指大涨7245%,全球第一!股民却血本无归?一年通胀率飙升13779%,100万只能买杯咖啡
房地产股价大跌,三四线房价安好?连跌6天市值蒸发2500亿,棚改政策变化正连续搅动
北京一楼盘4万降到2万,售楼处被围,数十名业主要退房?真相是这样的
券商中国是证券市场权威媒体《证券时报》旗下新媒体,券商中国对该平台所刊载的原创内容享有著作权,未经授权禁止转载,否则将追究相应法律责任。
有一种美好习惯,叫做阅后点赞


