

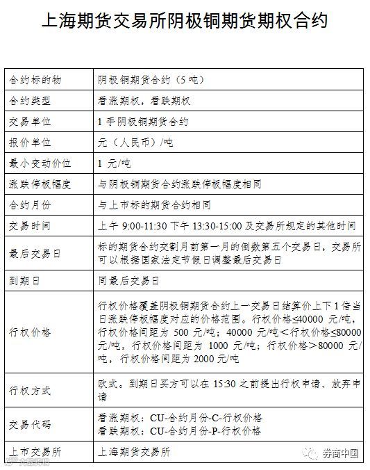
9月6日,上海期货交易所(下称上期所)围绕铜期权连续发布多条公告。铜期权合约及相关规则正式确定,上期所还同批公布了铜期权做市商名单,18家机构首批入围。
从本次发布的内容来看,铜期权采用欧式行权方式,期权行权与履约后获得期货持仓,便于期权行权、持仓和对冲管理;到期日结算前,上期所对未在规定时间内提交行权或放弃申请的实值期权持仓进行自动行权处理。

上期所对期权实行,包括保证金制度、涨跌停板制度、持仓限额制度、交易限额制度、强行平仓制度、大户报告制度及风险警示等制度。期权上市初期采用传统保证金模式,有利于防范市场风险;限仓方式采用期权合约与期货合约不合并限仓的模式;期权涨跌停板幅度与期货涨跌停板幅度相同;强行平仓制度、大户报告制度、交易限额制度以及风险警示制度与期货市场相类似,能够有效防范期权与期货市场的风险。
为促进期权市场功能发挥,提高期权市场流动性,促进价格发现,上期所在期权上实行做市商制度。在《上海期货交易所期权做市商管理办法》中,上期所对做市商净资产、风控制度及技术系统等作了明确要求。

同时,为保障期权市场平稳、规范、健康运行,防范市场风险,维护投资者合法权益,上期所对期权投资者实施适当性管理制度,在《上海期货交易所期权投资者适当性管理办法》中,上期所对投资者适当性管理的标准及实施等作了明确规定。

业内普遍认为,铜期权上市将为相关产业企业提供更多可选择的风险管理工具,同时也将进一步丰富我国商品衍生品市场层次,在服务实体经济中发挥更重要的作用。
值得注意的是,为方便投资者参与期权交易,简化期权投资者适当性认定流程,上期所在期权投资者适当性管理中实施互认,具体规定如下:
1认可境内交易所商品期权仿真交易经历
上期所认可境内交易所商品期权仿真交易经历。其中,铜期权仿真交易成交记录以上期所仿真会服系统的结果为准。各会员单位可从上期所仿真会服系统查询并打印,加盖期货公司合法有效印章,作为客户期权仿真交易成交记录的证明材料。客户通过某会员单位在上期所仿真交易系统开户后,该会员单位可凭客户的姓名或身份证号查询其仿真交易经历(包括在其他会员处的仿真交易经历)。一笔委托分次成交的视为一笔成交记录。会员单位应当建议客户至少完成买卖期权即开仓、平仓操作。客户在上期所期权仿真交易经历自2018年5月21日开始计算。
境内交易所其他商品期权仿真交易成交记录证明材料应当符合其上市交易所的相关规定。
2认可境内交易所商品期权仿真交易主动行权经历
上期所认可境内交易所商品期权仿真交易主动行权经历。其中,铜期权仿真交易行权记录以上期所仿真会服系统的结果为准。客户的仿真交易行权记录应当包括到期日行权申请或到期日放弃申请。如果仿真交易行权记录不包括到期日行权申请或到期日放弃申请,会员单位还应当要求客户在仿真交易行权记录证明材料上注明“本人承诺,在开通权限后最近一个月份仿真期权合约上完成行权申请或放弃申请的操作,且目前已熟知实值期权自动行权、虚值期权自动放弃等行权与履约有关的业务规则”字样并签名。客户在上期所仿真交易行权经历自2018年5月25日开始计算。
境内交易所其他商品期权仿真交易行权记录证明材料应当符合其上市交易所相关规定。
3认可境内交易所最近三年内期权真实交易经历
期权真实交易成交记录以加盖期货公司或证券公司合法有效印章的境内交易所商品期权或金融期权交易结算单为准。目前金融期权仅指上证50ETF期权。上证50ETF期权交易结算单应同时具有买入开仓和卖出开仓(不包括备兑)的交易记录。

同日,上期所还正式发布铜期权做市商名单的公告,18家机构成为上期所铜期权做市商。
根据公告,上期所铜期权18家做市商分别为上海海通资源管理有限公司、上海新湖瑞丰金融服务有限公司、五矿产业金融服务(深圳)有限公司、中信中证资本管理有限公司、中信证券股份有限公司、中粮祈德丰投资服务有限公司、东证润和资本管理有限公司、西部证券股份有限公司、招商证券股份有限公司、国泰君安风险管理有限公司、国泰君安证券股份有限公司、国海良时资本管理有限公司、金瑞前海资本管理(深圳)有限公司、浙江南华资本管理有限公司、浙江济海贸易发展有限公司、浙江浙期实业有限公司、银河德睿资本管理有限公司、鲁证经贸有限公司。
上期所相关负责人表示,上期所严格按照《上海期货交易所期权做市商管理办法》的相关规定确定铜期权做市商的名单。上期所做市商管理办法对做市商资格申请条件做了严格规定。同时,上期所做市商管理办法还包括做市商监督管理机制,对做市商的权利和义务进行了明确规定,并指出交易所将对做市商的义务完成情况进行评价,评价内容包括有效持续报价时间比、有效回应询价比、有效持续报价价差比、有效回应报价价差比及总成交额等情况,无法满足义务要求的,交易所有权取消其做市商资格。
据了解,上期所于2018年5月21日至6月22日开展了为期一个月的铜期权做市仿真比赛。本次仿真比赛目的在于客观公正地考查机构的做市能力,考查内容包括做市质量、盈利能力、风控能力以及做市报告等方面的指标。全市场总共50家机构参与本次仿真比赛。
2018年8月9日上期所向市场发布做市商招募通知,并严格根据《上海期货交易所期权做市商管理办法》开展做市商遴选工作。截至报名结束,上期所共收到31家机构的做市商资格申请。随后,上期所按照通知要求开展了一系列做市商资格评审工作,包括材料审查、能力审查以及现场检查等环节。整个评审过程以客观材料和事实为主,确保评审的公平公正。经过严格评审,上期所选出18家机构拟作为铜期权做市商。
铜期权合约和相关规则正式发布后,上期所将与上述18家机构签订《上海期货交易所铜期权做市商协议》,该协议书对做市商的权利义务进行了详细的规定,以确保做市商有效的开展做市业务。



重磅!社保基金正酝酿加大抄底力度,对新组合试点长期考核!一年一考核变五年一考核
首例!广州打响一线城市扩大金融开放第一枪!重点提到11项举措,从银行证券保险到基金都有大动作
盘前再跌5.88%!美国警方以"609.342"罪名控刘强东,三大律所发起集体诉讼,京东是被华尔街秃鹰盯上了
私募"狼来了"!首见国内百亿私募下调管理费,每年减少数千万管理费收入,私募行业一轮淘汰来了
招商证券前总裁王岩1600万港元任职新东家,薪酬翻了3倍多,新东家是家啥企业?股价0.17元
券商中国是证券市场权威媒体《证券时报》旗下新媒体,券商中国对该平台所刊载的原创内容享有著作权,未经授权禁止转载,否则将追究相应法律责任。
有一种美好习惯,叫做阅后点赞


