

来源:证券时报网
微信号:wwwstcncom
随着今天股价再次跌停,*ST大控(600747.SH)作为A股又一只面值退市股的身份,已被提前锁定。
截至收盘,*ST大控收报0.79元,已连续16个交易日低于1元。根据测算,即便未来4个交易日每天都涨停,股价也仅有0.96元,不可能回到1元面值,从而触发面值退市规定。

根据上海证券交易所股票上市规则(2019年4月修订)14.3.1条规定,在上交所仅发行A股股票的上市公司,通过上交所交易系统连续20个交易日(不包含公司股票停牌日)的每日股票收盘价均低于股票面值的,由上交所决定终止其股票上市。
这也使*ST大控很快将成为继中弘退、雏鹰退、华信退、*ST印纪后,A股市场第五只“面值退市”股。
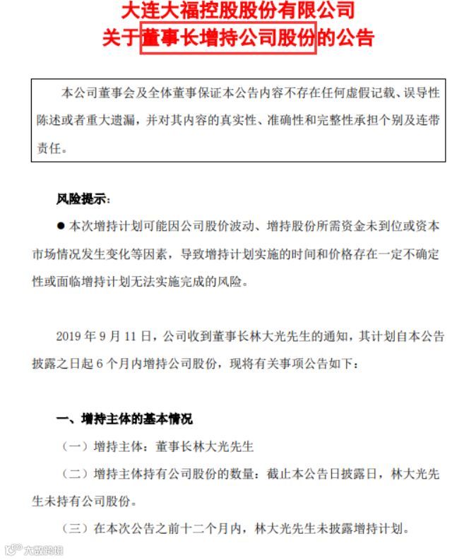
9月11日晚间,*ST大控称,公司董事长林大光拟通过上交所证券交易系统允许的方式(包括但不限于集中竞价和大宗交易的方式)增持公司股份,拟增持公司股份金额不少于人民币5,000万元,不超过人民币20,000万元,实施期限为自2019年9月12日起的6个月内。

至于本次拟增持股份的资金来源,公司表示是林大光自有资金或自筹资金。公司称,林大光拥有位于深圳前海多套房产,将通过处置部分房产及抵押贷款方式筹资增持股票。
深圳前海位于广东省深圳市南山区。链家地产的数据显示,南山区目前是深圳二手房价格最贵的行政区,二手房每平米均价达8.9万元。如果能成功出售该区域的房产,或能筹得不少资金。

然而,由于*ST大控触及面值退市条件,据估算,其在A股市场交易时间只剩下34个交易日(含30个交易日的退市整理期)。
另外,根据上海证券交易所风险警示板股票交易管理办法(2018年修订)的规定,投资者当日通过竞价交易和大宗交易累计买入的单只风险警示股票,数量不得超过50万股。
这意味着即便在未来34个交易日每天都全额买入,也只能买1700万股,按照退市股一般的走势估算,已很难达到承诺的5000万元最低增持限额。这意味着,上述增持承诺基本已提前宣布流产。
网友们也显然对这个增持公告不太“放心”。


在前十大股东名单中,除了控股股东大连长富瑞华集团有限公司和多个自然人外,还出现证金公司身影,证金公司二季度末持有3271.63万股,较一季度末未发生变化。
另外,今年一季度末,汇金资管公司持有1164.50万股,不过二季度大举减持,已从*ST大控的前十大股东名单中退出。

从财务上看,公司披露的财务数据也频频遭到质疑,连续两年的财务报告都被出具非标意见。
2017年,公司给出的财报显示,公司当年度实现营收1.04亿元,实现净利润3119.59万元。不过这份财报被审计机构中喜会计师事务所(特殊普通合伙)出具了“保留意见”审计报告。
2019年初,公司临阵将审计机构由中喜会计师事务所(特殊普通合伙),变更为希格玛会计师事务所(特殊普通合伙)。
公司2019年4月底披露的2018年度财报显示,2018年度实现营收1.1亿元,亏损额却高达15.65亿元。对于这份2018年的财报,审计机构出具了无法表示意见的审计报告。
对于出具上述审计意见的原因,审计机构希格玛会计师事务所(特殊普通合伙)称包括几个方面,其中一项是公司已于 2018 年将关联交易预付款项 17.46 亿元调整至其他应收款,划分为关联 方组合,未计提坏账准备。由于公司未能向会计师事务所提供对于该应收款项可收回性的评估依据,因而无法确定该应收款项的可回收金额。
公司8月披露了2019年半年报。数据显示,公司2019年上半年实现营收约2.4亿元,净利润103.79万元。对于这份半年报,上交所很快发出问询函,要求公司进一步补充披露相关信息,包括是否存在操纵利润的情形。截至目前,公司在数次延期后,仍未对上述问询函进行回复。
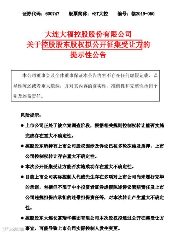
此间,公司实控人萌生卖公司的想法。今年6月初,*ST大控发布公告称,公司控股股东股权拟公开征集受让方,大连长富瑞华集团有限公司本次股权拟通过公开征集受让方事宜,可能导致上市公司实际控制人发生变更。
不过,公司也指出,实际控制人代威存在多项对上市公司尚未履行完毕的承诺,包括但不限于中小投资者证券虚假陈述诉讼索赔责任及上市公司违规担保应承担的连带担保责任等,对本次转让产生重大不确定性。

值得一提的是,今日*ST大控成交金额高达近1亿元。这1亿主动买套的资金,不知道面对公司即将退市的结局,有何感想。


券商中国是证券市场权威媒体《证券时报》旗下新媒体,券商中国对该平台所刊载的原创内容享有著作权,未经授权禁止转载,否则将追究相应法律责任。



