

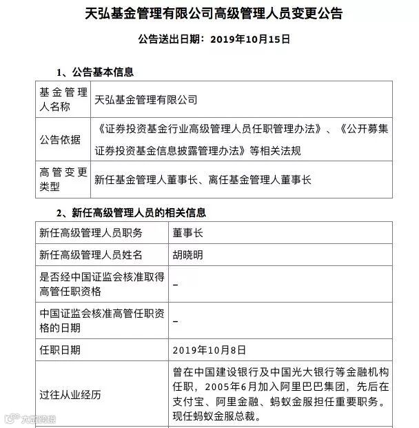
10月15日,天弘基金发布公告称,现任蚂蚁金服总裁胡晓明(花名孙权)出任天弘基金董事长,任职时间自10月8日起,前任董事长井贤栋因工作原因离职。
简历显示,胡晓明曾在中国建设银行及中国光大银行等金融机构任职,2005年6月加入阿里巴巴集团,先后在支付宝、阿里金融、蚂蚁金服担任重要职务,现任蚂蚁金服总裁。
天弘基金称,“井贤栋先生任职期间,领导公司董事会加强对公司的战略指导,天弘基金确定了更加清晰和面向未来的差异化、特色化战略布局。通过持续创新发展,天弘基金现为6亿多持有人、超过万亿的资产提供稳健、普惠的理财服务,公司对井贤栋先生为天弘基金做出的卓越贡献表示深深的感谢!”

去年11月29日,胡晓明正式接任蚂蚁金服总裁一职,向蚂蚁金服董事长兼CEO井贤栋汇报。
胡晓明可谓支付宝和蚂蚁金服的“老兵”,他于2005年加入阿里巴巴,参与和带领了支付宝和蚂蚁金服众多业务的创建和发展,曾担任蚂蚁金服的首席风险官。
2014年,胡晓明出任阿里云总裁。过去4年间,正是在胡晓明的带领下,阿里云奠定了中国市场的绝对领导地位,中国自主研发的大规模计算操作系统“飞天”由此推向全球舞台,阿里云也成为阿里巴巴经济体业务的新增长极。
数据显示,从2015年开始,阿里云的平均增速超过100%,全球的云计算市场呈现出“亚马逊AWS、微软Azure和阿里云Alibaba Cloud”的“3A”竞争格局。阿里巴巴集团CEO张勇高度评价胡晓明:“过去四年为阿里云的发展做出了突出贡献,让阿里云的技术梦想和商业梦想得到融合。”
回归蚂蚁金服出任总裁,对于胡晓明来说,是回归他曾经熟悉的战场和领域。而对于蚂蚁金服来说,则是迎来了一位带着云计算技术管理经验的重要领头人。井贤栋在邮件中表示,“期待孙权的回归将为蚂蚁的普惠金融发展、信用体系建设带来新的突破,更好地推动蚂蚁金融科技的开放合作。”
作为一家科技企业,蚂蚁金服一直致力于通过技术和创新,为全球消费者和小微企业提供安全、便捷、透明的普惠服务。2017年10月,蚂蚁金服宣布“BASIC”技术战略,未来将在区块链、人工智能、IoT、安全、超级计算等领域开展技术探索。胡晓明的回归,将给蚂蚁金服以技术和创新驱动普惠金融,以及云计算为核心的金融科技体系化和商业化发展带来巨大的想象空间。
说起天弘基金,旗下货币基金余额宝无人不知,无人不晓,这也是让天弘基金从名不见经传“逆袭”成为行业头部的“功臣”。
天弘余额宝发布的2019年半年报显示,截至今年6月30日,6.19亿人持有天弘余额宝、上半年赚了123.68亿元;天弘余额宝用户数未减少,个人投资者比例达99.97%。
受货币基金收益持续走低的影响,截至今年6月末,余额宝总份额1.03万亿份,较年初减少991.44亿份,这已经连续5个季度规模下降。在2018年一季度,天弘余额宝规模峰值一度达到16961亿份。

尽管天弘余额宝的收益率在7月份创造了历史新低,不过半年报显示,持有余额宝的客户并没有减少,截至今年6月末,共有6.19亿人持有余额宝,较年初的5.8亿用户增加0.31亿户,保持上升趋势。在持有情况上,余额宝呈现出小额分散的特点,持有者几乎全部为个人资金,持有额度最高也是个人用户,该投资人在里面放了2.2亿元。半年报显示,天弘余额宝上半年户均持有1669.22份,其中个人投资者比例达99.97%,前十名份额持有人均为个人投资者,持有份额最多的一位个人投资者持有额超2.2亿份。
尽管天弘余额宝规模已经从峰值滑落,天弘基金已摩拳擦掌,欲在指数基金领域抢占头部席位。近几个月,天弘基金明确表示要“做中国最大的指数基金服务商”,并喊出“国民ETF”的定位。
券商中国记者了解到,天弘基金目前公布的指数基金规划,主要有四个重点:首先,天弘创业板ETF是“国民ETF”的首发产品,已经于8月26日开始募集;未来将推出沪深300ETF和中证500ETF,这3只宽基指数ETF共同构成“国民ETF”的首批阵容;天弘基金旗下已有的天弘创业板、天弘沪深300、天弘中证500指数基金,将成为对应ETF联接基金;由ETF本身的认购量,加上联接基金的规模共同形成一定的体量规模,后续还会发布一系列的ETF。
天弘基金副总经理周晓明曾对券商中国记者表示:“天弘ETF将从客户定位和服务创新两个角度出发,努力实现差异化发展。个人与机构并重是天弘ETF的发展战略之一,这一客户定位与其他头部基金公司明显不同。之前天弘指数基金系列只有场外品种,主要以个人客户为主,如今随着天弘创业板ETF的推出,意味着天弘指数基金从场外走入场内,客户群体也从个人延伸到了机构。”

果然够亮眼!券商三季报抢先看,7家净利翻倍!业绩黑马有点多,国君中信净利超70亿,股权质押仍存隐忧
似曾相识牛归来?爆款基金刷屏,一天卖出300亿,再次见证A股"购买力"!子弹来了往哪打?看九问九答
又掀涨停潮!周末多重利好加持,金融股嗨翻天,沪指重回3000点!机构:A股有望冲击年内前高
注意了!证券从业资格考试大纲重新修订,有七大变化!新增券商IT管理章节,科创板也被纳入…
@1.5亿股民!紧急通知,你的股票账户可能被限制转账和交易!速来填补这些身份信息,账户被限制了怎么办?

券商中国是证券市场权威媒体《证券时报》旗下新媒体,券商中国对该平台所刊载的原创内容享有著作权,未经授权禁止转载,否则将追究相应法律责任。



