大数跨境

重磅!国家发布政策,补贴领完可以卖碳赚钱!

重磅!国家发布政策,补贴领完可以卖碳赚钱! 广东光合新能源
2020-11-04
1
导读:全国碳排放权交易以“每吨二氧化碳当量价格”为计价单位,用于抵消的减排量应来自可再生能源。


近日,生态环境部办公厅发布关于公开征求《全国碳排放权交易管理办法(试行)》(征求意见稿)和《全国碳排放权登记交易结算管理办法(试行)》(征求意见稿)意见的通知。

全国碳排放权交易以“每吨二氧化碳当量价格”为计价单位,用于抵消的减排量应来自可再生能源。

之前有人问到光伏电站提前领完20年的补贴,怎么办?

有了这样政策,就有了收入保障。补贴领完了,发电量还可以卖碳。

根据相关测算,企业年排放1吨二氧化碳,需要安装1.1kW以上光伏站才能实现碳中和。


2011年,国家发改委就发布批准上海北京、广东、深圳天津、湖北、重庆等七省市开展碳交易试点工作。


随后,国家财政部发布《碳排放权交易有关会计处理暂行规定》,要求重点排放企业采用, 2020 年 1 月 1 日起施行。


耗能大的企业,势必要买碳,光伏电站必将又迎来一波新的发展高潮!




原文如下:

关于公开征求《全国碳排放权交易管理办法(试行)》(征求意见稿)和《全国碳排放权登记交易结算管理办法(试行)》(征求意见稿)意见的通知
环办便函〔2020〕373号

为贯彻落实党中央、国务院有关决策部署,推进全国碳排放权交易市场建设,我部组织起草了《全国碳排放权交易管理办法(试行)》(征求意见稿)和《全国碳排放权登记交易结算管理办法(试行)》(征求意见稿)。现就上述两个文件公开征求意见。各机关团体、企事业单位和个人均可提出意见和建议,有关意见请书面反馈我部(电子文档请同时发至联系人邮箱)。《全国碳排放权交易管理办法(试行)》(征求意见稿)征求意见时间自2020年11月2日至2020年12月1日。《全国碳排放权登记交易结算管理办法(试行)》(征求意见稿)征求意见时间自2020年11月2日至2020年11月11日。

联系人:生态环境部应对气候变化司 张敏思、王铁
电话:(010)65645639、65645642
传真:(010)65645638
邮箱:climate_china@mee.gov.cn
地址:北京市东城区东长安街12号
邮编:100006

全国碳排放权交易管理办法(试行)
 ( 征 求 意 见 稿 )

第一章 总 则

第一条【目的依据】为推进生态文明建设,更好履行《联合国气候变化框架公约》和《巴黎协定》,在应对气候变化和促进低碳发展中充分发挥市场机制作用,加强对温室气体排放的控制和管理,规范全国碳排放权交易及相关活动,制定本办法。

第二条【适用范围】全国碳排放权交易及相关活动是指在全国碳排放权交易市场开展的排放配额等交易以及排放报告与核查、排放配额分配、排放配额清缴等活动,上述活动的监督管理,适用本办法。

第三条【活动原则】全国碳排放权交易及相关活动必须坚持市场导向、政府服务、循序渐进、公平公开和诚实守信的原则。

第四条【监管部门及职责】生态环境部负责全国碳排放权交易市场建设,制定全国碳排放权交易及相关活动政策与技术规范,并对全国碳排放权交易及相关活动进行管理、监督和指导。各省、自治区、直辖市、新疆生产建设兵团生态环境部门(以下简称省级生态环境主管部门)负责组织开展本行政区域内全国碳排放权交易数据报送、核查、配额分配、清缴履约等相关活动,并进行管理、监督和指导。

设区的市级生态环境主管部门(以下简称市级生态环境主管部门)负责配合省级生态环境主管部门落实相关具体工作。

第五条【重点排放单位】重点排放单位为全国碳排放权交易市场覆盖行业内年度温室气体排放量达到 2.6 万吨二氧化碳当量(综合能源消费量约 1 万吨标准煤)及以上的企业或者其他经济组织。符合条件的重点排放单位,应当通过环境信息管理平台或生态环境部规定的其他方式,向生产经营场所所在地的省级生态环境主管部门主动报告纳入重点排放单位名录。省级生态环境主管部门将本行政区域内所有符合条件的重点排放单位报生态环境部汇总。非重点排放单位不纳入全国碳排放权交易市场管理。

第六条【试点碳市场对接】自本办法实施之日起,参与全国碳排放权交易市场的重点排放单位,不重复参与相关省(市)碳排放权交易试点市场的排放配额分配和清缴等活动。相关细则由生态环境部另行制定并发布。

第二章 排放配额管理

第七条【配额分配方法制定】生态环境部综合考虑国家温室气体排放控制目标、经济增长、产业结构调整、大气污染物排放控制等因素,制定并公布重点排放单位排放配额分配方法。

第八条【配额分配方式】排放配额分配初期以免费分配为主,适时引入有偿分配,并逐步提高有偿分配的比例。有偿分配收入实行收支两条线,纳入财政管理。

第九条【预留配额】生态环境部可预留一定数量排放配额,用于市场调节、重大项目建设等。

第十条【配额分配】省级生态环境主管部门依据生态环境部制定的排放配额分配方法,向本行政区域内的重点排放单位分配排放配额。重点排放单位对排放配额分配结果有异议的,可向省级生态环境主管部门提出申诉,省级生态环境主管部门应当及时予以处理。

第十一条【配额调整】重点排放单位终止,或者因为分立、产能变化、工艺改变等原因使温室气体排放量发生重大变化的,省级生态环境主管部门应当根据实际情况,按照生态环境部公布的规定对其已获得的免费配额进行调整。

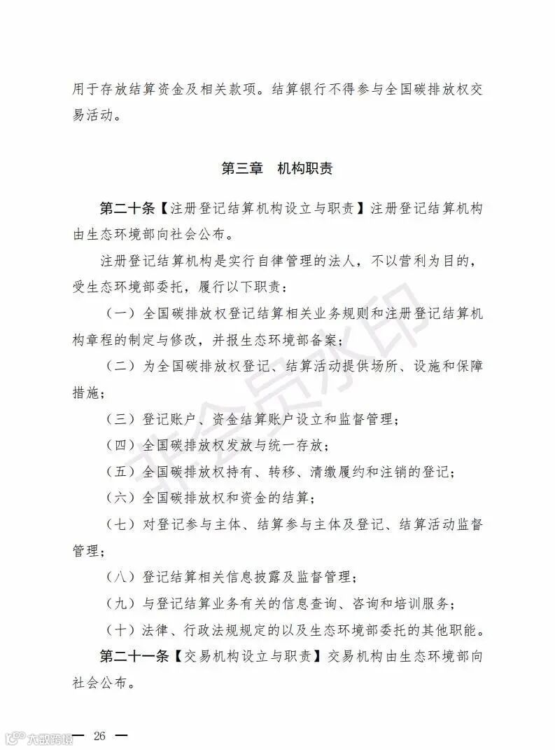
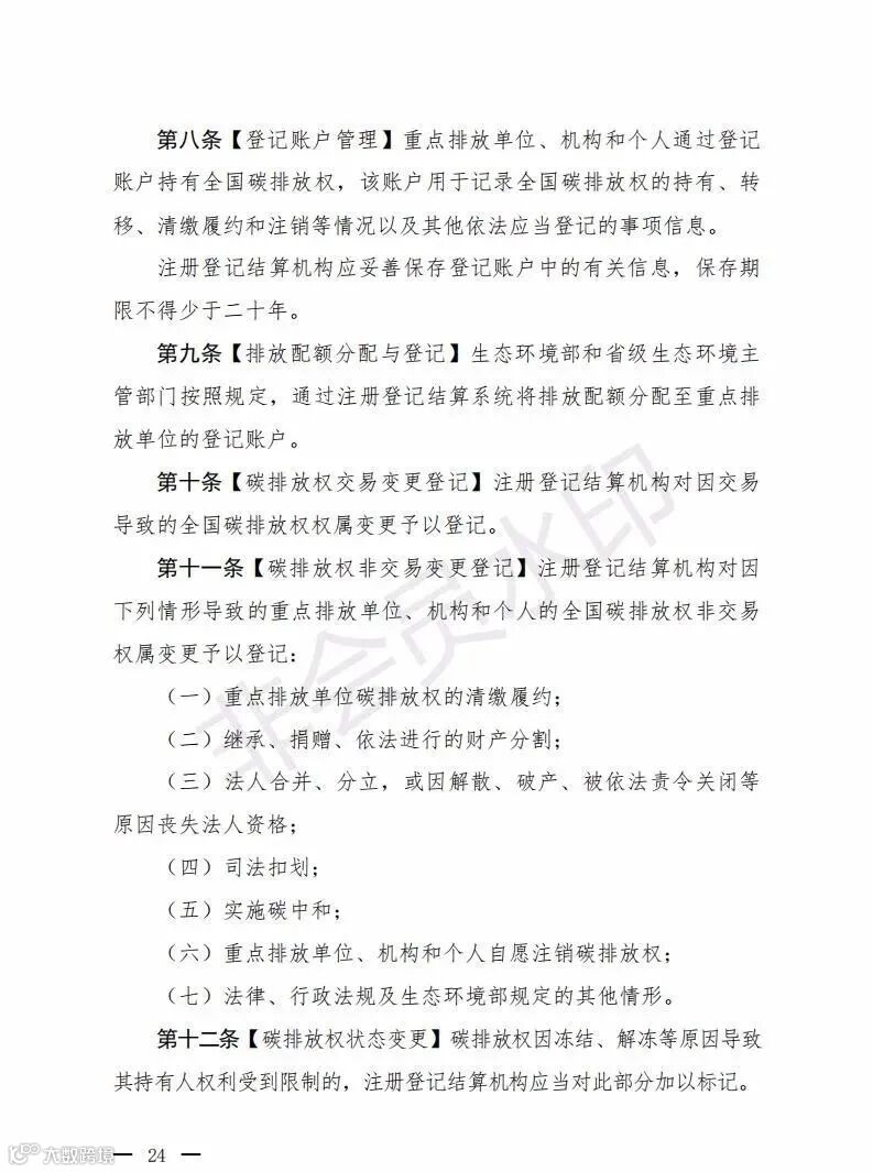
第十二条【注册登记结算机构】生态环境部负责建立和管理全国碳排放权注册登记结算系统(以下简称注册登记结算系统)。注册登记结算系统管理机构(以下简称注册登记结算机构)受生态环境部委托负责组织实施和监督管理全国碳排放权登记、存放、结算等。

第十三条【注册登记结算系统】注册登记结算系统用于记录全国碳排放权的持有、转移、清缴履约、注销等相关信息,实现全国碳排放权交易的结算及管理。全国碳排放权的持有以注册登记结算系统中记载的信息为准。

第十四条【注册登记账户管理】注册登记结算系统分别为生态环境部和省级生态环境主管部门、重点排放单位、符合规定的机构和个人等设立具有不同功能的账户。各方开立账户后,在注册登记结算系统中进行排放配额管理的相关业务操作。

第十五条【配额注销管理】出于公益等目的,重点排放单位、机构和个人等可通过注册登记结算系统自愿注销其所拥有的排放配额。

第十六条【数据连接】注册登记结算系统应与环境信息管理平台实现连接,确保数据及时有效安全交互。

第三章 排放交易

第十七条【交易产品】全国碳排放权交易市场的交易产品为排放配额以及其他产品。

第十八条【交易主体】重点排放单位以及符合规定的机构和个人是全国碳排放权交易市场的交易主体。

第十九条【交易机构】生态环境部负责建立和管理全国碳排放权交易系统(以下简称交易系统)。交易系统管理机构(以下简称交易机构)受生态环境部委托负责组织开展全国碳排放权集中统一交易及监管,可设立服务机构和会员制服务交易市场活动。

第二十条【交易方式】本办法规定的产品交易应当在交易系统内进行,可以采取公开竞价、协议等交易方式。

第二十一条【交易清算交收】注册登记结算机构根据交易机构提交的成交结果,按照逐笔全额结算的原则为交易主体办理资金的清算交收和相应的全国碳排放权变更登记手续。

第二十二条【系统对接】交易系统与注册登记结算系统应实现连接,确保实现系统间数据实时有效安全交互。

第二十三条【市场调节】生态环境部负责建立全国碳排放权交易市场调节机制,维护市场稳定。

第四章 排放核查与排放配额清缴

第二十四条【监测计划编制与报送】重点排放单位应当按照生态环境部公布的相关技术规范要求编制温室气体排放监测计划(以下简称监测计划),优先开展化石燃料低位热值和含碳量实测,监测计划应通过环境信息管理平台或生态环境部规定的其他方式,报送生产经营场所所在地的省级生态环境主管部门备案。

第二十五条【监测计划实施与调整】重点排放单位应严格按照经备案的监测计划实施监测活动。监测计划发生重大变更的,应及时向生产经营场所所在地的省级生态环境主管部门报告变更情况。

第二十六条【排放报告编制与报送】重点排放单位应当根据生态环境部公布的企业温室气体排放核算与报告技术规范,以及经备案的监测计划,每年编制其上一年度的温室气体排放报告,并通过环境信息管理平台或生态环境部规定的其他方式,在每年 3 月 31 日前报送生产经营场所所在地的省级生态环境主管部门。重点排放单位应当对排放报告的真实性、完整性、准确性负责。

第二十七条【核查组织】省级生态环境主管部门应当根据生态环境部有关规定,以“双随机、一公开”方式开展重点排放单位温室气体排放报告的核查工作。核查结果应通知重点排放单位,作为其配额清缴的依据,并报生态环境部。

第二十八条【核查委托】省级生态环境主管部门可以通过政府购买服务的方式委托技术服务机构提供核查服务。

第二十九条【核查申诉】重点排放单位对核查结果有异议的,可向省级生态环境主管部门提出申诉,省级生态环境主管部门应当及时予以处理。

第三十条【配额清缴】重点排放单位每年应当向生产经营场所所在地省级生态环境主管部门清缴不少于经核查的上年度温室气体排放量相对应的排放配额,履行上年度的排放配额清缴义务。

第三十一条【抵消机制】重点排放单位可使用国家核证自愿减排量(CCER)或生态环境部另行公布的其他减排指标,抵消其不超过 5%的经核查排放量。1 单位 CCER 可抵消 1 吨二氧化碳当量的排放量。用于抵消的 CCER 应来自可再生能源、碳汇、甲烷利用等领域减排项目,在全国碳排放权交易市场重点排放单位组织边界范围外产生。

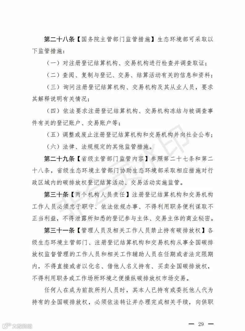
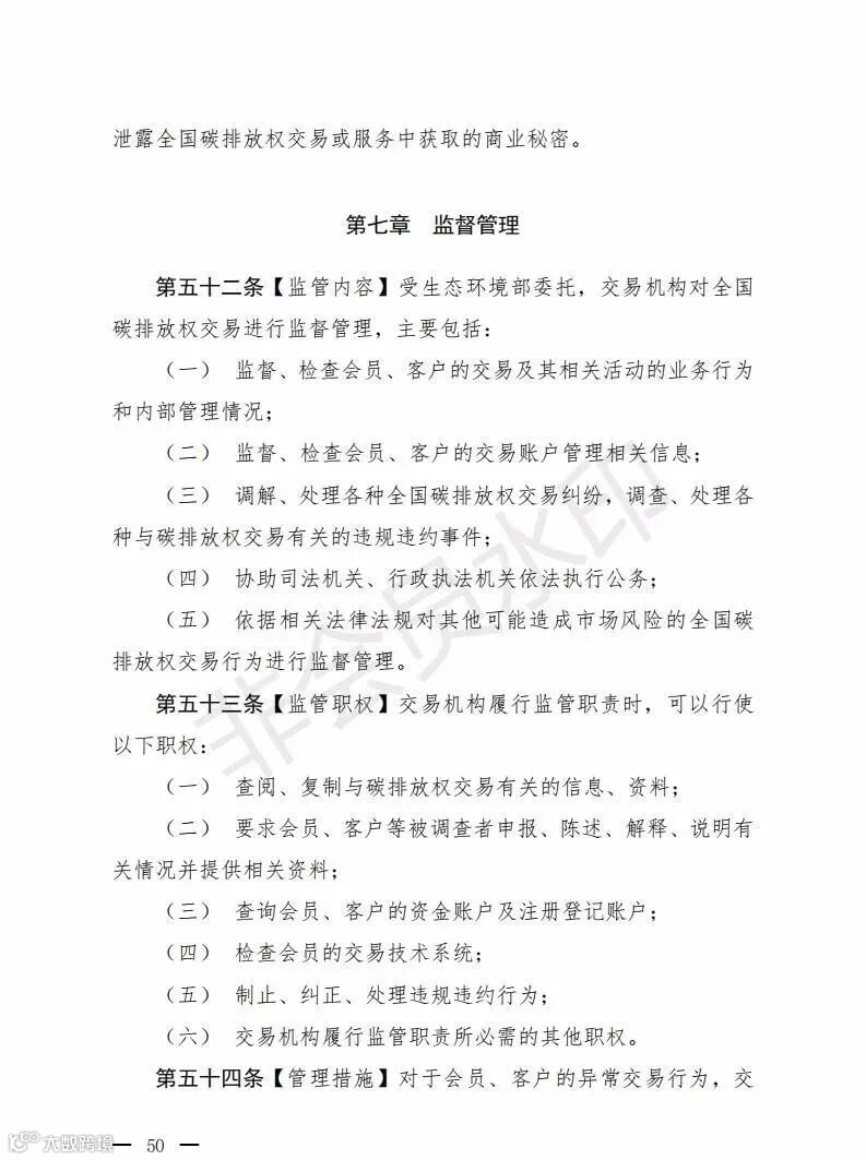
第五章 监督管理

第三十二条【市级主管部门职责】受省级生态环境主管部门委托,市级生态环境主管部门可负责监督本行政区域内重点排放单位制定实施监测计划、按要求编制并报送温室气体排放报告、接受排放报告核查、完成配额清缴等。

第三十三条【上级监管】上级生态环境主管部门可以对下级生态环境主管部门监督管理全国碳排放权交易及相关活动的情况进行监督检查和指导,发现属于违反本办法规定情形的,上级生态环境主管部门可以依法依规处理。

第三十四条【监管重点】省级和市级生态环境主管部门应当结合重点排放单位环境信用记录和核查结果,确定监管重点和检查频次。省级和市级生态环境主管部门进行监督检查时,应当重点监督检查重点排放单位排放监测、报告和排放配额清缴情况,排放配额清缴情况及时报生态环境部。重点排放单位应当接受监督检查。

第三十五条【主管部门信息公开】生态环境部、省级和市级生态环境主管部门应当按职责及时主动公开全国碳排放权交易及相关活动管理信息,并接受社会监督。公开的信息包括但不限于:

(一)纳入全国碳排放权交易市场的温室气体种类、行业、重点排放单位范围;
(二)年度重点排放单位名单;
(三)排放配额分配方法;
(四)排放配额登记、交易和结算规则,包括交易产品以及机构和个人作为交易主体的规定等;
(五)排放核算、报告和核查技术规范;
(六)排放配额清缴履约规则;
(七)使用国家核证自愿减排量的抵消规定;
(八)年度重点排放单位的排放配额清缴情况;
(九)全国碳排放权交易监督管理相关信息;
(十)按规定需要公开的碳排放权交易相关其他信息。

第三十六条【对核查技术服务机构监督检查】核查技术服务机构应当对提交的核查结果的真实性、完整性负责,并接受省级生态环境主管部门的监督检查。生态环境主管部门可对核查技术服务机构进行监督检查,监督检查的时间、内容、结果以及处罚决定记入环境信息管理平台并予以公布。

第三十七条【风险管理与信息披露】注册登记结算机构和交易机构应当建立风险管理机制和信息披露制度,制定风险管理预案,及时公布登记、交易、结算等信息,披露可能影响市场重大变动的相关信息。

第三十八条【信用监管】生态环境部和省级生态环境主管部门应当记录重点排放单位、技术服务机构、注册登记结算机构、交易机构、其他机构和人员参与全国碳排放权交易及相关活动的信用情况,将监督管理情况及处罚决定记入环境信息管理平台并予以公布。

第三十九条【社会监督】鼓励社会公众、新闻媒体等对重点排放单位和其他交易主体的全国碳排放权交易及相关活动进行监督。重点排放单位和其他交易主体应当及时公开有关全国碳排放权交易及相关活动信息,自觉接受公众监督。

第四十条【公众举报】公民、法人和其他组织发现重点排放单位和其他交易主体有违反本办法行为的,有权向生态环境主管部门举报。接受举报的生态环境主管部门应当依法处理,并按照有关规定对调查结果予以反馈,同时为举报人保密。

第六章 责任追究

第四十一条【主管部门责任追究】各级生态环境主管部门在全国碳排放权交易及相关活动监管中有下列行为之一的,由其上级行政机关或者监察机关责令改正,对直接负责的主管人员或者其他直接责任人员依法给予行政处分;构成犯罪的,依法追究刑事责任:

(一)实施重点排放单位排放核查时擅自收取费用的;

(二)实施重点排放单位排放核查和排放配额清缴时滥用职权、

玩忽职守、徇私舞弊的;

(三)未按规定分配排放配额且造成严重后果的;

(四)未依法公开相关信息的;

(五)其他应当依法追究责任的情形。

第四十二条【不主动报告处理】符合重点排放单位条件但未主动报告纳入重点排放单位名录的,一经发现,由生产经营场所所在地的省级生态环境主管部门及时纳入重点排放单位管理。

第四十三条【未按规定报告处罚】重点排放单位虚报、瞒报、拒绝履行排放报告义务或者拒绝接受核查检查的,由生产经营场所所在地的省级生态环境主管部门责令限期改正,并处以 1 万元以上3万元以下的罚款。逾期仍未改正的,由生产经营场所所在地的省级生态环境主管部门测算其排放量,该排放量除了作为配额清缴的依据,还可由省级生态环境主管部门在对其下一年度排放配额分配时进行等量核减。

第四十四条【未履约处罚】重点排放单位未按时履行配额清缴义务的,由生产经营场所所在地省级生态环境主管部门责令其履行排放配额清缴义务,并处以 2 万元以上 3 万元以下的罚款;逾期仍不履行排放配额清缴义务的,对欠缴部分,由生产经营场所所在地省级生态环境主管部门在对其进行下一年度排放配额分配时等量核减。

第四十五条【登记参与主体违规处置】重点排放单位、有关机构和个人违反本办法开展注册登记结算活动的,应当对其行为所产生的后果承担责任;注册登记结算机构应责令其改正,并采取下列

措施:

(一) 通报批评;
(二) 限制资金或交易产品的划转;
(三) 暂停或限制相关账户;
(四) 暂停或限制相关业务;
(五) 限制相关账户功能;
(六) 取消交易资格;
(七) 责令终止相关业务。

给他人造成损失的,依法承担民事责任;构成犯罪的,依法追究刑事责任。

第四十六条【联合惩戒】对违反本办法第四十三条至第四十五条规定而被处罚的重点排放单位,省级生态环境主管部门应当向市场监管、税务、金融等管理部门通报有关情况,并予以公告。

第四十七条【交易主体违规处置】重点排放单位、有关机构和个人违反本办法规定,应当对其行为所产生的后果承担责任,交易机构应责令其改正,并采取下列措施:

(一) 通报批评;
(二) 限制资金或交易产品的划转;
(三) 暂停或限制相关账户的买卖;
(四) 暂停或限制相关业务;
(五) 限制相关账户功能;
(六) 取消交易资格;
(七) 责令停止会员资格或终止相关业务。给他人造成损失的,依法承担民事责任;构成犯罪的,依法追究刑事责任。

第四十八条【交易主体申诉】重点排放单位、有关机构和个人认为主管部门的行政行为侵犯其合法权益的,可以依法申请行政复议或者提起行政诉讼。

第四十九条【失信惩戒】对于严重违法失信的机构和人员,生态环境部建立“黑名单”,并依法予以曝光。

第七章 附 则

第五十条【名词解释】本办法中下列用语的含义:温室气体:是指大气中吸收和重新放出红外辐射的自然和人为的气态成分,包括二氧化碳(CO2)、甲烷(CH4)、氧化亚氮(N2O)、氢氟碳化物(HFCs)、全氟化碳(PFCs)、六氟化硫(SF6)和三氟化氮(NF3)。碳排放:是指煤炭、石油、天然气等化石能源燃烧活动和工业生产过程以及土地利用、土地利用变化与林业等活动产生的温室气体排放,以及因使用外购的电力和热力等所导致的温室气体排放。碳排放权:是指依法取得的向大气排放温室气体的权利。排放配额:是政府分配给重点排放单位指定时期内的碳排放额度,是碳排放权的凭证和载体。1 单位配额相当于 1 吨二氧化碳当量。清缴:是重点排放单位每年应当向生产经营场所所在地省级生态环境主管部门提交不少于经核查的上年度碳排放量相对应的排放配额。国家核证自愿减排量:是指符合生态环境部发布的温室气体自愿减排相关管理规定,在国家温室气体自愿减排交易注册登记系统中登记的温室气体自愿减排量,简称 CCER。

第五十一条【颁布实施】本办法自公布之日起施行,2014 年 12月 10 日国家发展和改革委员会发布的《碳排放权交易管理暂行办法》同时废止。







推荐阅读

抓紧装!户用光伏补贴最后一个月!补贴指标仅剩0.7GW

市场前景广阔!中国光伏产业迎来景气周期

户用电站优先保障!财政部拟下达2021年补贴资金预算


据说 点 亮 星 标

不会错过光合能源每条推送哦!



喜欢我们的内容请点分享+赞+在看

【声明】内容源于网络
0
0
广东光合新能源
广东光合新能源有限公司位于佛山南海,成立于2014年,是国内领先的分布式光伏公司之一,专注分布式光伏电站和用户侧储能电站的设计、建设和投资运营,先后获得高新技术企业、省级专精特新企业、优质光伏EPC企业、重质量守信誉等证书和荣誉。
内容 990
粉丝 0
广东光合新能源 广东光合新能源有限公司位于佛山南海,成立于2014年,是国内领先的分布式光伏公司之一,专注分布式光伏电站和用户侧储能电站的设计、建设和投资运营,先后获得高新技术企业、省级专精特新企业、优质光伏EPC企业、重质量守信誉等证书和荣誉。
总阅读337
粉丝0
内容990