大数跨境

关注!8省下发“分布式光伏整县推进”试点文件

关注!8省下发“分布式光伏整县推进”试点文件 广东光合新能源
2021-06-28
0
导读:国家及各省落实拟在全国组织开展整县推进屋顶分布式光伏和户用光伏开发试点工作。


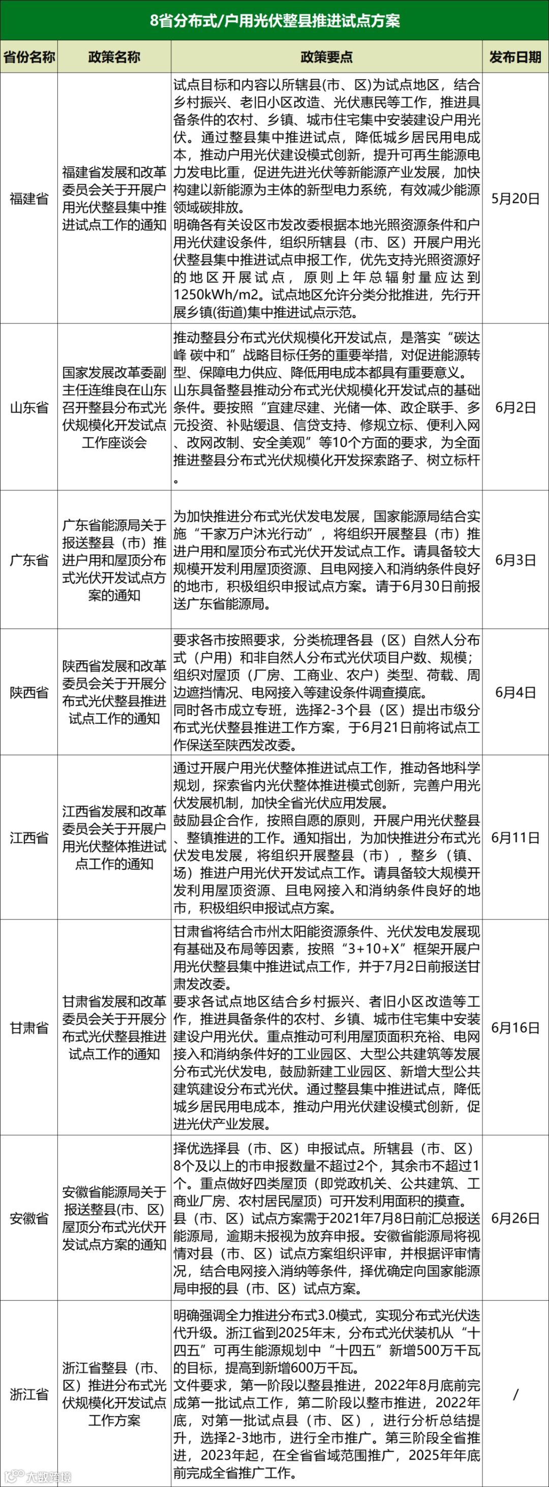
日前,国家能源局综合司下发《关于报送整县(市、区)屋顶分布式光伏开发试点方案的通知》。福建、山东、广东、陕西、江西、甘肃、安徽、浙江等,各省份开展“整县分布式光伏开发试点工作”,明确鼓励实行项目整体打包备案,并要求各地于7月15日前报送能源局新能源司。
7月15日,是一个关键的节点,对于各省来说,前前后后只有20天左右的时间,目前,公开资料查到的,福建、广东、陕西、江西、甘肃、安徽、浙江等7省已经陆续下发了《关于开展分布式光伏整县推进试点工作的通知》和《关于开展户用光伏整县集中推进试点工作的通知》文件。
此外,随着国家及各省落实拟在全国组织开展整县推进屋顶分布式光伏和户用光伏开发试点工作,国家电投旗下中国电力国际发展有限公司已经发布了《关于积极申报整县屋顶分布式开发试点的通知》,已经计划对22个地区进行屋顶分布式光伏开发试点,并形成重点申报清单。

国家政策:政府安装比例不低于50%!

国家能源局综合司下发《关于报送整县(市、区)屋顶分布式光伏开发试点方案的通知》。文件指出,我国建筑屋顶资源丰富、分布广泛,开发建设屋顶分布式光伏潜力巨大。开展整县(市、区)推进屋顶分布式光伏建设,有利于整合资源实现集约开发,有利于削减电力尖峰负荷,有利于节约优化配电网投资,有利于引导居民绿色能源消费,是实现“碳达峰、碳中和”与乡村振兴两大国家重大战略的重要措施。

文件明确,党政机关建筑屋顶总面积可安装光伏发电比例不低于50%;学校、医院、村委会等公共建筑屋顶总面积可安装光伏发电比例不低于40%;工商业厂房屋顶总面积可安装光伏发电比例不利于30%;农村居民屋顶总面积可安装光伏发电比例不低于20%

甘肃省政策:按“3+10+X”框架开展户用光伏整县集中推进试点工作

甘肃省文件要求,甘肃省将结合市州太阳能资源条件、光伏发电发展现有基础及布局等因素,按照“3+10+X”框架开展户用光伏整县集中推进试点工作,其中:

“3”即由张掖市、金昌市、定西市确定一个县(区)开展分布式光伏整县推进试点工作。

“10”即在省上确定的酒泉市敦煌市、武威市民勤县、白银市景泰县、天水市清水县、平凉市崇信县、庆阳市合水县、定西市渭源县、陇南市康县、临夏州和政县和积石山县等10个乡村建设省级示范县(市)中,由县(市)按照《关于开展乡村建设示范行动的指导意见》(甘农领发〔2021〕4号)确定的重点任务,结合乡村建设示范行动确定一个或多个乡(镇)开展分布式光伏整乡(镇)推进试点工作。

“X”即鼓励市、县确定若干个村开展分布式光伏建设工作。试点工作按照“政府主导、市场化运作”的模式开展,根据地方意愿推动“一个企业建设一个县”等建设模式,鼓励具备实力的大型企业参与建设,提升试点工作成效。

要求各试点地区结合乡村振兴、者旧小区改造等工作,推进具备条件的农村、乡镇、城市住宅集中安装建设户用光伏。重点推动可利用屋顶面积充裕、电网接入和消纳条件好的工业园区、大型公共建筑等发展分布式光伏发电,鼓励新建工业园区、新增大型公共建筑建设分布式光伏。通过整县集中推进试点,降低城乡居民用电成本,推动户用光伏建设模式创新,促进光伏产业发展。

相关市州组织县(市)开展分布式光伏用地、电网接入等建设条件摸底调查工作,其中项目用地可选取公共服务设施(如乡政府、医院、村委会、广场等)、工商业屋顶、未利用农村集体土地、农户屋顶或院落。并于7月2日前报送甘肃发改委。

浙江省政策:新建农村户用屋顶安装比例达到40%以上、新建公共基础设施安装比例达到100%左右

浙江省文件明确,各地可结合自身光伏发展情况,科学制定实施方案和扶持政策,全力推进分布式3.0模式,实现分布式光伏迭代升级。浙江省到2025年末,分布式光伏装机从“十四五”可再生能源规划中“十四五”新增500万千瓦的目标,提高到新增600万千瓦。

同时,车站、学校、医院、党政机关办公用房等公共建筑屋顶安装比例达到50%以上;商业建筑屋顶安装比例达到40%以上;特色小镇、开发区(园区)的建筑屋顶安装比例达到60%以上;农村户用屋顶安装比例达到30%以上。自来水厂、污水处理厂等公共基础设施的大型构筑物(建筑物)上空安装比例达到90%以上。

新建工业厂房比例达到80%以上;新建民用建筑推广建筑一体化光伏发电系统,安装比例达到60%以上,其中未来社区安装比例达到80%以上;新建农村户用屋顶安装比例要达到40%以上。新建(改建)大型停车场地等公共基础设施安装比例达到100%左右。鼓励设施农业、设施畜(禽)养殖业等结合农牧业生产,在大棚、畜(禽)舍等安装分布式光伏。

另外,文件要求,第一阶段以整县推进,2022年8月底前完成第一批试点工作,第二阶段以整市推进,2022年底,对第一批试点县(市、区),进行分析总结提升,选择2-3地市,进行全市推广。第三阶段全省推进,2023年起,在全省省域范围推广,2025年年底前完成全省推广工作。

在试点选取方面,舟山选择1个县(市、区)、其他设区市选择2个以上县(市、区)、26个山区县参与第一批试点工作。试点县(市、区)应具备大规模开发利用户用和屋顶分布式光伏的条件,并可为后期在全省范围内复制、推广提供良好示范。试点实施方案于6月30日前报送省发展改革委。

福建省政策:开展户用光伏整县集中推进试点申报工作

福建省发布《关于开展户用光伏整县集中推进试点工作的通知》。文件指出,试点目标和内容以所辖县(市、区)为试点地区,结合乡村振兴、老旧小区改造、光伏惠民等工作,推进具备条件的农村、乡镇、城市住宅集中安装建设户用光伏。

通过整县集中推进试点,降低城乡居民用电成本,推动户用光伏建设模式创新,提升可再生能源电力发电比重,促进先进光伏等新能源产业发展,加快构建以新能源为主体的新型电力系统,有效减少能源领域碳排放。

并明确各有关设区市发改委根据本地光照资源条件和户用光伏建设条件,组织所辖县(市、区)开展户用光伏整县集中推进试点申报工作,优先支持光照资源好的地区开展试点,原则上年总辐射量应达到1250kWh/m2。试点地区允许分类分批推进,先行开展乡镇(街道)集中推进试点示范。

广东省政策:原则上选取一个有代表性的县(市)进行试点

广东省文件指出,具备条件的地市原则上选取一个有代表性的县(市),提出整县(市)试点方案,充分利用农村屋顶、园区屋顶等资源条件开展试点。试点方案需包含试点区域范围、时间安排、任务节点、后期运维、利益分配、保障措施等内容。

试点应充分考虑房屋质量安全、寿命期限、合规合法性等因素,并结合乡村振兴、农房改造、农网改造、园区建设等工作开展试点,鼓励创新开发合作模式、试点项目备案、接入方式等。

编制试点方案时,应会同开发企业或咨询服务机构加强与农业农村、住建、工信、电网等部门沟通衔接,确保试点方案科学可行。请于6月30日前报送广东省能源局。

陕西省政策:成立专班、2-3个县试点推进、保障大规模接入条件

在分布式光伏整县推进试点工作方案中,陕西省要求各市按照要求,分类梳理各县(区)自然人分布式(户用)和非自然人分布式光伏项目户数、规模;组织对屋顶(厂房、工商业、农户)类型、荷载、周边遮挡情况、电网接入等建设条件调查摸底。

同时各市成立专班,建立推进工作机制,选择2-3个县(区)提出市级分布式光伏整县推进工作方案,于6月21日前将试点工作保送至陕西发改委。

最后,做好电网保障。电网企业配合各市分布式光伏整县推进试点工作,统筹做好配套电网升级改造,保障试点县(区)分布式光伏具备大规模接入条件,为分布式光伏提供便捷、及时、高效接网服务,实现分布式光伏发电高效利用。

江西省政策:选取1-2个有意愿的试点参与申报

江西省文件表示,通过开展户用光伏整体推进试点工作,推动各地科学规划,探索省内光伏整体推进模式创新,完善户用光伏发展机制,加快全省光伏应用发展。

试点工作以设区市为主体开展,采取自愿申报原则,各地可在辖区范围内选取1-2个有意愿的试点参与申报,试点范围不限,可整县(市、区)推进,整乡(镇、场)整体推进。

鼓励大型能源企业与县(市、区)加强对接,积极参与试点申报、资源摸底、方案编制等工作,通过优势互补共同推进试点建设。

请各级电网企业加大对试点地区的支持力度,在农网改造项目安排和试点项目并网等方面给予倾斜,并积极帮助户用光伏申报本年度光伏度电补贴。

安徽省政策:择优选择县(市、区)申报试点

安徽省则要求择优选择县(市、区)申报试点。所辖县(市、区)8个及以上的市申报数量不超过2个,其余市不超过1个。重点做好四类屋顶(即党政机关、公共建筑、工商业厂房、农村居民屋顶)可开发利用面积的摸查。

同时,试点方案要重点围绕开发市场主体落实、资金筹措、商业模式等开展试点创新。并于2021年7月8日前汇总报送能源局,逾期未报视为放弃申报。

山东省:处于相应文件研究阶段

山东省还未下达政策文件,据山东能源局官网信息显示,6月2日,国家发展改革委副主任连维良来山东省座谈调研,听取有关方面对整县推动分布式光伏规模化开发试点工作的意见建议。会上,连维良副主任强调,推动整县分布式光伏规模化开发试点,是落实“碳达峰 碳中和”战略目标任务的重要举措,对促进能源转型、保障电力供应、降低用电成本都具有重要意义。

此外,近年来,山东可再生能源发展迅速,能源转型成效显著,分布式光伏发展全国领先,具备整县推动分布式光伏规模化开发试点的基础条件。要按照“宜建尽建、光储一体、政企联手、多元投资、补贴缓退、信贷支持、修规立标、便利入网、改网改制、安全美观”等10个方面的要求,高标准规划、高质量建设、高效率推进,切实把试点工作组织落实好,为全面推进整县分布式光伏规模化开发探索路子、树立标杆。


国家电投:率先开抢22地区屋顶分布式

随着国家及各省落实拟在全国组织开展整县推进屋顶分布式光伏和户用光伏开发试点工作,央国企的分布式整县项目开发也被提上日程。6月24日,国家电投旗下中国电力国际发展有限公司就发布了《关于积极申报整县屋顶分布式开发试点的通知》。

文件通知其下属分公司,为抢抓分布式光伏发电发展机遇,加速推动整县屋顶分布式光伏开发试点的申报工作,从速锁定资源,合理利用项目属地自然优势,提速启动屋顶资源普查工作,逐个锁定适宜建设屋顶分布式光伏的应用场景,充分利用农村、园区、党政机关建筑屋顶以及学校、医院、村委会等公共建筑资源开展试点。

积极围绕乡村振兴、园区建设等应用场景, 结合“友朋”行动、“借光”计划,拓宽思路、创新模式,广泛与当地政府、属地资源型企业加强交流互动,建立多方合作的良好模式,实现共享发展。同时,对安全隐患大、屋顶产权不明晰、用能主体更换频繁、非技术成本高等重大风险,要深入分析,及时规避。

目前,公司已与河南平顶山市、辽宁朝阳县、双塔区、湖南娄底市、湖北麻城市等达成良好合作意向,请负责以上区域的单位务必高度重视,尽快启动,确保在规定时限内完成申报工作。除上述重点区域对应单位外,公司所属火电企业及其他单位必须做好一个县(市、区)的规划和申报工作(见附件)。

附件:中国电力整县(市、区)屋顶分布式光伏开发试点重点申报清单



推荐阅读

7月15日前报送!国家能源局启动整县屋顶分布式光伏开发试点工作!

农村用能大革新!三部门联合推广农村应用太阳能光伏

广州发布分布式光伏发电项目管理办法(征求意见稿)


据说 点 亮 星 标

不会错过光合能源每条推送哦!



喜欢我们的内容请点分享+赞+在看

【声明】内容源于网络
0
0
广东光合新能源
广东光合新能源有限公司位于佛山南海,成立于2014年,是国内领先的分布式光伏公司之一,专注分布式光伏电站和用户侧储能电站的设计、建设和投资运营,先后获得高新技术企业、省级专精特新企业、优质光伏EPC企业、重质量守信誉等证书和荣誉。
内容 990
粉丝 0
广东光合新能源 广东光合新能源有限公司位于佛山南海,成立于2014年,是国内领先的分布式光伏公司之一,专注分布式光伏电站和用户侧储能电站的设计、建设和投资运营,先后获得高新技术企业、省级专精特新企业、优质光伏EPC企业、重质量守信誉等证书和荣誉。
总阅读337
粉丝0
内容990