导读
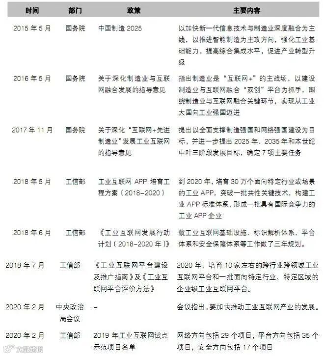
近期,工业互联网行业利好政策频出,先是2020年2月21日中央政治局会议中提到要加快5G、工业互联网等新基建产业发展,后有工信部2月25日公布的《2019年工业互联网试点示范项目名单》明确了81个示范项目。
3月4日,中共中央政治局常务委员会召开会议,研究当前新冠肺炎疫情防控和稳定经济社会运行重点工作。会议指出,要加大公共卫生服务,应急物资保障领域投入,加快5G网络、工业互联网等新型基础设施建设进度。
▲近年来国内工业互联网相关扶持政策梳理
工业互联网是智能制造发展的基础,可以提供共性的基础设施和能力。
智能制造主要需要两方面的基础:
一是工业制造基础,包括先进的工艺、材料、技术和制造能力。
二是网络化和数字化基础,它是将设备、产品、客户、业务流程、员工、订单和信息系统连接而成的网络,通过网络采集数据并进行分析,相关的结果用以提高生产效率,减少资源消耗。
基于上述两个方面的能力需求,智能制造也有两条路线可选:
一是德国的“工业4.0”模式,德国凭借其强大的制造工艺、技术、自动化和数字化优势,智能制造发展的重点是“智能工厂”、“智能车间”或者“智能产线”。
另外一条就是美国的偏向于工业互联网的路线,其利用国内IT技术和解决方案的优势,依托微软、IBM等IT企业,打造通用化或者行业型的解决方案。
国内智能制造选择是一条“中间路线”,将工业互联网作为重要基础设施,为工业智能化提供支撑。在国内这种道路选择中,工业互联网可能发挥更大的作用。一方面,国内有着较强的工业制造能力,产业门类齐全,产业链完整,大量的工厂、车间和生产线具备网联化的潜力,但是自动化水平同德国相差较大。
另一方面,国内物联网、人工智能、云计算、移动互联、大数据等技术在迅速发展,工业互联网同国际水平的差距,明显小于传统的自动化、数控领域。因此,在智能制造体系中,智慧工厂、智慧车间、智慧产线国内也会重点做,但是其中会加大工业互联网技术的应用,充分利用国内信息化的优势,弥补在自动化等传统领域的短板。
▲工业互联网对智能制造的支撑作用
从业务需求看,工业互联网可以从工业和互联网两个角度来探讨。
工业角度,工业互联网主要表现为企业内部生产系统到外部商业活动的智能化,利用ICT技术实现了机器之间、机器与系统、企业上下游之间实时连接与智能交互,带来商务活动的优化,应用的技术包括泛在感知、实时监控、精准控制、数据集成、供应链协同等。
从互联网角度看,主要是由外而内,外部的商业互联网创新业务拉动内部生产组织和制造模式的改造,主要业务包括精准营销、个性定制、众包众创、协同设计、协同制造等。
▲工业互联网的应用场景
▲工业互联网业务视角
从业务架构角度看,工业互联网由网络、平台和安全三大要素构成。
其中:平台是核心,在传统工业云平台的基础上,通过物联网、大数据、人工智能等技术的应用,实现制造能力开放、知识经验复用和开发者集聚,提升工业知识生产、传播、利用效率,形成海量开放APP应用与工业用户之间相互促进、双向迭代的生态体系;网络是工业互联网发展的基础设施,尤其是5G的发展,给行业带来重大发展机遇和变革;安全则是工业互联网健康运行的保障,重要性在持续提升。
▲工业互联网业务架构
大、中、小企业都在工业互联网部署过程中受益。
▲典型的流程性行业工业互联网平台架构
大型企业。企业将工业互联网用于优化设备或设计、生产、经营,效果明显。其中,陕鼓公司利用工业互联网平台远程对机组状态进行分析,为设备健康运行与维修保养提供有效指导,实现正常检修工期缩短33.3%以上,平均节约设备管理内耗成本42%;航天电器利用INDICS平台,对设备、工艺、检测等数据进行质量关因分析,实现不良品率降低56%。
中小企业。一方面,中小企业利用平台SaaS服务部署的经营管理类云化应用,进行“补能力”;另一方面,通过工业互联网平台融入到社会化生产体系中,以获得潜在的订单与贷款,利用平台去“抓资源”,部分企业已经在通过工业互联网平台获取贷款、订单等资源。
来自于中国航天科技集团的航天智控专家团队,拥有三十年设备运行信息化管理、状态监测和信息技术融合专业经验,打造了全方位立体化的智能工厂运维云平台,助力制造业实现设备运维360度智能互联,让制造业价值倍增。
山西复晟铝业,唯一被工信部列为有色金属行业智能工厂试点示范单位,航天智控智能点巡检系统在复晟铝业的成功启动,大大提高了设备巡检和设备使用效率,在为企业创造了可观的经济效益的同时,也为复晟铝业构建智能制造工厂提供了关键的大数据支撑。
航天智控利用边缘计算整合基层设备状态数据,通过海量诊断模型为规则,云平台多维分析对比,人工智能深度学习、完善等技术,实现了设备全面智能化运维,并打造出了基于不同产业的行业云平台,推动行业智能化进程。
钢铁行业属于资产密集型企业,涉及到众多大型机组,制造装备种类繁多、工艺过程极为复杂,控制系统精密,自动化程度高,检维修困难,是典型的混合型制造流程。
结合钢铁行业实际需求,航天智控智能运维大数据云平台构建的五层防护体系将先进设备管理思想、模式、方法导入到设备管理中,完整覆盖设备管理的各个层次、各个专业和全生命管理业务中,这一体系的建立,使企业的相关检修作业人员把常规检查、精密诊断以及设备的状态监测和劣化分析等现代化管理方法统一起来,形成智能化设备大健康管理模式。
迄今为止,航天智控成功地为航空航天、钢铁冶金、石油化工、电力煤炭、水泥交通等十多个重点行业的数百家企业,提供专业、系统与可靠的服务。
▲航天智控智能运维大数据云平台架构
2018-2020年这三年是工业互联网发展的基础阶段,这三年重点是:初步建成低时延、高可靠、广覆盖的工业互联网网络基础设施,初步构建工业互联网标识解析体系,初步形成各有侧重、协同集聚发展的工业互联网平台体系,初步建立工业互联网安全保障体系。
▲我国工业互联网中长期发展目标
2018年6月,工信部印发《工业互联网发展行动计划(2018-2020年)》,明确提出“到2020年底,分期分批遴选10个左右跨行业跨领域平台。推动30万家以上工业企业上云,培育超过30万个工业APP”。
工信部在全国工业和信息化工作会议上指出,2020年要实施“5G+工业互联网”512工程,加快制造业数字化网络化智能化转型,持续推进车联网、工业互联网及人工智能创新应用先导区建设。
5G与工业互联网的融合,可以与既有的研发设计系统、生产控制系统及服务管理系统等相结合,还可全面推动 5G与垂直行业的研发设计、生产制造、管理服务等生产流程的深刻变革,实现制造业从单点、局部的信息技术应用向数字化、网络化和智能化转变。
▲5G与4G关键能力对比
按照工信部2019年11月发布的《“5G+工业互联网”512工程推进方案》的规划目标,到2022年,将突破一批面向工业互联网特定需求的5G关键技术,“5G+工业互联网”的产业支撑能力显著提升;打造5个产业公共服务平台,构建创新载体和公共服务能力;加快垂直领域“5G+工业互联网”的先导应用,内网建设改造覆盖10个重点行业;
打造一批“5G+工业互联网”内网建设改造标杆、样板工程,形成至少20大典型工业应用场景。为实现该目标,2020年2月25日工信部公布的81个示范项目中,“5G+工业互联网”集成创新项目就有10个,涵盖了大飞机制造、电器制造、港口管理、装备加工等多个领域。
▲5G+工业互联网的融合应用
5G高带宽、低时延、支持海量接入等方面的优势,具备与工业互联网融合的潜力。按照工业互联网产业联盟发布的报告显示,未来在八大类新型场景上,5G和工业互联网合作的可能性比较高,分别为5G+超高清视频、5G+AR、5G+VR、5G+无人机、5G+云端机器人、5G+远程控制、5G+机器视觉以及 5G+云化 AGV(自动引导运输车)。
此次疫情背景下,工业互联网和5G一起,成为国内“新基建”投入的重点,相关建设有望提速。
声明
来源:航天智控,先进制造业公众号(ID:amdaily),转载请注明,如涉及作品版权问题,请联系我们删除或做相关处理!


