工业和信息化部近日印发通知,组织开展2021年度国家新型工业化产业示范基地申报工作,今年示范基地申报分两个系列,即规模效益突出的优势产业示范基地和专业化细分领域竞争力强的特色产业示范基地。本年度申报领域主要包括:装备制造业、原材料工业、消费品工业、电子信息产业、软件和信息服务业、高技术转化应用,以及其他领域(产业转移合作、大数据、云计算、数据中心、工业互联网等)。将优先支持符合国家重大生产力布局要求及落实国家有关重大政策措施成效明显、国家明确予以表扬激励地方的申报对象。支持国家级开发区、新兴领域产业集聚区等积极创建示范基地,打造制造业高质量发展载体。
关于开展2021年度国家新型工业化产业示范基地申报工作的通知
工信厅规函〔2021〕85号
各省、自治区、直辖市及计划单列市、新疆生产建设兵团工业和信息化主管部门,各省、自治区、直辖市通信管理局:
按照《关于深入推进新型工业化产业示范基地建设的指导意见》和《国家新型工业化产业示范基地管理办法》(以下简称《管理办法》),我部决定组织开展2021年度国家新型工业化产业示范基地申报工作。有关事项通知如下:
(一)申报类型
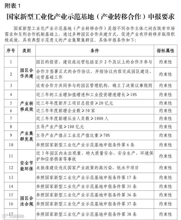
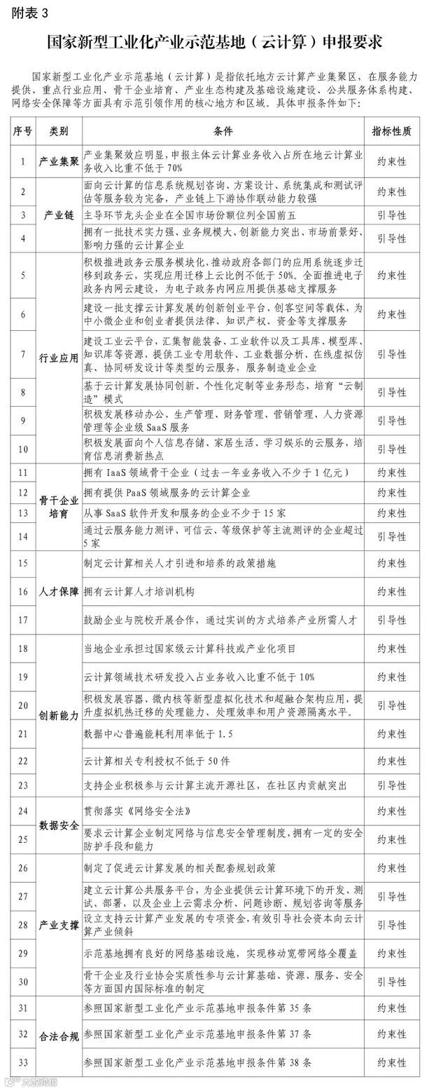
示范基地申报分两个系列,即规模效益突出的优势产业示范基地和专业化细分领域竞争力强的特色产业示范基地。本年度申报领域主要包括:装备制造业、原材料工业、消费品工业、电子信息产业、软件和信息服务业、高技术转化应用,以及其他领域(产业转移合作、大数据、云计算、数据中心、工业互联网等)。
(二)支持重点
深入贯彻落实京津冀协同发展、粤港澳大湾区建设、长三角一体化发展、长江经济带发展、黄河流域生态保护和高质量发展等国家区域重大战略,本年度优先支持符合国家重大生产力布局要求及落实国家有关重大政策措施成效明显、国家明确予以表扬激励地方的申报对象。支持国家级开发区、新兴领域产业集聚区等积极创建示范基地,打造制造业高质量发展载体。
(一)申报条件
1.申报对象须满足《管理办法》所规定的条件(装备制造业、原材料工业、消费品工业、电子信息产业、软件和信息服务业、高技术转化应用领域示范基地申报条件参照附件,部分新兴领域示范基地申报条件参照附表1~5),且未出现以下情况:近三年发生重大或特别重大生产安全事故;近三年发生Ⅱ级或Ⅰ级突发环境污染事件;申报对象在国务院及有关部门相关督查工作中发现存在严重问题。
2.申报对象须地理范围清晰、产业相对集中、管理主体明确,原则上不跨地市行政区域。申报材料要真实、准确,一旦发现虚假填报,取消本年度示范基地申报资格。
(二)申报数量
各地要按照《管理办法》,好中选优推荐申报对象。各省、自治区、直辖市报送的示范基地数量不超过3个,其中可通过省级通信管理局报送的数量不超过1个。各计划单列市、新疆生产建设兵团单独报送,名额单列且不超过1个。各地上报的优势产业示范基地数量均不超过1个,原则上应从省级示范基地中优选产生。
现有示范基地因示范内容或所在地区域发生重大变化需调整更名的,由各省、自治区、直辖市及新疆生产建设兵团工业和信息化主管部门提出变更申请,示范基地根据实际情况重新申报,名额单列。
(一)申报方式
各地通过示范基地在线报送系统(以下简称报送系统,http://sfjd.miit.gov.cn/register/)进行申报。由申报对象按照《管理办法》有关要求,通过报送系统填报相关材料,各省、自治区、直辖市及计划单列市、新疆生产建设兵团工业和信息化主管部门组织审核,并将审核同意的申报对象材料和正式推荐文件通过系统报送(具体填报请参见报送系统主页上的说明文档)。
(二)申报时间
申报截止日期为2021年6月25日。
工业和信息化部规划司:李元 010-68205143
在线报送咨询:隋义宁 周义明(技术支持)
电 话:010-68200356 68200324
附件:国家新型工业化产业示范基地申报条件
工业和信息化部办公厅
2021年4月23日






来源:工业和信息化部规划司

