关于印发全国投资项目在线审批监管平台投资
审批管理事项统一名称和申请材料清单的通知
发改投资〔2019〕268号
各省、自治区、直辖市及计划单列市、新疆生产建设兵团发展改革委、国家安全局、工业和信息化主管部门、自然资源主管部门、环境保护厅(局)、住房城乡建设厅(建委)、交通运输厅(局、委)、水利(水务)厅(局)、卫生健康委、安全生产监督管理局、地震局、气象局、烟草局、林业草原局、文物局,民航各地区管理局:
为严格执行并联审批制度、规范投资审批行为,提高投资审批“一网通办”水平,现将全国投资项目在线审批监管平台(以下简称在线平台)投资审批管理事项统一名称和申请材料清单印发你们,并就有关事项通知如下。
一、各级有关部门应按照《全国投资项目在线审批监管平台投资审批管理事项统一名称清单(2018年版)》(附件1),统一修改相关办事指南中涉及的投资项目审批管理事项名称。审批管理事项有子项的,应在统一名称的基础上作进一步明确细化。
二、各级有关部门应按照《全国投资项目在线审批监管平台投资审批管理事项申请材料清单(2018年版)》(附件2),进一步明确细化相关审批事项办事指南。为防止审批工作中的自由裁量权,各级审批部门不得要求项目单位提供本通知之外的申请材料。地方法规有明确规定、确需项目单位另行提供的,由各省级投资主管部门商有关部门通过在线平台公布,并报国务院有关主管部门备案。
三、为确保互联互通和数据共享,通过在线平台办理审批和归集信息要统一使用本通知规定的事项名称和申请材料名称。各地方平台要按照清单调整系统功能,从2019年3月15日起按照统一名称开展审批事项办理和信息归集共享工作。
四、为切实减轻项目单位负担,项目单位在线提交的申请材料和部门的批准文件,作为后续审批事项申请材料的,应通过在线平台共享获得,不得要求项目单位重复提交。
五、清单内的审批管理事项和申请材料由中央平台按照统一规则进行编码,编码规则另行发布。
六、本通知中的审批管理事项和申请材料清单实行动态管理,投资审批制度改革中,事项有调整的将及时修订和公布。





清单之外无审批 申报材料规范化
——国家发展改革委等15部门联合发布投资审批事项清单
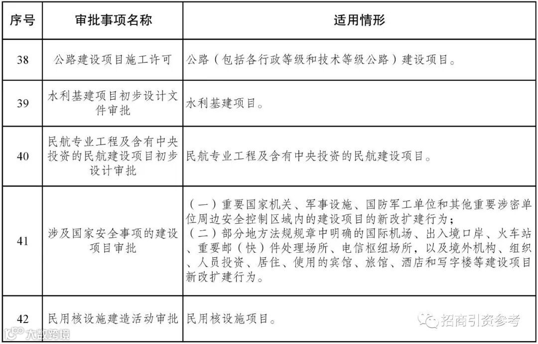
近日,国家发展改革委等15部门联合印发《全国投资审批项目在线审批监管平台审批管理事项统一名称和申请材料清单》。《清单》共包括了当前各类投资项目开工前需要办理的42项审批、核准、备案类事项以及需要提交审查的258项申报材料,同时明确了各项审批及其申报材料针对的项目类别及适用情形。
此次15部门联合发布《清单》,是落实国务院“放管服”改革部署,于近年来在国家层面第一次全口径发布投资项目审批事项,并对各类审批事项的申报材料和适用情形予以规范。据了解,近年来投资领域“放管服”改革持续推进,逐年取消了一批审批事项。对保留的审批事项存量以清单方式予以明确,是巩固“放管服”改革成果的需要。从清单中可以看出,此次公布的事项清单,既有项目立项和决策阶段的审批、核准、备案事项,也包括各专项评价和工程报建类审批;既包括通用于一般投资项目的10余项审批,也覆盖了不同情形下部分和少数项目需要办理的审批事项,是对目前政府管理权责的一次“大起底”。
对当前的投资审批体系进一步精简瘦身,仍是下一步投资领域“放管服”改革的重点任务。发布《清单》是支持各有关部门和各地深入开展工程建设审批制度改革、加快改革进度的有力举措。此次对各类审批事项、各类审报材料摸清底数,有利于在投资审批制度改革、工程建设审批制度改革以及各地探索承诺制、容缺受理、先建后验等改革中,聚焦改革存量对象开展减事项、减环节、减材料、减时间等工作。此次发布《清单》的通知中还明确指出,国家发展改革委将牵头对《清单》实行动态调整,并对各类事项及申报材料进行编码管理,及时更新编码化的投资审批事项和申报材料清单,意在鼓励和督促各地区各部门在改革中动真碰硬、改在明处,使改革成效可检验、改革成果能巩固。
针对社会、企业和群众反映的审批自由裁量权大、申报材料重复提交、各部门要求不统一等问题,此次发布《清单》坚持问题导向,有利于进一步促进审批办事便利化和审批范围最小化。近年来,国务院投资主管部门协调推动修改了14部法律法规及相关规范性文件,建立起了并联审批制度,对有些审批实行了分级分类管理、只适用于部分项目以及特定情形。《清单》就是针对哪些事项可以同时办、什么情况下哪些事项必须办、哪种情况需要提交什么材料,为投资建设单位提供精准指引。
发布《清单》也是为实现投资审批“一网通办”奠定基础。根据有关法规规定,各类投资审批事项均需通过全国投资项目在线审批监管平台办理。为了实现清单之外无审批、平台之外无事项、申请材料不重复,促进投资项目审批事项全程在线、高效便捷办理,15部门在通知中要求,各级审批部门在并联审批中均需使用统一名称,前一项审批办理中提交的申报材料通过在线平台共享、不再要求申报单位在后续办事中重复提交。各级各部门要通过按照一个清单、在一个平台上办理各项审批,切实解决重复审查、重复索要材料以及材料要求不一致等问题。
来源:招商引资内参


免责声明
本公众号部分内容来自网络、报刊及电视台,我们对文中观点保持中立,对所包含内容的准确性、可靠性或者完整性不提供任何明示或暗示的保证,请仅作参考。我们尊重作者的成果,如有侵权,请联系我们及时删除。非常感谢,支持原创,欢迎投稿。投稿请联系13286989892(可添加手机微信)


广东海空金控投资有限公司是一家专门从事财经法规咨询、特色小镇建设、田园综合体、军民融合产业、政府与社会资本合作(PPP)业务的有限责任公司。团队实力雄厚,合作资源丰富。诚信、专业、热情、感恩,力争成为国内顶尖的综合投资与运营商。
地 址:广东省湛江市霞山区人民大道中3号新世纪大厦三楼
联系电话:0759-2366968



