前言
一、PPP项目债券融资模式
(一)专项企业债券
(二)项目收益债券
(三)可转换债券
(四)永续债券(可续期债券)
二、PPP项目债券融资案例
一、PPP项目债券融资模式
详细情况请见下表:
序号 |
日期 |
文号 |
文件名称 |
1 |
2015.3.3 |
发改办财金[2015]755号 |
城市地下综合管廊建设专项债券发行指引 |
2 |
2015.3.3 |
发改办财金[2015]756号 |
战略性新兴产业专项债券发行指引 |
3 |
2015.4.7 |
发改办财金[2015]817号 |
养老产业专项债券发行指引 |
4 |
2015.4.7 |
发改办财金[2015]818号 |
城市停车场建设专项债券发行指引 |
5 |
2015.11.9 |
发改办财金[2015]2894号 |
双创孵化专项债券发行指引 |
6 |
2015.11.9 |
发改办财金[2015]2909号 |
配电网建设改造专项债券发行指引 |
7 |
2015.12.31 |
发改办财金[2015]3504号 |
绿色债券发行指引 |
8 |
2016.12.19 |
发改办财金[2016]2735号 |
市场化银行债权转股权专项债券发行指引 |
9 |
2017年4月25日 |
发改办财金[2017]730号 |
政府和社会资本合作(PPP)项目专项债券发行指引 |
10 |
2017年8月1日 |
发改办财金规[2017]1340号 |
农村产业融合发展专项债券发行指引 |
11 |
2017年8月1日 |
发改办财金规[2017]1341号 |
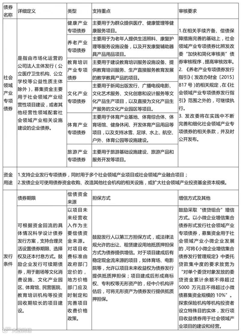
社会领域产业专项债券发行指引 |
资料来源:根据国家发改委网站发布的各类专项债券发行指引整理而来。
1. 专项债(不含PPP项目专项债券)
资料来源:根据国家发改委网站发布的各类专项债券发行指引整理而来。
简要点评:

简要点评:

管理库基本公共服务项目数(个)

管理库基本公共服务项目投资额(亿元)
图片来源:财政部PPP中心

简要点评:
2. PPP项目专项债券
(1)PPP项目专项债的具体规定
发债主体 |
PPP项目公司或社会资本方 |
项目类型 |
以特许经营、购买服务等PPP形式开展项目建设、运营的企业 |
重点领域 |
传统基础设施和公共服务领域的项目,包括能源、交通运输、水利、环境保护、农业、林业、科技、保障性安居工程、医疗、卫生、养老、教育、文化等 |
资金用途 |
用于PPP项目建设、运营,或偿还已直接用于项目建设的银行贷款。 |
发行条件 |
1. 符合《公司法》、《证券法》、《企业债券管理条例》、《项目收益债券管理暂行办法》和发改委相关规范性文件的要求; 2. 运作规范、透明的PPP项目,已履行审批、核准、备案手续和实施方案审查程序; 3. 建立以PPP项目合同为核心的合同体系,相关合同文件应合法、规范、有效,包含股东持股比例、项目运营收益来源和标准、项目风险分担模式等内容; 4. 项目能够产生持续稳定的收入和现金流,项目收益优先用于偿还债券本息。来源于政府付费和财政补贴的项目收益应按规定纳入中期财政规划和年度财政预算; 5. 传统基础设施领域的PPP项目应纳入传统基础设施领域政府和社会资本合作(PPP)项目库。 |
解读:
(2)与其他专项债的共同优势
具体体现在PPP专项债券的审核要求上,也是其他专项债券所提及的,主要包括:
审核效率上,比照发改委‘加快和简化审核类’债券审核程序;
资金运用上,允许企业使用不超过50%的债券募集资金用于补充营运资金;
发行主体上,鼓励上市公司及其子公司发行PPP项目专项债券;
发行方案上,发行人可根据项目资金回流的具体情况科学设计债券发行方案,支持合理灵活设置债券期限、选择权及还本付息方式;
发行便利上,主体信用等级达到AA+及以上的发行主体申请发债的,可以适当调整企业债券现行审核政策要求:一是核定发债规模时不考察非金融企业债务融资工具的规模;二是发行人可根据实际情况自主选择是否设置市场化增信方式。
(3)PPP项目专项债的独特优势
(4)PPP项目专项债的限制
主要表现在:
第一,按照PPP专项债券发行指引的表述,PPP专项债券需原则上符合《项目收益债券管理暂行办法》,而该办法中规定,债券存续期内合法合规的财政补贴占项目收入的比例合计不得超过50%,即政府付费项目,以及可行性缺口补助中政府财政补助比例超过项目公司总收入50%的项目,是无法发行PPP项目专项债的。
第二,发行项目收益债券募集的资金,只能用于该项目建设、运营或设备购置,不得置换项目资本金或偿还与项目有关的其他债务,但偿还已使用的超过项目融资安排约定规模的银行贷款除外。
第三,《指引》显示,在偿债保障措施完善的情况下,允许企业使用不超过50%的债券募集资金用于补充营运资金,但是以项目收益债券形式发行PPP项目专项债券除外。

资料来源:全国PPP综合信息平台项目库第9期季报。
1.项目收益债的定义
2.特征
3.项目收益债与PPP结合的模式
(1)项目收益债券重点支持基础设施和公用事业特许经营项目,与PPP项目涉及的领域高度重叠;
(2)项目收益债券更多依赖项目未来的现金流,可有效解决PPP项目公司自身资产、资信状况欠佳而导致的融资能力不足问题;
(3)项目收益债券的募集资金可用于项目的整个建设周期,符合PPP项目期限较长的特征。两者相结合的模式如下图所示:

图片来源:《工程管理学报》,2016年第5期。
1.可转换债券的定义
2.特征
3.可转换债券与PPP结合的模式
首先,可转换债券可以降低经营风险。发起人持有的可转债,在项目公司的业绩没有达到预期时,不需转换为股票,此时发起人依然是债权人。当项目公司经营失败时,仍然要以其持有的项目资产对发起人进行清偿。
其次,可转换债券能带来合并报表的好处。当实施债转股时,如果满足会计准则实质重于形式的原则而形成控股,项目公司会变为发起人控股的子公司从而实现并表,不但可以扩大发起人的资产规模、转变身份地位,而且还可以享受合并纳税带来的好处,特别是并表后PPP项目前期的账面亏损得以转嫁。
最后,可转换债券可以减少企业纳税负担。在未实施债转股前,项目公司必须支付利息,而负债利息是在企业所得税前扣除的,这就产生了税收节约也即税盾效应,这种税前抵免在合并纳税的情况下也同样能被母公司所吸收,进而降低整体赋税水平。

图片来源:《科技管理研究》,2018年第3期。
1.永续债券的定义
2.性质及特征
可以永续存在,发行方有续期的选择权。
通常具有利率调整机制,用以补偿投资者的潜在风险。
发行方拥有赎回的选择权。

3.永续债券与PPP结合的模式
一是直接融资方式。即由项目公司作为融资主体进行的永续债融资,为PPP项目直接筹资。
二是间接融资方式。即由社会资本方和政府出资方作为融资主体进行的永续债融资,并将资金以股权方式、债权方式或股债结合方式投入到项目公司,从而用于特定PPP项目。

二、PPP项目债券融资案例
本段分为两个部分:
第一部分是前文提到的PPP领域里的项目收益债、可转换债券、永续债券的具体案例。
第二部分是国内还没有的债券品种,因此国内市场方面,在PPP领域里也是看不到这些债券的,主要有私人活动债券和社会效益债券。列出这些债券的目的在于为国内PPP领域创新债券品种提供参考以及预测未来PPP债券融资的新模式。
Part 1
2016年12月28日上午,南宁市新江至崇左扶绥一级公路(南宁段)PPP项目正式开工。项目采用PPP(政府与社会资本合作)模式,项目合作期限为24年(含运营期20年、建设期约4年)。总投资约为20.84亿元。该项目被列为国家第三批PPP示范性项目,也是南宁市负责推进的首条一级收费公路,由中国葛洲坝集团股份有限公司做为社会资本方进行投资并建设。
2017年8月4日晚间,葛洲坝发布公告称,公司拟发行项目收益专项公司债券不超16.5亿元,债券期限不超20年,募资用于南宁新江至崇左扶绥一级公路(南宁段)PPP项目建设。2017年10月13日晚间,葛洲坝发布公告称,中国证监会已批复并核准该公司向合格投资者公开发行PPP项目收益专项公司债券。
项目概况:Island Health机构负责运营Campbell River地区总医院和St. Joseph’s总医院(两家医院皆位于不列颠哥伦比亚省),为当地居民提供医疗服务。但是两家医院设备老化,不足以满足对当地人口的医疗需求。
因此,该项目包括拆除Campbell River地区总医院的旧设备,并在现有地址上建设95个新床位;建立一个拥有153个床位的医院替代St. Joseph’s总医院。同时要求新的设备可以提供先进的、高效的医疗服务以满足门诊和住院人员的治疗需求。
公共部门:卫生部
社会资本方:Island Health
总投资额:$606.2 million,其中政府出资$245.4 million
合作方式:DBFM(设计-建设-融资-维护)
合作期限:3年建设期+30年运营期
绿色债券融资:项目联合体发行32.3年期的绿色债券用于北岛医院项目,募集总金额达2.315亿美元。
1.融资成本降低:
该绿色债券的收益率是政府基准收益率加165bps。而相同期限和评级的非绿色债券为政府基准收益率加175bps;相同期限和评级的PPP项目债为政府基准收益率加203bps。由此可见,对于长期限的债券,发行绿色债券可以明显降低项目的融资成本。
2.政府评级保障:
该项目采用的是不列颠哥伦比亚省政府每年支付社会资本方服务费的模式。不列颠哥伦比亚省根据其财政和还款能力,给予该债券AAA的评级。
3.第三方认证机构:
Altus Group(PPP项目技术咨询公司)为该项目出具了“绿色”认证,确认了该项目的建筑设计和气体排放符合不列颠哥伦比亚省设立的《气候行动计划》的标准。这就意味着,该债券也同时符合新的“气候债券绿色属性”的标准。
资料来源:中国投资资讯网。
虽然这不是一个成功的案例,但可转债条款的设计没有问题,可做借鉴。问题出在PPP项目中涉及的支出没有完成人大审议这一最终审批环节。
1.发行方案概况:
a.发行规模:拟发行可转换公司债券募集资金总额不超过人民币 88,000.00 万元。
b.债券期限:发行的可转换公司债券的期限为自发行之日起 6 年。
c.票面利率:发行的可转换公司债券票面利率的确定方式及每一计息年度的最终利率水平,提请公司股东大会授权公司董事会及其授权人士在发行前根据国家政策、市场状况和公司具体情况与保荐机构(主承销商)协商确定。
d.募集资金用途:募集资金扣除费用后用于乌海市生态建设 PPP 项目、霍林郭勒市生态景观绿化工程 PPP 项目以及五原县万亩现代农业示范园区提升改造工程 PPP 项目。其中,三个项目均采用公司与政府出资方代表共同出资成立项目公司,由项目公司具体负责 PPP 项目的建设及运营维护等工作。
E.转股期限:本次发行的可转换公司债券转股期自可转换公司债券发行结束之日起满六个月后的第一个交易日起至可转换公司债券到期日止。
f.转股价格的确定及其调整:
发行的可转换公司债券的初始转股价格不低于募集说明书公告日前二十个交易日公司股票交易均价(若在该二十个交易日内发生过因除权、除息引起股价调整的情形,则对调整前交易日的收盘价按经过相应除权、除息调整后的价格计算)和前一个交易日公司股票交易均价之间较高者,具体初始转股价格提请公司股东大会授权公司董事会在发行前根据市场和公司具体情况与保荐机构(主承销商)协商确定。
在发行之后,当公司发生派送股票股利、转增股本、增发新股或配股、派送现金股利等情况(不包括因本次发行的可转换公司债券转股而增加的股本)使公司股份发生变化时,将按下述公式进行转股价格的调整(保留小数点后两位,最后一位四舍五入):
派送股票股利或转增股本:P1=P0/ (1+n);
增发新股或配股:P1= (P0+A×k) / (1+k);
上述两项同时进行:P1= (P0+A×k) / (1+n+k);
派送现金股利:P1=P0-D;
上述三项同时进行:P1 =(P0-D+A×k) / (1+n+k)
其中:P0 为调整前转股价,n 为送股或转增股本率,k 为增发新股或配股率,A 为增发新股价或配股价,D 为每股派送现金股利, P1 为调整后转股价。
资料来源:根据蒙草生态公开发行可转换公司债券预案整理而来。
本案被否并非因可转换债券的性质,而是因为由于发审委对募投项目的合规性存在疑虑,即使选择其他方式也难幸免。
根据《政府和社会资本合作项目财政管理暂行办法》(财金[2016] 92号)的规定,行业主管部门应当根据预算管理要求,将PPP项目合同中约定的政府跨年度财政支出责任纳入中期财政规划,经财政部门审核汇总后,报本级人民政府审核,保障政府在项目全生命周期内的履约能力。本级人民政府同意纳入中期财政规划的PPP项目,由行业主管部门按照预算编制程序和要求,将合同中符合预算管理要求的下一年度财政资金收支纳入预算管理,报请财政部门审核后纳入预算草案,经本级政府同意后报本级人民代表大会审议。
反观蒙草生态三个PPP项目,有两个直到上会时都没有被人大列入预算。尽管它对此做了充分的解释说明,包括项目本身合规、当地财政状况良好、合同中已约定了违约责任、预计将于2018年1月通过人大审议、补充提示重大风险等,但最终还是没有被认可,这是本项目被否最主要的原因。如果当时该项目履行了人大审议程序,则不存在过会的障碍。
2017年4月17日华夏幸福发布公告,华夏幸福通过间接全资子公司九通基业投资有限公司将与华宝信托有限责任公司签署《永续债权投资合同》,向华宝信托借贷15亿永续债用于嘉善PPP项目。
公告显示:本次交易涉及华宝信托设立“华宝信托-九通基业永续债投资单一资金信托”,并通过信托项下的信托资金向九通基业进行永续债权投资,用于嘉善高铁新城新型城镇化PPP项目的开发建设,投资金额为15亿元人民币,投资期限为无固定期限。
利率方面,永续债权投资资金发放满2年之日起(含发放满2年之日,下称“调整日”)调整一次利率,具体为:永续债权投资资金发放之日(含)起至其满2年之日(不含)的期间,即第1-2年,利率为5.9%/年;永续债权投资资金发放满2年之日(含)起至其满3年之日(不含)的期间,即第3年,利率为11.9%/年;永续债权投资资金发放满3年之日(含)起,每届满一年,利率递增1%/年,即第N年(N>3)的利率为[11.9+(N-3)]%/年。
各方明确,除非发生约定的强制付息事件,永续债的每个付息日,借款人可自行选择将当期利息以及按照本条款已经递延的所有利息及其孳息推迟至下一个付息日支付,且不受任何递延支付利息次数的限制;前述利息递延不构成九通基业未能按照约定足额支付利息。每笔递延利息累加计入未偿永续债投资本金,在递延期间按当期利率累计计息。
资料来源:北大法律信息网。
Part 2
社会效益债券也称为效果付费债券,其运作模式为:政府部门以提升社会效益为目标,委托公益性的中介机构作为代理人发行债券向社会资本融入资金。
中介机构基于政府授权,通过服务购买协议将融通资金提供给社会服务组织,用于向明确的目标对象人群提供公共服务——实践中主要是累犯预防、无家可归者救助、预防保健、儿童和青少年教育、就业培训、居家养老等领域的预防性公共服务。这一交易结构的特质在于内嵌入市场机制——政府只为“效果”付费。
在公共服务项目结束后,第三方评估机构根据中介机构的委托将对于社会服务组织的服务效果进行评估,若经评估服务效果达到债券融资合同预先确立之目标,则政府部门将依约通过中介机构向社会资本偿付本金及利息。若合同约定的社会效果目标没有达成,则政府无需付费。
截至 2017 年 7月,英国、美国、澳大利亚、加拿大、日本、印度等10余个国家已开展104个项目,涉及资金超过 30亿美元,超过10万目标人群受益涉及养老、社区矫正、劳动力发展、儿童寄养、早期教育、预防保健、残障者服务、无家可归者救助等 10 余个预防性民生公共服务供给领域[3]。世界上第一只社会效益债券出现在英国,具体情况如下:
2010年9月,社会金融组织,一家专门为社会公益组织募集运营资金的非盈利机构,作为英国司法部的代理方,发行了世界上首只社会效益债券, 债券金额共计500万英镑,期限为8年。这只社会效益债券的募集资金专项用于英国剑桥郡Peterborough 地区监狱的囚犯教育项目,旨在减少轻刑犯的监狱重返率。在当地,一部分没有固定住所和工作的社会弱势人群迫于生活拮据,时常进行偷窃和抢劫等轻微犯罪行为。由于缺乏有效帮助,他们在接受刑罚并重返社会后,仍然依靠犯罪来维持生计。社会金融组织与多家运营成熟、在成人教育等方面经验丰富的社会公益组织,如YMCA和the St Giles Trust,签订服务购买合同,本只社会效益债券的募集资金将用于这几家社会服务组织协作进行、为期6年的教育项目,为3000名轻刑犯在狱中和出狱后提供重返社会正途的帮助。共有17家投资机构参与债券认购,其中多数是世界著名的慈善公益基金,如Rockefeller Foundation和Esmee Fairbairn Foundation。英国司法部将在专业评估机构确认当地的重复犯罪率(轻刑犯释放后一年内犯罪率)较周边地区至少下降7.5%的前提条件下向投资者支付债券本息。募集资金将按照项目进度,从项目开始第1年到第6年逐步投入,评估工作和本息偿还将分别在债券存续的第4年末、第6年末和第8年末进行,本只社会效益债券的总体回报率预期在2.5%到13%之间。
资料来源:江苏省财政厅网站。
与传统的PPP模式相比,社会效益债券具有多方面优势。一是社会资本先垫付资金。社会资本通过购买社会效益债券的方式将资金投入具有社会效益的项目,社会金融组织是资金募集方,这就解决了政府和社会组织资金不足的问题。二是资金风险分散。政府通过社会效益债券将未来财政支出可能效果较差的风险向社会资本转移,只有当社会问题得到有效解决时,政府才需要支出。三是与社会组织合作。社会效益债券能够在提供大量资金的情况下,实现与多家社会组织的协同,有效解决了单加社会组织力量薄弱的弊端。
针对传统模式下“政府-社会资本”两方合作的缺陷,社会效益债券构建了政府、社会资本和社会组织的三角合作框架,并已取得了初步成果。对于正处于政府转型时期的我国而言,社会效益债券的运作案例或有参考价值。
2014年,ELZ Sağlık Yatırım A.S.公司在土耳其东部的埃拉泽省获得28年特许经营权,负责当地一个辐射整个省域的绿色医院的设计、建造、融资、装备和运营。该项目是土耳其政府以绿色债券支持的第一个PPP项目,也是土耳其基础设施融资改革、引入私人资本的“试点工程”。
该项目总成本约3.6亿欧元,为80%债权加20%股权融资,项目在世行集团国际金融公司(IFC)的支持下发行了2.88亿以欧元计价、为期20年的绿色债券。
为了提升债券评级,提高对投资者的吸引力,欧洲复兴开发银行(EBRD)以及世行的多边投资担保机构(MIGA)在项目中引入了增信机制,AAA级别的EBRD出资890万,提供临时流动性支持,以降低项目建设和运营过程中的风险,且覆盖MIGA的政治风险。MIGA为债券投资级别的2080万欧元提供了长达20年的政治风险担保,也为工程的债券融资提供了担保,令债券获得了穆迪Baa2的评级,比土耳其的主权评级高出2个等级。法国开发署的私营部门机构Proparco与荷兰开发署的FMO发展金融机构认购了债券。世行的国际复兴发展银行(IBRD)和EBRD也帮助土耳其卫生部完善了PPP合同管理与监管所必需的制度基础和能力建设。
该项目债券经第三方机构Vigeo EIRIS绿色评级,被认证为“绿色且有利于社会”,确保项目建设和运营过程中的符合低碳化标准,该项目也完全符合IFC和EBRD的绩效标准、EBRD业绩标准,以及世界银行集团环境、健康与安全指南(EHS)的要求。
资料来源:中国水网。
本案是社会效益债券和绿色债券的一个有机结合,通过获得特许经营权,ELZ Sağlık Yatırım A.S.公司作为社会资本方进入绿色医院项目的建设、融资和运营,最终达到埃拉泽省实现社会效益的目的。该债券丰富的增信措施和完善的社会效益评价标准,是其发行成功的关键。
私人活动债券(PABs)是在美国PPP发展过程中出现的债务融资工具,属于收益类债券的一种,而且是免税的债务工具,由州或地方政府发行,其收入用于支持私营部门参与较多的项目。
2005年美国颁布的《安全、可靠、灵活、高效的运输公平法案:留给使用者的财产》规定将150亿美元的私人活动债券收入由运输部决定用于公路、公共交通和多式联运项目。私人活动债券是许多PPP项目的重要组成部分。2008~2013年PABs占全部PPP项目价值的17%和项目负债的25%。为符合免税条件,95%以上的债券收入必须用于适当用途,如用于地面交通项目。
运输类PPP项目逐渐把私人活动债券视为项目融资的高级借债工具,以下以弗吉尼亚州某市隧道改扩建项目私人活动债券进行说明。
1.项目模式
项目采用设计、建造、融资、运营、维护(DBFOM模式),总投资约21亿美元。
2.项目发起人
弗吉尼亚州联邦交通运输局为项目的发起人,负责地方政府的快速路基础设施升级改造。
3.项目合作伙伴
项目公司(融资方)为伊丽莎白河口岸运营有限责任公司,项目公司股东为Skanska基础设施发展股份公司、麦格理金融控股有限公司。参与建设的合作企业(包括设计类)为美国斯堪斯卡东南土木股份公司、Ewit建筑公司、Weeks 海洋公司等。
4.项目融资结构
一是通过高级债务(私人活动债券)融资6亿7500万美元,美国交通部基础设施融资局(USDOT TIFIA)为债券持有人;二是通过TIFIA(交通基础设施融资与创新)贷款4亿2200万美元;三是通过股票融资2亿7200万美元;四是通过公共基金融资4亿800万美元。隧道的通行费年收入将约为2亿6800万美元,TIFIA利息4300万美元。
5.项目顾问/咨询机构
该项目有强大的咨询系统。项目设计方为柏诚集团、沃克特& Associates股份公司、COWI、 Systems Support、Transdyn、联邦信号公司(设计、安装、O & M)。涉及到融资方的有麦格理资本基金公司负责金融支持,Davies Gleave负责流量测算与收费,McGuireWood负责公共事务咨询,Orrick,Herrington & Sutcliffe担当借款人的法律顾问,亨顿和威廉姆斯作为当地借款人的律师,PBS&J公司负责智能交通系统路权设计,Arup公司负责股权/资产状况调查,Atkins公司承担交通的贷款顾问,Marsh公司负责保险事宜。
资料来源:政府采购信息网。
该PPP项目首要的、也是最重要的融资手段是私人活动债券,其募集金额分别超过贷款、股票和基金三种渠道的资金,接近全部融资额的40%。
值得注意的是,在增信措施方面,弗吉尼亚州联邦运输局发起了伽维债券[4],为私人融资提供必要的财政补贴。可见,发行债券本身已成为债券和其他融资方式的有效增信措施。从案例中还可以看到,美国弗吉尼亚州联邦交通运输局非常重视PPP项目的论证咨询工作,在设计、融资、测算、公共事务咨询、资产调查、法律等环节都聘请有专业顾问,提高了项目的可行性。
此外,本案是一个存量项目的改扩建工程,目的是提高城市基础设施的服务和运行效率。而目前北、上、广等大城市的部分基础设施已开始老化,因此本案在加快旧城改造和设施升级方面具有参考价值。
--------------------
[1]基本公共服务主要包括文化、体育、医疗、养老、教育、旅游等6个领域。
[2]]张极井.项目融资[M].2 版 . 北京:中信出版社,2006.
[3]《法学评论》2017年第2期,李蕊,为效果付费债券:一个公私协同供给公共产品的创新构造及其本土化。
[4] 美国州政府发行的伽维债券,也即预期税收拨款债券,由联邦政府年度拨款支持,主要用于联邦资助的交通项目。融资收入可用于路权成本、公路建设或其他交通项目。
来源:金融监管研究院


免责声明
本公众号部分内容来自网络、报刊及电视台,我们对文中观点保持中立,对所包含内容的准确性、可靠性或者完整性不提供任何明示或暗示的保证,请仅作参考。我们尊重作者的成果,如有侵权,请联系我们及时删除。非常感谢,支持原创,欢迎投稿。投稿请联系:0759-2366968


广东海空金控投资有限公司是一家专门从事特色小镇建设、乡村振兴、田园综合体、政府政策咨询、项目孵化、军民融合产业、政府与社会资本合作(PPP)业务的有限责任公司。团队实力雄厚,合作资源丰富。诚信、专业、热情、感恩,力争成为国内顶尖的综合投资与运营商。
地 址:广东省湛江市霞山区人民大道中3号新世纪大厦三楼
联系电话:0759-2366968



