近日,广州住建局、广州市规划和自然资源局、广州市城市管理和综合执法局、广州市应急管理局联合关于印发广州市加强临时性建筑工程和限额以下小型工程建设管理工作的通知。有临时性建筑工程和限额以下小型工程的企业要注意关于调整的内容,请看下文具体内容。
一强化属地管理,明确责任分工
按照属地管理原则,各区政府全面统筹,各镇、街具体负责,抓好辖区内临时性建筑工程和限额以下小型工程的建设管理工作。
①各区政府明确分工,层层落实管理责任,从机构和制度建设、人员配置、办公经费等方面给予有力保障。
②定期组织规划和自然资源、住房和城乡建设、城市管理和综合执法、应急管理等职能部门和属下镇、街召开联席工作会议,全面动态地掌握本辖区内建设工程管理情况。
③各区政府指导镇、街建立网格化管理体系,把管理责任落实到单位,落实到人。
④鼓励采取政府购买服务方式,充分调动社会管理资源,充实管理力量,发动市民举报违法建设。
①镇政府、街道办事处具体负责本辖区临时性建筑工程和限额以下小型工程质量安全的监督检查(检查参考用表见附件1),指导建设单位或个人选用设计通用图或协助联系有关技术人员提供有偿设计服务;
②巡查临时性建筑工程和限额以下小型工程建设过程中超出用地红线和规划批准的规模等违法违规行为并予以制止。不能制止的,应报告区政府。
③各镇、街要指定临时性建筑工程和限额以下小型工程管理机构,配备专业管理人员,负责工程管理工作和日常质量安全巡查工作,制定管理制度,并定期进行拉网式检查,全面掌控监管情况。各镇、街应加强日常施工安全管理工作。
各区建设行政主管部门负责对街(镇)的临时性建筑工程和限额以下小型工程管理机构进行业务指导和技术知识培训。
二严格开工条件,规范管理程序
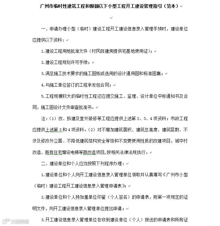
①时性建筑工程和限额以下小型工程建设应符合国土、规划等有关要求,取得相应的国土、规划许可手续,在办理开工建设信息录入管理手续时提交相关资料。
②对不增加建筑面积、建筑总高度、建筑层数、不涉及修改外立面、不降低建筑结构安全等级和不变更使用性质的改建项目,不需办理规划手续。
③城中村改造、既有住宅增设电梯等微改造项目,按相关法律法规执行。
临时性建筑工程和限额以下小型工程的建设实行开工建设信息录入管理制度。
①建设单位或个人在工程开工前应根据《广州市临时性建筑工程和限额以下小型工程开工建设管理指引(范本)》(见附件2)准备相关资料,填写《广州市临时性建筑工程和限额以下小型工程开工建设信息录入管理申请表(范本)》(见附件3),报送属地镇、街办理开工建设信息录入管理手续,领取《广州市临时性建筑工程和限额以下小型工程开工建设信息录入管理证明书》(见附件4)。
②临时性建筑工程和限额以下小型工程取得工程开工建设信息录入管理证明书后,建设单位或个人制作施工信息标牌,在工地围墙的显著位置悬挂至规划验收完成。
③各镇、街的开工建设信息录入情况应及时告知所在辖区相关部门,实现信息共享。
①临时性建筑工程和限额以下小型工程必须由具有相应资质等级的设计单位设计(允许注册建筑师、注册结构工程师等具有工程建设执业资格的人员以个人身份从事农民住宅设计),或直接采用市、区建设行政主管部门已发布的通用设计图纸、标准设计图纸。
②地基及基础没有通用设计图纸的,应聘请专业勘察单位出具勘察报告、设计单位绘制施工图;农民自建房四向立面外凸不应超出用地红线,其建筑高度、布局、层数等不应超过规划部门审批标准。
临时性建筑工程和限额以下小型工程应当由具有相应资质的施工单位或劳务分包单位施工,禁止无资质和超资质施工,从事工程施工的人员应具备相应的资格。
①临时性建筑工程和限额以下小型工程应采用蓝色波纹板围蔽,立面采用绿色安全网防护;
②施工作业时间限制于每日6时至22时;
③建筑余泥或固体废弃物排放应当遵守本市的有关规定。
①地铁和地下管线设施保护范围内的临时性建筑工程和限额以下小型工程,建设单位(个人)应制定针对上述设施的保护方案。
②工程勘察期间,钻探作业应加强对地铁和地下管线设施的保护;工程施工期间,在取土、地面堆载、基坑开挖、爆破、桩基础施工、超前钻作业、顶进、灌浆和锚杆作业等施工环节应加强对地铁和地下管线设施的保护。
①街道社区范围内工程,禁止使用竹脚手架;村镇范围临时性建筑工程和限额以下小型工程,对使用竹脚手架应从严管理。
②临时性建筑工程和限额以下小型工程中使用竹脚手架的,建设单位或个人在工程开工前向镇相关监管部门领取临时性建筑工程和限额以下小型工程开工建设信息录入管理证明时,提交竹脚手架专项施工方案。
临时性建筑工程的性质或规模达到招投标、施工图设计文件审查、监理等有关法规规定标准的,其招投标、施工图设计文件审查、监理等应按有关法规执行。
三加强联合执法,杜绝违法建设
各有关单位要依职责对临时性建筑工程和限额以下小型工程实施严格监管,加强联合执法。
对于违法建设的,规划和自然资源、住房和城乡建设、市场监管、卫生和健康、生态环境、城市管理和综合执法、文化广电和旅游、公安、水务等行政管理部门及自来水、电力、燃气、电信、有线电视、电梯等生产经管企业按照《广州市违法建设查处条例》的相应条款处理。
四实行责任考核,强化责任追究
各区政府要建立层级工作考评机制,对辖区内镇、街负责限额以下小型工程的质量安全监管工作进行考核评价,落实层级管理责任。
市应急管理局应将临时性建筑工程和限额以下小型工程的监管情况列入对各区政府的年度安全考核范围进行考核。
对在临时性建筑工程和限额以下小型工程管理中有失职行为的单位和个人,由任免机关或监察机关依照管理权限给予行政处分;涉嫌犯罪的,移送司法机关依法追究刑事责任。
五其他
本通知自印发之日起施行,有效期5年;《广州市城乡建设委员会 广州市规划局广州市国土资源和房屋管理局 广州市城市管理委员会 广州市安全生产监督管理局 广州市关于加强临时性建筑和限额以下小型工程建设管理工作的通知》(穗建质〔2014〕1370号)同时废止。
附件1




附件2


附件3


附件4

以上调整有一个重点是“开工建设信息录入”,这也是对应建筑行业“放管服”的一个小投射。
在这样一个网络化、信息化的时代,相信未来数据信息库完善后,管理的层面将更上一层,效率也会有一个火箭速的提升,但同时的是数据信息更加的透明化,所以建筑企业要着重改革调整的内容,适时进行调整,所开展的程序,也要按正规步骤进行,例如找正规安全的资质办理公司,第一个想起的就是找中鸿。
中鸿是一家为建筑行业提供资质、人才咨询服务,帮助企业解决资质新报、升级、增项的专业公司。如果你有以上问题,中鸿拥有经验丰富的专业咨询人士,擅长处理在企业经营管理当中出现的各类问题,欢迎联系咨询。
广东中鸿建筑资质∣一个有用的公众号

