

今年以来,尽管新冠肺炎疫情给全球经济带来不小冲击,但中国期货行业却交出一份靓丽答卷。中期协最新公布数据显示,截至今年9月,全国149家期货公司净利润为59.36亿元,同比大增40.42%;客户权益为7358.02亿元,同比增长55.04%。
券商中国记者从业内了解,今年企业、机构等法人投资者参与期货市场的积极性大幅提升,市场整体资金量和交易量都有明显增长,股指期货再次带动金融期货市场进一步活跃,多方面因素推动期货公司盈利上行。
值得注意的是,今年期货新品种上市仍保持较快节奏,国际铜期货作为中国期货市场又一大国际化品种,日前已正式发布合约及相关规则,即将于本月19日上市。
中期协最新公布的2020年9月期货公司总体及分辖区经营情况显示,今年前9个月,全国149家期货公司净利润为59.36亿元,同比增长40.42%;9月末全国期货公司客户权益合计7358.02亿元,同比增长55.04%。

“受疫情影响,今年期货市场整体价格波动比较大,投资者交易活跃度有所上升。基于风险管理需求,今年有很多新进入的法人投资者,疫情期间期货市场一度成为很多企业的必需品,存量资金大幅上升。在政策调整下,金融期货的交易量今年有了大幅提升,部分交易所也增加了返还,这些因素都带动了期货公司手续费收入的增长。另外,期货公司风险管理子公司和资管业务今年的整体表现也都不错,因此净利润有了明显提高。”有期货公司人士向记者表示。
相关数据也有所验证。从中期协数据看,今年1-9月全市场交易量41.81亿手,同比增加45.95%,其中金融期货增幅达到54.47%。期货公司累计手续费收入135.97亿元,同比增长41.19%。值得注意的是,9月末全国期货公司客户权益合计7358.02亿元,同比增长55.04%。
头部期货公司大都享受到了行业增长的红利。A股上市公司瑞达期货(002961)此前披露的三季报显示,公司前三季度净利润为1.32亿元,同比增加42.61%。
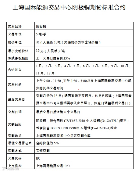
新品种的持续推出为中国期货市场发展带来了创新活力,而国际化新品种,更是承担着对外开放的重要使命。11月11日,上海国际能源交易中心(简称上期能源)发布国际铜合约及相关规则,本月19日将正式挂牌交易。这是继原油、铁矿石、PTA、20号胶、低硫燃料油后国内推出的第六个国际化期货品种,也是我国首个以“双合约”模式运行的国际化期货合约。

据介绍,国际铜期货合约及其相关业务规则上有以下三点值得关注:
一是国际铜期货价格不含增值税,合约交易单位为5吨/手,最小变动价位为10元/吨,涨跌停板幅度为上一交易日结算价±3%,最低交易保证金为合约价值的5%,合约交割月份为1-12月,交割日期为最后交易日后连续五个交易日,交割单位为25吨。
二是国际铜期货和上期所铜期货在交易单位、报价单位、最小变动价位、合约月份、交易时间、最后交易日、交割单位、交割结算价的确定等方面保持一致。
三是国际铜期货和上期所铜期货在价格含义、交割品级、交割方式、交割日期、运行不同阶段的持仓限额、交易代码等方面存在差异。例如在交割品级方面,国际铜期货的交割标准品为符合国标GB/T467-2010中A级铜规定,或符合BS EN 1978:1998中A级铜规定;在不同阶段一般持仓的限仓比例和持仓限额方面,为了有效防控风险,从审慎角度出发,国际铜期货在合约上市初期比照上期所铜期货的持仓限额有所收窄。前瞻性和审慎性的设计思路将有助于国际铜期货在上市初期平稳运行,功能良好发挥。
中国有色金属工业协会党委书记葛红林表示,上海国际能源交易中心国际铜期货的推出,为我国乃至全球的铜产业链实体企业提供了全新的风险管理工具,进一步满足多元化的风险管理需求,为行业提供了以人民币计价的透明、公允的国际市场价格,为我国有色金属行业高质量发展做出了贡献。未来我们期待上期所继续以期现互动、产融结合为着力点,不断创新,继续稳步推进有色金属期货国际化进程。
铜陵有色股份有限公司期货业务主管徐长宁指出,国际铜期货的推出,为铜企在套期保值过程中的金融工具箱中又添利器。其“净价交易”、“保税交割”的特点降低了企业的保值成本和规避了增值税税率变化带来的风险;“人民币计价”为企业在未来进出口贸易过程中的现货结算增加了一个新的选择,有效降低汇率风险;“国际平台”使全球投资者充分参与上海铜价的形成,有助于提升国际影响力。
重磅调查!券业获客成本激增,一个账户需1000元?年内至少8家券商新增客户约百万,后续空间还有多大?
重大突发!特朗普再对中国出狠手,给美国投资者下禁令,封杀31家中企!目的是什么?TikTok却迎来好消息
明星坠落?上市4个月暴跌66%,千亿巨头遭质疑!药物不良反应达97.7%?研发团队一半本科生?上交所问询来了
炒股不如买基?!13只基金年内收益翻倍,清一色重仓这类股!业绩排名冒尖要看黑马?看独门选股秘籍

券商中国是证券市场权威媒体《证券时报》旗下新媒体,券商中国对该平台所刊载的原创内容享有著作权,未经授权禁止转载,否则将追究相应法律责任。



