
来源:红星视频
来源:中国基金报 ID:chinafundnews
杜海涛以及其他代言爆雷P2P的明星们,这个年估计过得不踏实了。
刚刚,消息爆出,网利宝受害者起诉杜海涛,称他拍视频声称投资网利宝躺着也赚钱。
对此,法院已经立案审理,北京市朝阳区金融纠纷调解中心也发布公告称,广告代言人未尽到合理的审查义务,作出不实宣传,对损害结果的发生和扩大存在过错,并负有不可推卸的责任。
事情是这样的,2018年,湖南卫视主持人杜海涛曾为网络投资平台“网利宝”拍摄数段视频广告。
然而,2019年“网利宝”爆雷。2019年5月17日,“网利宝”已被北京市公安局朝阳分局经济犯罪侦查大队立案侦查。
“网利宝”爆雷后,很多投资者都无法拿回投资资金,有投资者认为杜海涛是网利宝的代言人,要求其帮忙要回血汗钱。然而杜海涛却发声明称:未直接签过代言合同,广告合作早已结束。
这让投资人怒了。一名山东投资者穆先生将杜海涛诉至法院,要求其赔偿相关损失。
据投资人穆先生认为,相关广告中“工资就存网利宝、投资网利宝躺着也赚钱、安心又省心、老夫躺着赚钱、投资就用网利宝、我推荐网利宝”等广告语,涉嫌违反《广告法》相关法规,存在用让人误解的内容来欺骗、误导消费者,要求对“网利宝”广告中的经营者、发布者和代言人依法查处,并要求杜海涛赔偿其经济损失4.6万余元。
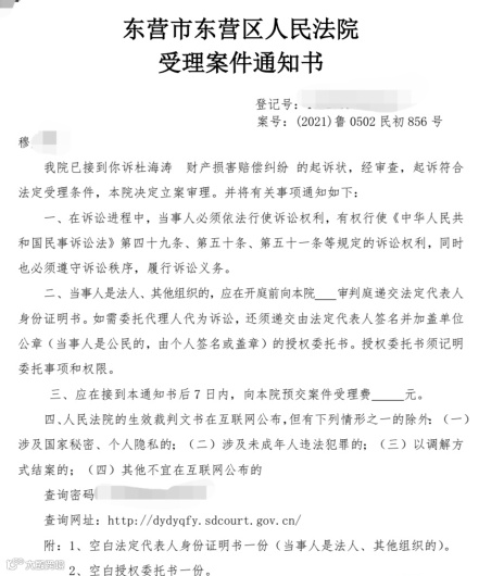
2月4日,山东东营一法院已立案审理此案。《受理案件通知书》称“我院已接到你诉杜海涛财产损害赔偿纠纷的起诉状,经审查,起诉符合法定受理条件,本院决定立案审理。”

而近日,北京市朝阳区金融纠纷调解中心也发布公告称,部分网贷机构为牟取不正当利益,聘请知名演艺人员、公众人物作为广告代言人,利用其影响力吸引投资人购买非法金融产品。上述广告代言人未尽到合理的审查义务,作出不实宣传,对损害结果的发生和扩大存在过错,并负有不可推卸的责任。
“网利宝”爆雷后,很多投资者都无法拿回投资资金,有投资者认为杜海涛是网利宝的代言人,投资人要求其帮忙要回血汗钱。
2020年7月,网友在杜海涛姐姐直播间里刷屏喊话,要求杜海涛发声,对此杜海涛姐姐称网友活该。
一名网利宝理财APP的投资者称,他17年至18年期间看到了杜海涛代言的理财APP广告开始投资,目前损失了120多万。
杜海涛姐姐在直播带货时,有网友在弹幕中刷屏"你弟代言的网利宝把我们害这么惨"。
似乎是影响到杜海涛姐姐直播了,她直言:"就没说法,咋地了?爱看看,不看出去,就这样,爱咋咋地",说完便认真擦起手来。
随后屏幕外助理的声音响起"我只想说,最应该给个说法的是你们自己,没有人强迫你们去做。你这件事情都是你自己决定,跟海涛无关,人家海涛没牵着你的手说你必须给我签……"。
助理说完,杜海涛姐姐连着说了两个"你活该"。

虽然随后,杜海涛姐姐为直播中的不当言论发文道歉,但投资人并不买账。
杜海涛和他姐姐是龙凤胎,因此长相非常相近。她开直播多少有借着胞弟名声的意思,毕竟标题就是杜海涛姐姐。

更具当时数据,网利宝累计成交金额为259.71亿元,累计注册用户为327.80万人;借贷余额为30.26亿元。截止去年4月30日,网利宝出借人数量为40421人,借款人数量为3806人,最大单一借款人待还金额占比0.03%;累计代偿金额(第三方)500万元,累计代偿笔数(第三方)3笔。

2020年7月11日,杜海涛工作室发布声明称,“网利宝”曾在2018年通过广告代理商与其进行拍摄中插广告的短期合作,未直接签过代言合同,合作前其审核了相关经营资质还注册使用过产品,广告合作早已结束,未再发布过此产品信息。



9月25日,据报道,针对P2P平台“爱钱进”出借人的投诉,北京市东城区人民政府回复称,爱钱进平台已被东城区公安分局立案侦办,投诉人可持相关证据材料向公安部门报案。公开资料显示,爱钱进曾邀请汪涵、刘国梁等名人代言。后来,汪刘二人因爱钱进产品“爆雷”而陷入舆论漩涡。
网上传出有投资者举牌喊出“爱钱进诈骗汪涵退代言费,汪涵请出来还我血汗钱”的标语。
很多受骗的网友在各个平台都表示,当时都是看了汪涵的广告,相信汪涵才把钱放在涉事理财产品中,强调汪涵需要为此事负责。
随后,汪涵、刘国梁就代言网贷平台道歉。 不久之后,湖南卫视主持人杜海涛也因代言网贷平台网利宝理财引发争议。
随着网贷平台出现兑付问题,不断有明星代言人被“催债”。
9月22日,演员胡军的微博评论区突然涌入大量评论。网友主要反映的是,他们投资的悟空理财产品在下半年兑付延期情况增多,产品到期未回款。
“有利网”的投资者在知名艺人杨迪微博下喊话,认为作为代言人的他应该为“有利网诈骗”一事给个交代。7月24日,杨迪发表声明,称自己不是“有利网”代言人,录制宣传视频也未收取任何费用。目前,正在收集和了解情况,会协助此次事件被欺骗的用户追究到底。
杨迪表示,对此次视频推荐承受损失的观众致以深深歉意,同时喊话“有利网”:“如网友所说属实,请给大家一个交代!”接着,杨迪工作室也发声表示,会协助受害者深究到底。
1月29日,北京市朝阳区金融纠纷调解中心微信公众号发布关于要求P2P网贷机构广告代言人配合落实风险化解责任的公告。
公告称,部分网贷机构为牟取不正当利益,聘请知名演艺人员、公众人物作为广告代言人,利用其影响力吸引投资人购买非法金融产品。上述广告代言人未尽到合理的审查义务,作出不实宣传,对损害结果的发生和扩大存在过错,并负有不可推卸的责任。
为维护投资人合法权益、推动P2P网贷机构风险出清,自即日起,请曾经或仍在涉P2P网贷广告中,以自己的名义或者形象对相关产品、服务作推荐、证明的自然人、法人或者其他组织(即广告代言人),尽快联系我单位就相关问题进行说明,并配合开展网贷平台清退工作。
如未在2月10日前取得联系,将依法追责。


此外,郭树清还强调,要关注新型“大而不能倒”风险。少数科技公司在小额支付市场占据主导地位,涉及广大公众利益,具备重要金融基础设施的特征。一些大型科技公司涉足各类金融和科技领域,跨界混业经营。必须关注这些机构风险的复杂性和外溢性,及时精准拆弹,消除新的系统性风险隐患。
宇宙的尽头可能是茅台!鼠年强势收官,茅台直指3000元!过年改囤股票?牛年还有万亿子弹,A股还能嗨多久?
审判特朗普!美参议院投票确认弹劾案合法,前总统又创造历史!6位共和党投赞成票,特朗普终局会如何?
蝙蝠"沉冤得雪"?新冠溯源重大发布!实验室泄漏病毒极不可能,水貂、猫也可能是宿主!网友的感慨来了…
最强风口?这位博士基金经理好生猛,前十大重仓股全买化工,开年暴赚20%!首只化工ETF获批,大水来了?

券商中国是证券市场权威媒体《证券时报》旗下新媒体,券商中国对该平台所刊载的原创内容享有著作权,未经授权禁止转载,否则将追究相应法律责任。



