

图片来源:视觉中国
投行期待大半年,首个专门针对券商投行业务的内控指引新规正式稿发布!
券商中国记者获悉,3月30日晚间,证监会正式发布《证券公司投资银行类业务内部控制指引》,券商承销与保荐、上市公司并购重组财务顾问、公司债券受托管理、非上市公众公司推荐、资产证券化等其他具有投资银行特性的业务均适用于新规,这距离该文件征求意见稿发布(2017年9月8日)已有半年。

《投行类业务内控指引》共8章103条。来敲黑板了,先看九大重点:
1. 明令禁止投行“大包干”过度激励被写入正式稿。
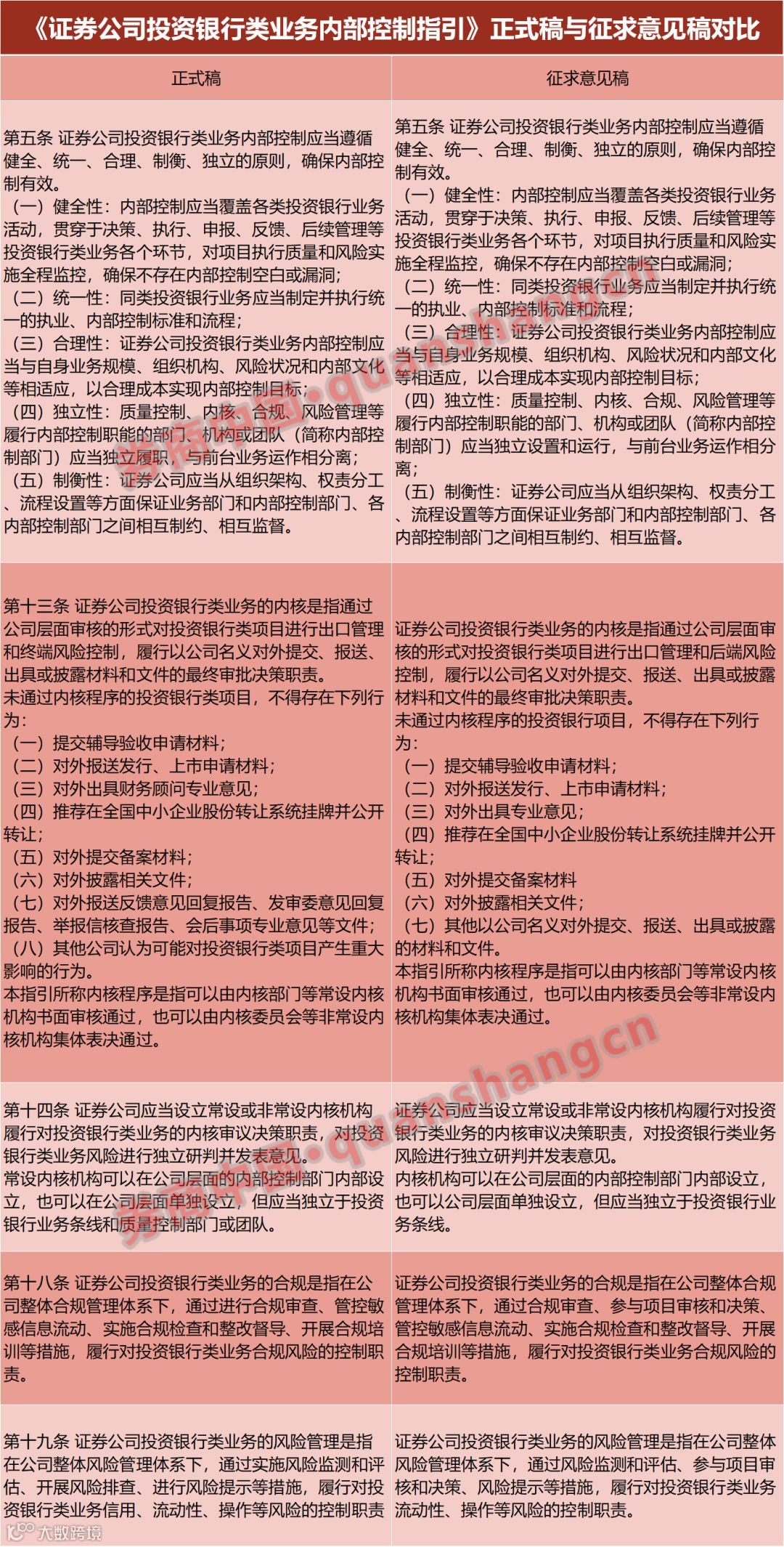
与征求意见稿不同的是,投行内控指引新规正式稿规定,“证券公司不得以业务包干等承包方式开展投资银行类业务,或者以其他形式实施过度激励。”
2. 投行人奖金递延支付机制修改。
明确“对投资银行类项目负有主要管理或执行责任人员的收入递延支付年限原则上不得少于 3 年。”新规删除了《征求意见稿》中的“不得采取投资银行类业务团队按比例直接享有其承做项目收入的薪酬机制”,以避免“投行不知道奖金该怎么算。”
3. “价格战”、“零收费”恶性竞争有望遏制。
新规明确,证券公司在开展投资银行类业务时,应当在综合评估项目执行成本基础上合理确定报价,不得存在违反公平竞争、破坏市场秩序等行为。
4. 首提投行三道防线。
证券公司应当构建清晰、合理的投资银行类业务内部控制组织架构,建立分工合理、权责明确、相互制衡、有效监督的三道内部控制防线。第一道防线是项目组、业务部门,第二道防线是质量控制,第三道防线是内核、合规、风险管理等部门或机构。
5. 营业部不得承做投行业务。
新规要求,非单一从事投资银行类业务的证券公司分支机构不得开展除项目承揽等辅助性活动以外的投资银行类业务。证券公司应当对投资银行类业务承做实行集中统一管理,明确界定总部与分支机构的职责范围,确保其在授权范围内开展业务活动。
6. 未通过内核的投行项目不能做
未通过内核程序的投资银行类项目,不得提交辅导验收申请材料;不得对外报送发行、上市申请材料;不得对外出具财务顾问专业意见;不得推荐在全国中小企业股份转让系统挂牌并公开转让;不得对外披露相关文件等。
7. 称职的投行内控人员薪酬收入总额应当不低于公司同级别人员的平均水平。
新规规定,证券公司应当建立科学、合理的投资银行类业务内部控制人员薪酬考核体系,保证内部控制人员独立、有效地履行内部控制职责。内部控制人员的薪酬收入不得与单个投资银行类项目收入挂钩。
8. 设置过渡期。
考虑到行业落实有关制度、人员等方面要求需要一定时间,《投行类业务内控指引》自2018年7月1日起正式施行,过渡期为3个月。
9. 连续3年分类评价AA级券商可申请豁免。
新规明确,连续3年在证券公司分类结果中获得AA及以上级别的证券公司,可根据自身情况申请豁免本指引中部分条款的适用。证券公司应当将豁免申请提交至中国证监会,经认可并备案通过后生效。



投行“大包干”被明令禁止
长期以来,不少中小型投行和新设立的证券公司为了业务冲量快,采用了所谓独立考核,即“承包队”的团队模式。
据券商中国记者了解,部分中小券商以“二八、三七”比例来进行投行业务团队考核激励。以一家北方中小券商债券承销团队的薪酬考核为例,近三年以团队全成本核算、“三七”收入分摊模式进行激励:即券商拿到项目收入的30%,团队拿的是项目收入70%,“所有的成本是团队自己出,相当于团队的收入是70%减去所有成本(如办公费、差旅、薪酬、社保费用),结余的部分是团队收入,年底根据盈利情况再发奖金。”
更有投行人士此前评价称,“有的公司现在完全要求投行团队大包干,公司只收取牌照费。”
另据监管人士此前也透露,曾发现某证券重视前端的项目承揽承做,规定在项目发行完成当年发放全部项目奖励,公司债券项目奖励比例为承揽45%、承做30%、后期协调及综合支持25%。
不得不承认,为追求业务规模的快速增长,近年来,部分券商对投行类业务的承做管理呈现粗放、松散的特征,如公司总部对承做投行类业务的分支机构缺乏统一管理,对业务人员实行过度激励等,导致公司对投行类业务的承做活动管控不足,业务人员在利益驱动下忽视项目风险,成为投行类业务风险的主要因素。投行内控新规甫出,“大包干”顽疾终成历史。
按照证监会正式发布的《投行业务内控指引》,证券公司应当根据投资银行类业务特点制定科学、合理的薪酬考核体系,合理设定考核指标、权重及方式,与不同岗位的职责要求相适应。证券公司不得以业务包干等承包方式开展投资银行类业务,或者以其他形式实施过度激励。
“不得以业务包干等承包方式开展投行业务,这一表述与征求意见稿不同,做了调整。”北方一家大型券商投行部董事总经理告诉券商中国记者,这也明确表明了监管态度,意在防控投行项目风险。
正式稿规定,证券公司不得将投资银行类业务人员薪酬收入与其承做的项目收入直接挂钩,应当综合考虑其专业胜任能力、执业质量、合规情况、业务收入等各项因素。
“证券公司应当针对管理和执行投资银行类项目的主要人员建立收入递延支付机制,合理确定收入递延支付标准,明确递延支付人员范围、递延支付年限和比例等内容。对投资银行类项目负有主要管理或执行责任人员的收入递延支付年限原则上不得少于 3 年。”这一投行人最为关注的奖金支付机制,最终得以确立。
上述投行高管告诉券商中国记者,投行人员收入递延支付机制已然更为明确,且删除了原《征求意见稿》中的“不得采取投资银行类业务团队按比例直接享有其承做项目收入的薪酬机制”内容,新规对投行项目负有主要管理或执行责任人员奖金递延比较合适。
“在这种模式下,任何项目都有行业组和就近的区域组覆盖,如果涉及到跨境并购等较特殊或更复杂的项目还会加入产品组协作,考核激励方式的变革自然必须跟上。”华泰联合证券董事长刘晓丹曾表示,华泰联合证券的考核激励并非简单的线性激励,而是统一考核、鼓励合作和奖励进步目前各组之间早已告别单一项目结算,而是年底统一按照全部项目的实际收入结算。
华融证券常务副总经理张建军接受券商中国记者采访时则建议:“在考核激励机制方面,要建立业务人员奖金递延支付机制,不得对奖金实行一次性发放,完善督导或受托管理等业务后续职责和相应激励机制,适当考虑员工持股等多元化激励方式。”
“价格战”恶性竞争有望遏制
投行业苦价格战久矣!
针对行业存在的“价格战”、“零收费”等恶性竞争情形,《投行业务内控指引》明确:证券公司在开展投资银行类业务时,应当在综合评估项目执行成本基础上合理确定报价,不得存在违反公平竞争、破坏市场秩序等行为。
证券公司应当在综合考虑前端项目承做和后端项目管理基础上合理测算、分配投资银行类业务执行费用,保证足够的费用投入,避免因费用不足影响业务质量。
新规要求,证券公司应当构建清晰、合理的投资银行类业务内部控制组织架构,建立分工合理、权责明确、相互制衡、有效监督的三道内部控制防线:
(一)项目组、业务部门为内部控制的第一道防线,项目组应当诚实守信、勤勉尽责开展执业活动,业务部门应当加强对业务人员的管理,确保其规范执业。
(二)质量控制为内部控制的第二道防线,应当对投资银行类业务风险实施过程管理和控制,及时发现、制止和纠正项目执行过程中的问题。
(三)内核、合规、风险管理等部门或机构为内部控制的第三道防线,应当通过介入主要业务环节、把控关键风险节点,实现公司层面对投资银行类业务风险的整体管控。
营业部不得承做投行业务
近年来,多家中小券商投行业务发展势头强劲,通过其营业部、分公司等分支机构广撒网,积极承做新三板项目、公司债项目等投行项目。
针对松散的业务管理模式导致对分支机构,特别是营业部开展投行类业务承做活动管控不足、业务人员专业水平较低、项目质量难以保证的问题,《投行业务内控指引》明确证券公司对投行类业务承做应当实行集中统一管理。除项目承揽等辅助性业务活动外,证券公司分支机构不得从事各类投行业务的承做活动。
但考虑到实践中,部分证券公司存在设立分公司单一开展投行类业务的情况,其性质与总部下设的投行业务部门类似,承做业务的均为专业投行人员,因此《投行业务内控指引》将不禁止这类分支机构开展投行类业务活动。
监管要求,证券公司应当对投资银行类业务承做实行集中统一管理,明确界定总部和分支机构的职责范围,确保其在授权范围内开展业务活动。
称职的内控人员薪酬不低于平均数
新规明确,证券公司应当建立科学、合理的投资银行类业务内部控制人员薪酬考核体系,保证内部控制人员独立、有效地履行内部控制职责。内部控制人员的薪酬收入不得与单个投资银行类项目收入挂钩。内部控制人员工作称职的,其薪酬收入总额应当不低于公司同级别人员的平均水平。
新规要求,证券公司投资银行类业务的内核是指通过公司层面审核的形式对投资银行类项目进行出口管理和终端风险控制,履行以公司名义对外提交、报送、出具或披露材料和文件的最终审批决策职责。
未通过内核程序的投资银行类项目,不得存在下列行为:
(一)提交辅导验收申请材料;
(二)对外报送发行、上市申请材料;
(三)对外出具财务顾问专业意见;
(四)推荐在全国中小企业股份转让系统挂牌并公开转让;
(五)对外提交备案材料;
(六)对外披露相关文件;
(七)对外报送反馈意见回复报告、发审委意见回复报告、举报信核查报告、会后事项专业意见等文件;
(八)其他公司认为可能对投资银行类项目产生重大影响的行为。
证券公司应当建立健全投资银行类业务合规检查制度,明确合规检查的范围、频次、内容、程序等要求,并形成书面检查报告存档备查。
证券公司应当根据监管要求、业务发展等情况的需要,建立内部控制执行效果定期评估机制。证券公司应当自行或委托外部专业机构对投资银行类业务内部控制的有效性进行全面评估。内部控制执行效果评估每年不得少于 1 次。
对于因投资银行类业务涉嫌违法违规而被中国证监会立案调查的证券公司,应当在45 日内对内部控制执行效果进行评估。
更为重要的是,投行终止项目管理加强,将会遏制市场上的“劣币驱逐良币”的现象,也即合规部门管理的“投资银行终止项目名单”制度。
监管规定,证券公司应当加强对投资银行类终止项目的管理,建立投资银行类终止项目数据库,对终止项目进行统一归集、集中管理。纳入投资银行类终止项目数据库的项目包括但不限于下列类型:
(一)立项、内核等环节被否决的项目;
(二)向中国证监会、证券交易场所和行业协会等自律组织报送被否决或备案未通过的项目;
(三)终止审查的项目;
(四)变更业务类型的项目;
(五)双方协议终止的项目;
(六)其他类型的项目。
投资银行类终止项目数据库应当清晰记录项目的主要情况,包括但不限于项目名称、承做时间、入库原因、主要问题和当前状态。
专职合规管理人员应当对投资银行类终止项目数据库的运行情况开展定期检查。如发现相关工作存在问题,应当及时向投资银行业务负责人和合规部门负责人报告。
连续3年分类评价AA级可申请豁免
券商中国记者发现,投行内控指引新规的第八章《附则》新增一条:“连续3 年在证券公司分类结果中获得AA 及以上级别的证券公司,可根据自身情况申请豁免本指引中部分条款的适用。证券公司应当将豁免申请提交至中国证监会,经认可并备案通过后生效。”
由此可见,券商分类评价结果适用再度扩围,分类监管进一步得到强化。由于去年分类监管新规偏重券商业务规模与合规风控,且新增加分指标利于提升大型券商分类评级,AA级券商屈指可数,2015年至2017年,仅国泰君安证券、申万宏源证券、招商证券和中信建投证券连续三年分类评价结果为AA级。
多位券商投行高管向券商中国记者分析称,今后企业客户将偏向于选择大投行和大平台,而不是规模和市场占比偏小、且采取过度激励承包制的小投行。
“保住A类、争取AA”也成为大中券商的核心目标。自2010年至2017年,安信证券、东方证券、北京高华证券、国泰君安证券、申万宏源证券、中国银河证券、招商证券、中金证券、中泰证券、中信建投证券和中银国际证券等11家券商均被评为A类券商。

国泰君安证券、招商证券和中信建投证券风头最盛。这三家证券公司自2010年证监会向市场公开披露分类评级结果以来,8年间连续被证监会评为AA级,无论分类评级规则怎么变化,都没影响公司的评级变化。
除上述11家稳居A类的证券公司外,8年间也有10家券商在7年的评级都在A类,也就是说8年来仅有1年分类评级落选A类,分别是长江证券、光大证券、广发证券、国信证券、国元证券、海通证券、华融证券、华泰证券、华西证券、中信证券。这其中,中信证券和华泰证券是仅2016年分类评价落选A类,其余7次均为AA级。
新规四大核心要求
去年9月份,券商中国记者第一时间报道了投行内控指引(征求意见稿),无数投行人经历不眠夜。(点击蓝字可读:《"大包干"过度激励遭封杀!券商投行迎最严内控新规,价格战成过去式,这类投行怕是"活"不下去了》)。半年过去了,投行人迎来前所未有的巨大挑战。
针对券商投行普遍存在“重发展、轻质量”、“重规模、轻风险”、“重前端承做、轻后期督导”等现象,证监会正式发布《证券公司投资银行类业务内部控制指引》,主要包括以下四方面要求:
一是聚焦投行类业务经营管理中的主要矛盾和突出问题,通过明确业务承做实施集中统一管理、健全业务制度体系、规范薪酬激励机制等方面的要求,着力解决业务活动管控不足,过度激励等导致投行类业务风险产生的根源性问题。
二是突出投行类业务内部控制标准的统一,在充分考虑不同公司和各类投行业务内部控制现行标准的基础上,归纳、提炼出包括内部控制流程,持续督导和受托管理,问核、工作日志、底稿管理等适用于全行业的统一内部控制要求。同时,当证券公司内部存在多个业务条线同时开展同类投行业务时,明确要求证券公司统一执业和内部控制标准,避免相互之间存在差异。
三是完善以项目组和业务部门、质量控制、内核和合规风控为主的“三道防线”基本架构,构建分工合理、权责明确、相互制衡、有效监督的投行类业务内部控制体系。同时,明确各内部控制职能部门的职责范围,通过强调项目组和业务部门加强一线执业和管理,质量控制实施全过程管控,内核等严把公司层面出口管理、合规风控加强外部监督等督促各方归位尽责,避免因职责因分工不清晰导致实际工作中职责虚化或重叠的问题,提高投行类业务内部控制效率。
四是强调投行类业务内部控制的有效性,细化各道防线具体履职形式,加强对投行类业务立项、质量控制、内核等执行层面的规范和指导,从内部控制人员配备,立项和内核等会议人员构成和比例、表决机制,现场核查等方面提出具体要求,解决实践中“走过场”、“有名无实”等问题。
考虑到行业落实有关制度、人员等方面要求需要一定时间,《投行类业务内控指引》自2018年7月1日起正式施行。
证监会要求,证券公司及开展资产证券化业务的基金公司子公司应当认真对照、严格落实《投行类业务内控指引》的相关要求,进一步完善、优化内部控制体系和机制建设,确保将投行类业务纳入公司整体合规风控管控之下,着力提升主体风险责任意识和内部控制水平,切实担负起对接投融资两端,服务实体经济的重要职责。相关机构应当牢记自身责任,通过不断提高内部控制水平和执业质量,充分发挥资本市场“守门人”和融资“鉴证人”的重要作用,为新时代资本市场建设添砖加瓦。
百万用户都在看
罕见!半月内两次遭点名,"少数野蛮生长"的金控集团迎来大监管,重点在民营金控,这是全名单
CDR确定!中概回A有谱,圈定七行业,确定硬指标,符合的至少这6家,还可IPO发新股,看六大关键政策
23家券商年报出炉!前五重定座次,这是14项重要经营指标大排名
券商中国是证券市场权威媒体《证券时报》旗下新媒体,券商中国对该平台所刊载的原创内容享有著作权,未经授权禁止转载,否则将追究相应法律责任。
有一种美好习惯,叫做阅后点赞


