

淘宝刚刚对禁售商品管理增加的这项规定,很是引起行业关注。
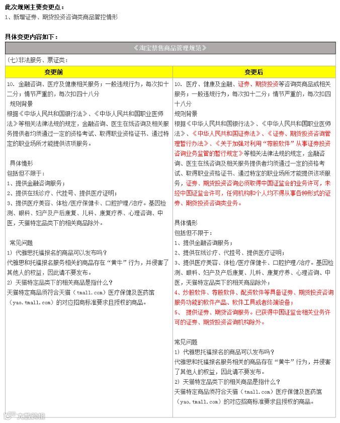
券商中国记者获悉,淘宝对《禁售商品管理规范》规则解读的相关条款进行变更,此次规则主要变更点:新增证券、期货投资咨询类商品管控情形。
变更后非法服务、票证类禁售商品中,增加了炒股软件、荐股软件、配资软件等具备证券、期货投资咨询服务功能的软件产品、软件工具或者终端设备;提供证券、期货咨询服务。但是已获得证监会相关业务许可的证券、期货投资咨询机构除外。
6月5日,淘宝对《禁售商品管理规范》规则解读相关条款变更,新增证券、期货投资咨询类商品管控情形,6月12日正式生效。

记者看到,变更后非法服务、票证类禁售商品中,增加了炒股软件、荐股软件、配资软件等具备证券、期货投资咨询服务功能的软件产品、软件工具或者终端设备;提供证券、期货咨询服务。但是已获得证监会相关业务许可的证券、期货投资咨询机构除外。
变更后,对证券、期货投资等咨询类商品或相关服务,一般违规行为,每次扣十二分;情节严重的,每次扣四十八分。
记者在淘宝搜索“炒股软件”相关关键词,结果显示,有几万到几十不等的众多卖家。

如果按销量排序,排名靠前的卖家销量均超过200,价格多数在100元以内。

此外,记者搜索期货开户、股票开户也出现了许多低手续费开户的卖家。

《淘宝禁售商品管理规范》一直处于动态修改的过程。
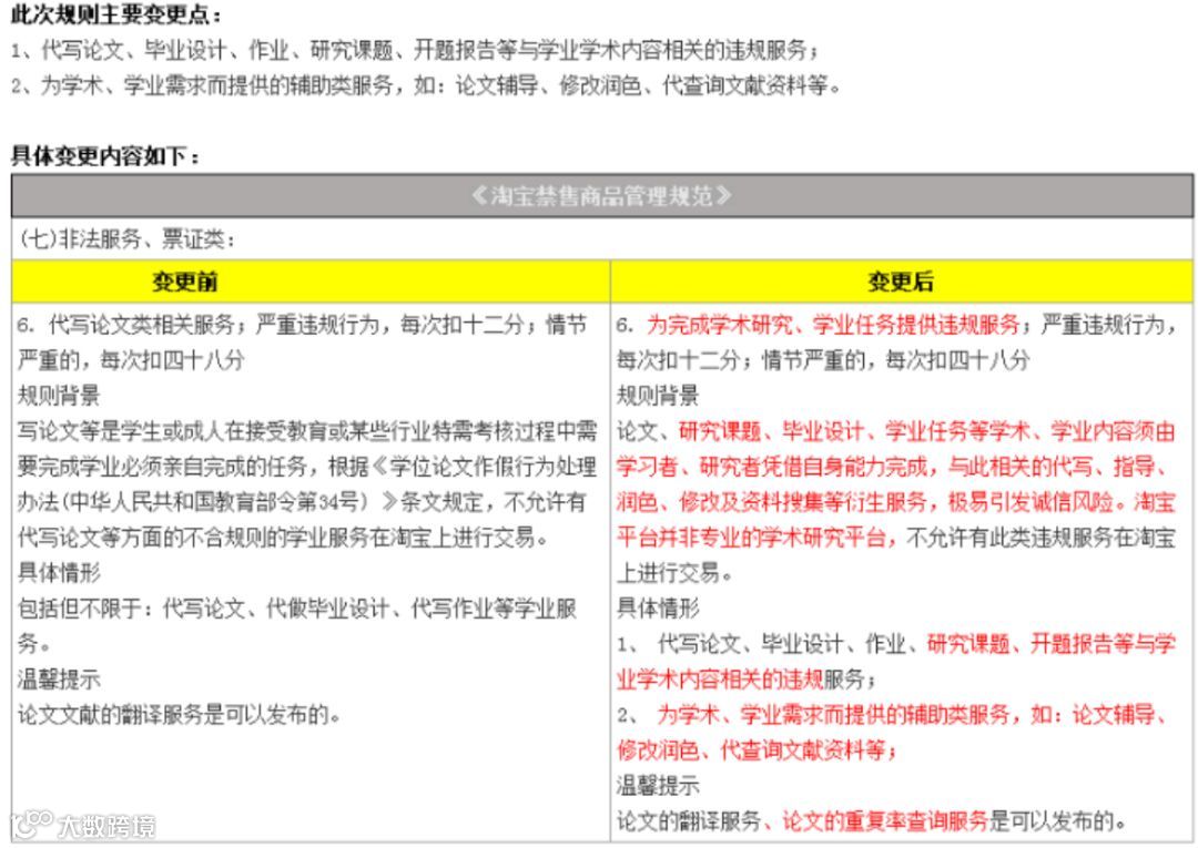
5月15日,淘宝新增禁售代写论文类商品,具体包括,代写论文、毕业设计、作业、研究课题、开题报告等与学业学术内容相关的违规服务;为学术、学业需求而提供的辅助类服务,如:论文辅导、修改润色、代查询文献资料等。

值得注意的是,4月10日,淘宝《禁售商品管理规范》中增加了虚拟货币类商品。

在此次规则主要变更点:明确了虚拟货币的生成定义范围,增加管控基于区块链技术生成的数字化产品的衍生服务。禁售的具体变更内容由“比特币、莱特币等互联网虚拟币以及相关商品”变为了“基于区块链技术生成的虚拟货币等数字化产品及衍生服务”。
最后简单盘点一下,那些年在淘宝上见过的神奇商品。
01
脑残片、后悔药:这不是糖,这不是糖,
聪明的人都知道不是糖。

02
掉毛季节出门尴尬?来顶假发吧。
发型新潮,发质柔软,你的主子一定会喜欢的。

03
微信朋友圈小视频素材:
你可以不爱我,但不能拿我买的表情包去撩别人

04
摩托车蒙面罩衣,绝对厚实,绝对暖和,
给你最低调的防护。

05
人型闹钟,配置各类模式,温柔唤醒,过点开骂,
叫不醒你算我输。
叫起床服务

06
你知道ta为什么不爱你吗?你没有用对方法!
恋爱策划经验丰富,技术高超,助力你的恋爱,
这次不成功,下段更精彩,不幸福不收费。

07
找对代发,做亲友圈中最酷炫的社交达人。

08
科可以挂,我绝对不挂挂挂挂……
不挂科保险

09
智商充值产品


10
砍价服务

大赚机会还是陪太子读书?3000亿公募"独角兽"基金待发!可否参与?空间多大?看八大要点
中国楼市最大变局!深圳五六折就能买房,今后六成住房是人才房、保障房、公租房,房改已从深圳开始
首例!两只退市股申请重新上市!复活门槛有多高?哪些复活悬念待解?哪些老三板也有戏
暴走的罚单!一天开出41张,处罚21家金融机构!涉代客理财、风控、资金池…混沌天成期货在列
券商中国是证券市场权威媒体《证券时报》旗下新媒体,券商中国对该平台所刊载的原创内容享有著作权,未经授权禁止转载,否则将追究相应法律责任。
有一种美好习惯,叫做阅后点赞


