极低频电磁场实现基因表达精准节律控制
韩国东国大学Jongpil Kim团队在《细胞》发表研究指出,将基因改造早衰症小鼠置于2.0 mT、60 Hz极低频电磁场中,采用"开3天关4天"节律循环照射90天。结果小鼠寿命延长十余周,毛发密度显著提升,血管外膜变薄,肝脏及肾脏中p21、Atf3等衰老标志基因表达下降超50%。若改为连续照射14天,小鼠则出现耐受性下降、死亡率上升等负面效应。
图丨相关研究论文(来源:Cell)
过往二十年,科研人员尝试通过药物、光、热或超声远程调控基因表达,但均存在组织穿透性差、脱靶反应或时空精度不足等缺陷。磁场虽具备无创穿透优势,但细胞感知机制长期未解。早期"磁遗传学"研究因物理层面能量尺度不匹配及重复性问题陷入争议。Kim团队创新性避开铁蛋白路径,通过全基因组CRISPR筛选锁定细胞色素b5 B型蛋白(Cyb5b)为关键媒介,揭示磁场触发钙离子周期性振荡,经转录因子Sp7激活基因表达通路。
图丨电磁场基因开关机制示意图(来源:Cell)
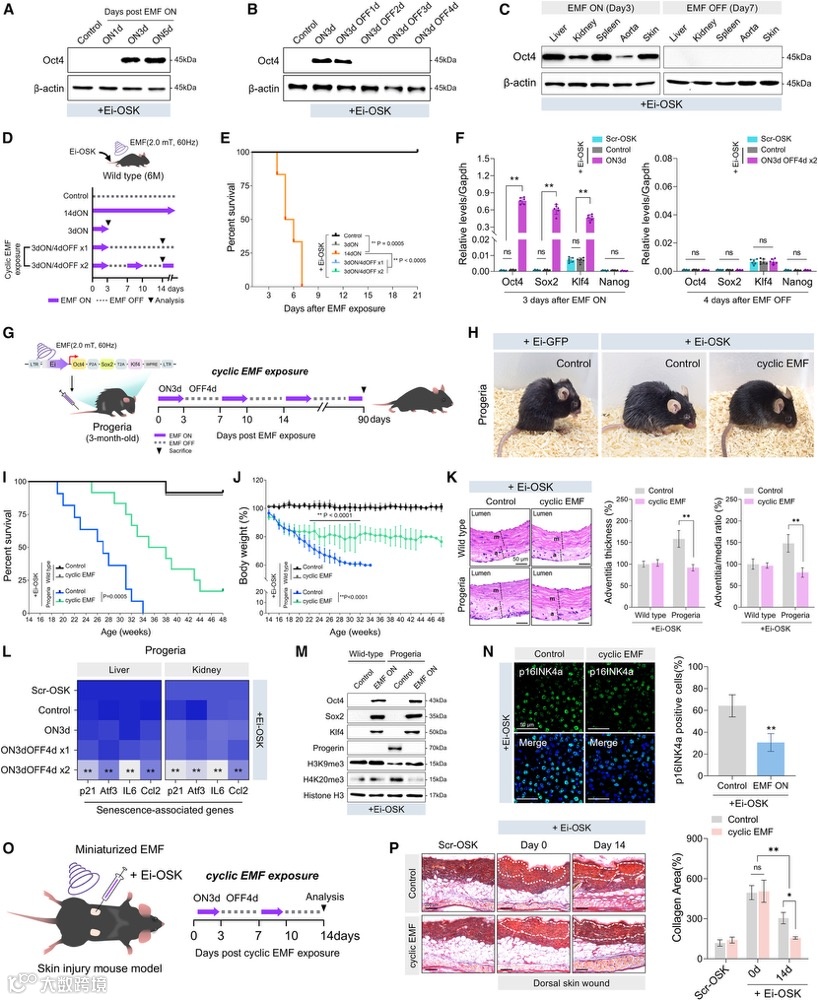
抗衰老应用验证
团队将电磁场响应元件(Ei)连接至山中因子(OSK)启动子,导入早衰小鼠体内。"开3天关4天"节律照射使OSK短暂表达,在维持细胞身份前提下清除衰老印记。治疗后小鼠存活率显著提高,血管外膜增厚逆转,皮肤伤口胶原堆积量降低近50%。
图丨电磁场诱导部分重编程效果(来源:Cell)
阿尔茨海默病模型研究
团队构建可磁控APP基因表达的小鼠模型,首次实现病理性蛋白沉积的年龄依赖调控:20月龄老年鼠皮层及海马区出现显著β淀粉样蛋白斑块与认知障碍,而3月龄青年鼠未见明显病理特征,为解剖脑衰老与致病蛋白的独立作用提供新工具。
血清素节律调控突破
在血清素合成缺陷小鼠中,团队将Tph2基因连接强化版电磁响应元件,立体定向注射至中缝核。仅12小时节律性照射有效改善抑郁及焦虑行为,连续24小时照射则无效,揭示神经调控需匹配生理节律的关键原则。
安全性方面,野生型小鼠接受6个月同等强度暴露后,多器官功能、血液指标及转录组均未显示异常。该系统要求严格匹配磁场参数并需基因递送技术支持,彻底否定了"日常电磁辐射可随意操控基因"的误解。目前仍受限于小鼠模型转化挑战:人体深部器官磁场均匀度调控、病毒载体安全性等工程难题亟待突破,机制细节亦需结构生物学验证。
参考资料:
1.https://doi.org/10.1016/j.cell.2026.03.029
2.https://doi.org/10.7554/eLife.17210
3.https://doi.org/10.1523/JNEUROSCI.1717-23.2024
4.https://pubmed.ncbi.nlm.nih.gov/25248035/

