一部手机、一个人、下班2小时,女生做 TikTok 其实比你想得更能跑通
如果你是女生,2026年还在犹豫要不要做 `TikTok`,我反而想劝你一句:别先被“太难了”吓退。
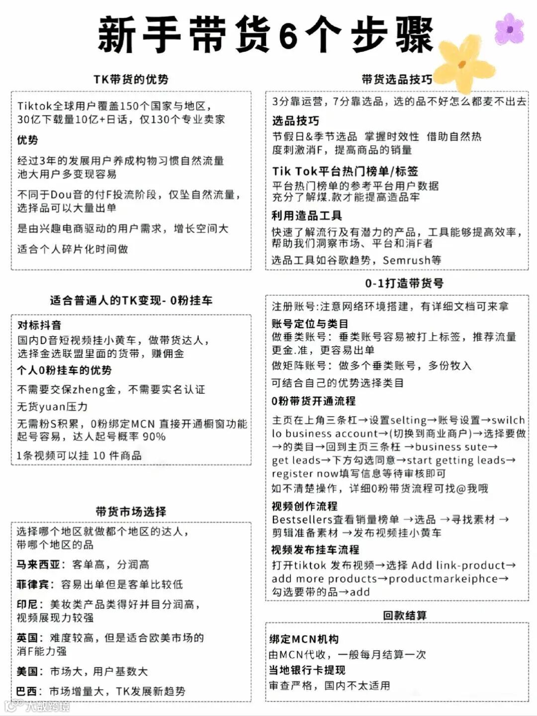
很多人不是做不好,而是一开始顺序就反了。上来先研究直播、研究爆单、研究怎么赚钱,结果账号没搭好,地区没选对,品也没选明白,最后越做越乱。
这组资料里最有价值的一点,其实就一句话:`TikTok` 新手起步,真不用搞得很重。准备工作就是一部手机、一个人、下班后2小时。先把人和时间腾出来,再往后走。
接下来先选地区。图里给出的热门地区是东南亚、美国、英国和中东。东南亚的好处是华人市场广,消费习惯和国内接近,蓝海机会也多;美国用户基数大、活跃度高;英国消费力强,但更重视商品质量;中东则更适合轻奢和室内用品这类方向。地区定了,后面选品和内容才不会一直跑偏。
赛道上,新手更适合从流量大、理解门槛低的类目切。资料里提到的优选方向有宠物生活、珠宝饰品、母婴亲子、家居家装。再细一点看,不同地区还能继续拆:比如菲律宾偏数码和服装配饰,新加坡偏家居和运动户外,马来西亚偏宠物和美妆保健,英国适合高定服饰和宠物,美国更适合健身瑜伽和家居好物,中东偏轻奢饰品,越南偏美妆和珠宝配饰。
但真正决定你能不能跑起来的,还是选品逻辑。图里这句话我很认同:`3分靠运营,7分靠选品。` 价格和质量要兼顾,选品要本土化,产品要有一点新奇感,还最好带复购率。说白了,不是你喜欢什么就卖什么,而是用户为什么愿意买、愿不愿意复购。
变现方式也别想复杂。资料里给了三种通用路径:短视频挂车、`TikTok Shop` 小店、直播带货。对普通新手来说,最友好的还是短视频挂车。尤其是0粉带货这条路,如果能按规则走通、再结合 `MCN`,门槛其实没有大家想得那么夸张。账号定位这块,也别偷懒,先找15个垂直对标账号,把头像、昵称、简介这些基础搭好,再去做内容。
内容发出去之后,也不是凭感觉。发布时间、标签、数据复盘都很关键。图里整理的黄金时间表里,美国高峰更偏北京时间深夜,欧洲常见高峰在北京时间 `22:00-02:00`,泰国更适合 `15:00-18:00`。这些细节看起来小,实际很影响播放和出单。
所以,女生做 `TikTok` 真正该走的顺序应该是:先准备时间和设备,再选地区,再定赛道,再想变现方式,然后做账号差异化、搭账号、开橱窗、选品、剪辑、发布、复盘、持续更新。你会发现,它不是一夜暴富的故事,但确实是一条普通人也能慢慢跑通的路。
也正因为 `TikTok` 这套“内容先种草,再带货变现”的路径已经越来越成熟,我反而会更期待小红书跨境电商后面的动作。因为如果 `TikTok` 证明了短视频内容可以全球带货,那我更想看小红书能不能把自己最强的“种草感、审美感、信任感”接到跨境成交上。真要跑通了,对女生、小团队、小而美品牌来说,可能会是另一条很有想象力的出海路。
别急着问 TikTok 能不能一夜爆,先把顺序走对,很多结果才会慢慢长出来。
关注我,一起关注TKKKKKKKKKKKKKKKK!
Ozon Premium误触扣款4999卢布,客服拒退后,我换了一个思路
#TikTok带货 #TikTok运营 #跨境电商 #内容出海 #女生搞钱 #TikTok选品 #TikTok小店 #短视频挂车 #小红书跨境电商 #跨境新机会

