大数跨境

中国光大银行养老金员工查询指南

中国光大银行养老金员工查询指南 白云机场员工服务中心
2020-01-17
2


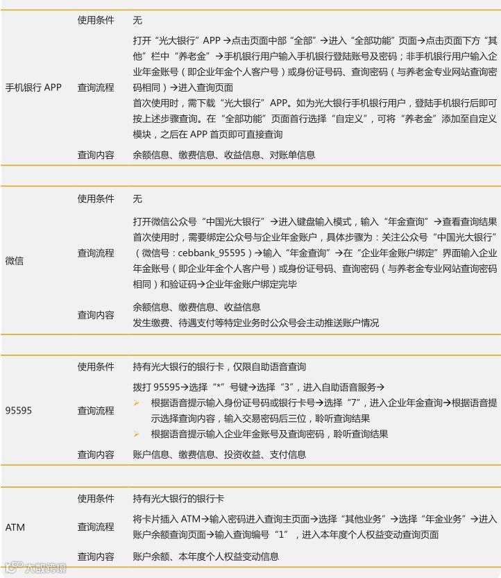
       为了方便查询,已将所有参加了集团公司年金集合员工的年金查询密码统一重置为“身份证号码后七位的前六位”【若是十五位身份证号码的,则密码为“身份证号码后六位”】(包括之前已修改过初始密码的员工个人用户)。




END




编辑/谢楠

员工服务中心 · 心中服务员工

服务热线:020-36062023




【声明】内容源于网络
0
0
白云机场员工服务中心
员工“一站式”服务平台;政策宣贯平台;企业文化推广平台
内容 771
粉丝 0
白云机场员工服务中心 员工“一站式”服务平台;政策宣贯平台;企业文化推广平台
总阅读718
粉丝0
内容771