严正声明
本司获得CELESTRA诗丽雅相关权利人同意,在中国大陆合法进口和销售CELESTRA诗丽雅 FA系列产品。对于珠海纽博华世商贸有限公司严重诋毁本司声誉的违法行为,本司已向法院起诉,以维护本司合法权益。
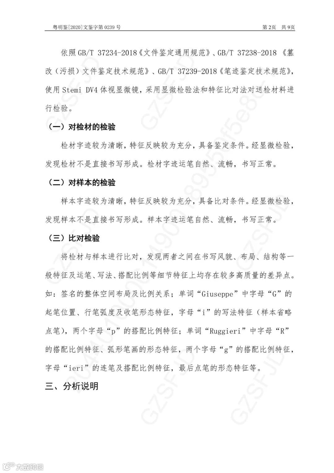
法院在审查此案中,珠海纽博华世商贸有限公司向法院提交的Celestra诗丽雅授权书, 经司法鉴定所鉴定此授权书是伪造;对方要为自己行为承担相应的法律代价,必将受到法律的严厉惩罚!






同威电声严正声明
本司获得CELESTRA诗丽雅相关权利人同意,在中国大陆合法进口和销售CELESTRA诗丽雅 FA系列产品。对于珠海纽博华世商贸有限公司严重诋毁本司声誉的违法行为,本司已向法院起诉,以维护本司合法权益。
法院在审查此案中,珠海纽博华世商贸有限公司向法院提交的Celestra诗丽雅授权书, 经司法鉴定所鉴定此授权书是伪造;对方要为自己行为承担相应的法律代价,必将受到法律的严厉惩罚!





