
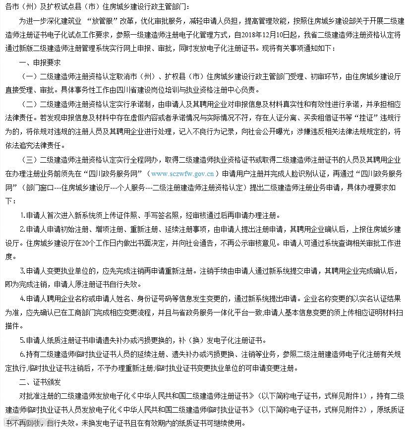
自2018年12月10日起,四川省二级建造师注册资格认定将通过新版二级建造师注册管理系统实行网上申报、审批,同时发放电子化注册证书。

四川省住房和城乡建设厅关于做好
二级建造师电子化注册管理工作的通知
川建建发〔2018〕994号



四川省二级注册建造师新版系统
注册资格认定流程图
1
第一步
二级建造师在办理注册业务前须先在登录“四川政务服务网”(www.sczwfw.gov.cn)申请用户注册。之前已有账号可直接登录,若无则须通过手机号办理注册。如下图:

2
第二步
登录后,在顶端点击“部门窗口”进入“省住房城乡建设厅”如下图:

3
第三步
进入省住房城乡建设厅后,在左侧列表中选择“个人服务”,点击进入。如下图:

4
第四步
进入“个人服务”后,选择中间列表中的“二级注册建造师注册资格认定”。如下图:

5
第五步
在“二级注册建造师注册资格认定”下拉列表中选择对应的注册类别进入。如下图:

6
第六步
操作到第五步后,须在手机上下载APP“四川政务服务”完成人脸识别。如下图:

7
第七步
用在四川政务服务网注册的手机号登录APP“四川政务服务”进行人脸识别。如下图:

8
第八步
在“我的认证”界面,点击“人脸识别认证”进入。如下图:










文章部分内容及图片来源网络
若涉及侵权请联系删除
-END-
长按二维码关注
“辰联优才订阅号”
辰联电话:4006258886
辰联QQ:4006258886

