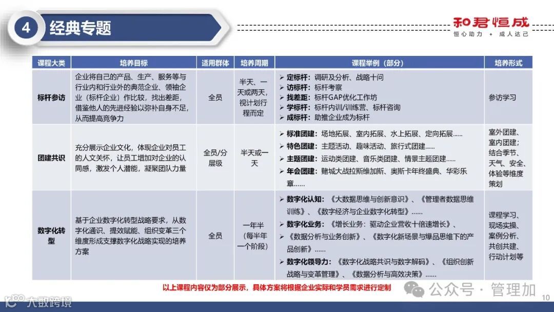
人力资源管理,要转向人才经营,致力于人才最大价值和最大效能的发现和发挥。《人才管理产品服务手册》分享给伙伴们,项目涵盖通用系列、专业条线、梯队管理、经典专题、热点行业培训内容等,感兴趣欢迎下载查看。




















汲取管理智慧,分享最佳管理实践、标杆研究及经典摘编。
业务联系:陆静 电话:18612724086

管理加人力资源管理,要转向人才经营,致力于人才最大价值和最大效能的发现和发挥。《人才管理产品服务手册》分享给伙伴们,项目涵盖通用系列、专业条线、梯队管理、经典专题、热点行业培训内容等,感兴趣欢迎下载查看。




















汲取管理智慧,分享最佳管理实践、标杆研究及经典摘编。
业务联系:陆静 电话:18612724086
