点击蓝字
关注我们~
北京和君恒成企业顾问集团股份有限公司,常年专注政府平台及国有园区经营领域咨询服务,业务范围广泛,服务成效显著。服务对象涵盖多类主体,包括地方政府及相关部门(如发改、经信、国资委办、财政厅局等)、各类国企集团(国资本投资运营公司、金控集团、交投、文旅投等)、园区及相关公司(管委会、园区开发投资与运营公司等)。
服务内容丰富多元,涉及战略规划、转型升级、改革试点、法人治理优化、管控模式创新、市场化机制建设等企业管理层面;产业规划、招商、融资、入园企业服务创新等园区运营层面;还有国资委对改革企业的规划或效果评估、财政厅局组建金控的规划等政府部门相关业务,以及双碳课题、资产证券化等专项领域。
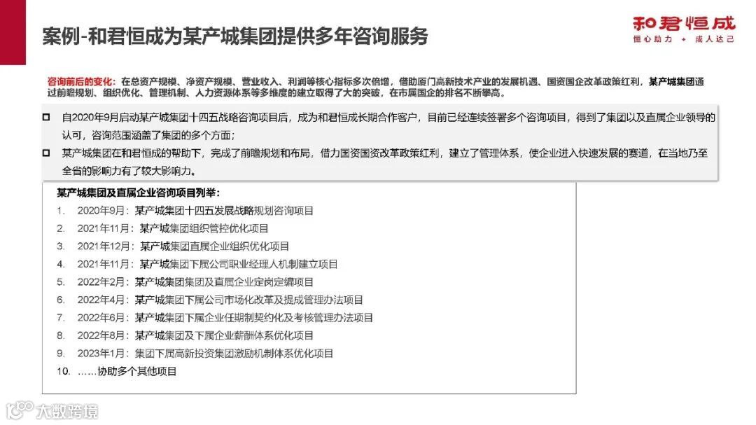
在案例方面,成果丰硕。为某世界五百强企业提供多年咨询服务,助力其世界五百强排名大幅提升,企业治理能力增强,全国影响力显著突破,且成为长期合作客户,咨询范围广泛。为某产城集团提供服务后,其核心指标多次倍增,在市属国企排名不断攀高,同样成为长期合作客户。
此外,和君恒成在政府咨询领域,为河南、江苏、大连等多地政府及部门提供产业规划等项目;在中央直属、省级、副省级、地市级政府投资平台领域,也为众多企业提供了战略规划、组织管控、人力资源等多方面咨询服务。
我们致力于成为客户最信赖的战略合作伙伴,是管理咨询服务行业转型升级的标杆机构,期待为更多客户提供专业助力。
点个赞赞 好运相伴
汲取管理智慧,分享最佳管理实践、标杆研究及经典摘编,欢迎交流:lu0816jing
![]()
汲取管理智慧
扫码get更多消息
微信号:lu0816jing

