大数跨境

《中华人民共和国国家发展规划法》正式通过,将如何推动发展规划的治理与完善?

《中华人民共和国国家发展规划法》正式通过,将如何推动发展规划的治理与完善? 国信招标集团
2026-03-18
2
导读:《中华人民共和国国家发展规划法》正式通过,将如何推动发展规划的治理与完善?

2026年3月12日,十四届全国人大四次会议表决通过《中华人民共和国国家发展规划法》(以下简称“规划法”)。作为我国首次以法律形式规范国家发展规划制定与实施的基础性法律,它标志着国家规划治理正式迈入法治化新阶段。作为“十四五”以来最重要的经济立法成果,该法不仅明确了国家发展规划作为各类规划总遵循的地位,更通过构建“定位准确、边界清晰、功能互补、统一衔接”的规划体系,为推动高质量发展、推进国家治理体系和治理能力现代化提供坚实法治保障。

从重大工程项目的资金保障到公众参与规划编制,从政府职能的履行到市场主体的行为规范,这部法律将如何重塑国家发展蓝图?本文将解读《规划法》的核心要义,分析其对我国未来发展的影响。

01

国家发展规划法核心信息

  • 名称:中华人民共和国国家发展规划法

  • 起草单位:国务院国家发展规划主管部门会同国家有关部门

  • 通过时间:2026年3月12日(十四届全国人大四次会议表决通过)

  • 施行时间:自公布之日起施行

  • 立法目的:规范国家发展规划的制定和保障国家发展规划的实施,强化国家发展规划战略导向作用,完善宏观经济治理体系,推动高质量发展,推进国家治理体系和治理能力现代化,全面建设社会主义现代化国家

02

为什么需要这部法律?

这部法律的出台背后,蕴含着四大核心价值,它们如何共同支撑国家发展的战略蓝图?

1.制度优势:用中长期规划指导经济社会发展是党治国理政的重要方式,将成熟做法固定为法律制度,强化实施保障。这有利于加强党中央对国家发展规划工作的集中统一领导,把中国特色社会主义制度优势更好转化为发展优势。

2.民主实践:践行全过程人民民主,编制规划需"坚持顶层设计和问计于民相统一",发挥行业协会辅助支撑作用。通过立法保障人民群众对规划的知情权、参与权、监督权,充分体现人民意志。

3.人大制度:完善人大审查批准和监督职能,明确全国人大财政经济委员会承担规划实施监督具体工作。这确保了党的主张通过法定程序成为国家意志

4.战略导向:健全国家规划体系,形成"定位准确、边界清晰、功能互补、统一衔接"的规划合力,有效解决以往各级各类规划衔接不足、规划编制的科学性和民主性有待提升、规划执行的刚性与约束力不够等问题。

03

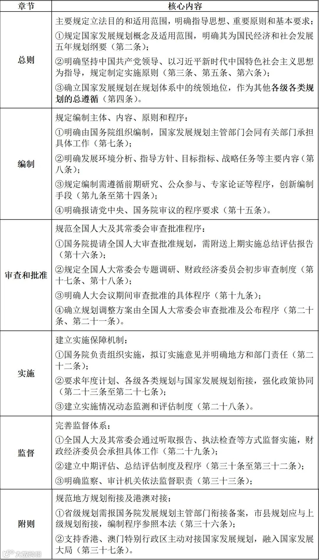
将如何构建规划的全生命周期管理?

《规划法》采用“总则—编制—审查批准—实施—监督—附则”逻辑,共6章38条,覆盖规划全生命周期,明确各环节权责与流程:

04

从规划到落地的制定进程

05

对规划工作会产生哪些影响?

作为各级规划主体规范开展工作的指导,《规划法》从四个维度构建了规划全流程操作指引,为规划实践提供明确行动框架:

一是规范决策流程,要求严格遵循"党中央决策—国务院编制—人大批准"法定闭环,各级规划编制单位需建立党领导规划的工作台账,将政治优势转化为规范化决策程序,确保重大部署落地有章可循。

二是强化体系协同,明确国家发展规划的统领地位,理顺"三级四类"规划体系(国家、省级、市县三级;发展规划、专项规划、区域规划、国土空间规划四类)。各专项规划编制前须开展与国家规划的衔接论证,建立跨部门规划协同审查机制,杜绝"各自为战",确保规划体系形成合力。

三是优化编制规范,规定公众参与需覆盖规划编制全过程,明确听证会、网络征询等六类参与渠道的操作标准,要求规划文本中单独列出民意吸纳情况说明,同时明确编制需遵循自然规律、经济规律和社会发展规律,提升编制透明度与科学性。

四是健全实施机制,地方规划须在发布前报上级规划主管部门备案审查,建立规划实施季度监测、年度评估、中期调整的全周期管理流程。明确中央财政资金优先投向规划确定的重点任务和重大项目,将监督结果纳入政府绩效考核,确保规划落地见效,全面推进国家发展规划体系和治理能力现代化。

参考资料

  • 《中华人民共和国国家发展规划法》,2026年3月12日,十四届全国人大四次会议表决通过

  • 《关于〈中华人民共和国国家发展规划法(草案)〉的说明》,李鸿忠,2026年3月5日在十四届全国人大四次会议上

  • 《全面深入贯彻国家发展规划法 进一步彰显中国特色社会主义制度重要政治优势》,中共国家发展改革委党组,《人民日报》2026年3月13日刊发

  • 《新华社评论员:以法治固根本,用规划谋长远》,新华社,2026年3月14日

  • 《国家发展规划法有哪些看点(直通两会)》,《人民日报》2026年3月8日第2版

  • 《求是网评论员:为“一张蓝图绘到底”筑牢法治根基》,求是网,2026年3月11日

(市场支持中心供稿)

国信招标集团

扫二维码|关注我们视频号

微信号|国信招标集团

视频号|国信招标集团



视频号最新精彩内容:

【国信学堂】财政部《关于推动解决政府采购异常低价问题的通知》导读学习




【声明】内容源于网络
0
0
国信招标集团
国信招标集团股份有限公司品牌宣传
内容 0
粉丝 0
国信招标集团 国信招标集团股份有限公司品牌宣传
总阅读0
粉丝0
内容0