搜索
首页
大数快讯
大数活动
服务超市
文章专题
出海平台
流量密码
出海蓝图
产业赛道
物流仓储
跨境支付
选品策略
实操手册
报告
跨企查
百科
导航
知识体系
工具箱
更多
找货源
跨境招聘
DeepSeek
首页
>
政府购买服务项目与一般政府采购服务类项目的区别
>
政府购买服务项目与一般政府采购服务类项目的区别
国信咨询
2025-02-19
1
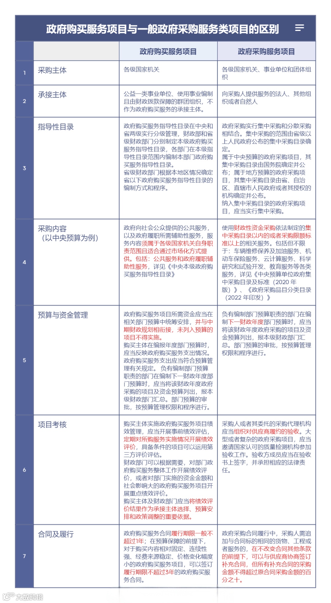
导读:政府购买服务项目与一般政府采购服务类项目的区别
策划:国信研究院
供稿:武滨
【声明】内容源于网络
0
0
国信咨询
国信兴业国际工程咨询有限公司是国信咨询全资子公司。国信咨询业务涵盖全过程工程咨询、PPP及投融资、项目管理、造价咨询、工程监理、绩效考核等领域;拥有工程咨询甲级资信(PPP专项、综合、10项专业)、工程监理甲级等,业务网络覆盖全国。
内容
0
粉丝
0
关注
在线咨询
国信咨询
国信兴业国际工程咨询有限公司是国信咨询全资子公司。国信咨询业务涵盖全过程工程咨询、PPP及投融资、项目管理、造价咨询、工程监理、绩效考核等领域;拥有工程咨询甲级资信(PPP专项、综合、10项专业)、工程监理甲级等,业务网络覆盖全国。
总阅读
0
粉丝
0
内容
0