零碳转型是应对全球气候变化、实现我国 “双碳” 战略目标的核心路径,也是推动经济社会绿色高质量发展、培育新质生产力的关键抓手。为系统把握中国零碳转型政策指引,本文将中共中央办公厅、国务院办公厅印发《关于推动城乡建设绿色发展的意见》、住房和城乡建设部、国家发展改革委《城乡建设领域碳达峰实施方案的通知》(建标〔2022〕53号)等零(低)碳城乡政策,以及《关于开展零碳园区建设的通知》(发改环资〔2025〕910号)、《关于开展零碳工厂建设工作的指导意见》(工信部联节﹝2026﹞13号)等相关政策置于统一分析框架,从政策定位、覆盖范围、核心任务、报建流程、要素保障五大维度展开对比。通过拆解各维度关键子项,可为地方政府、园区、企业及社区主体提供精准的政策落地指引,推动形成“以点带面、全域协同”的零碳发展新格局。
一、政策的定位分析
政策定位明确了相关文件的“出发点”与“核心使命”,需从发文背景、核心目标、政策属性三个维度进行区分:
二、覆盖范围分析
文件的核心差异之一体现在“空间单元大小”,这直接决定了其覆盖的主体、行业范围及地理边界:
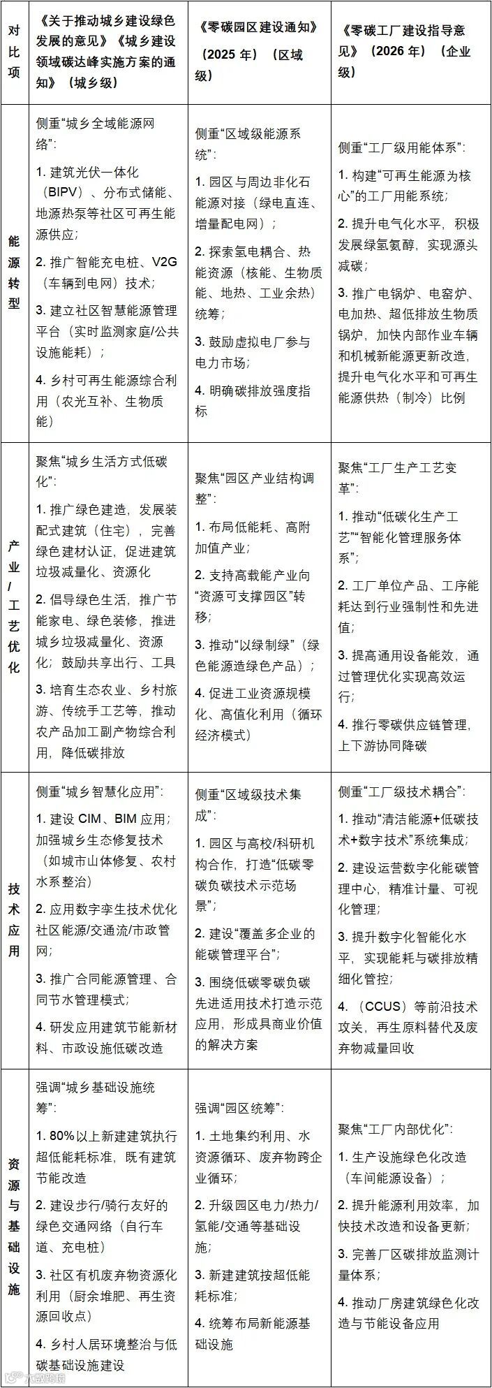
三、重点任务举措分析
核心任务是政策落地的“具体着力点”,需从能源、产业、技术、管理四个关键领域对比差异:
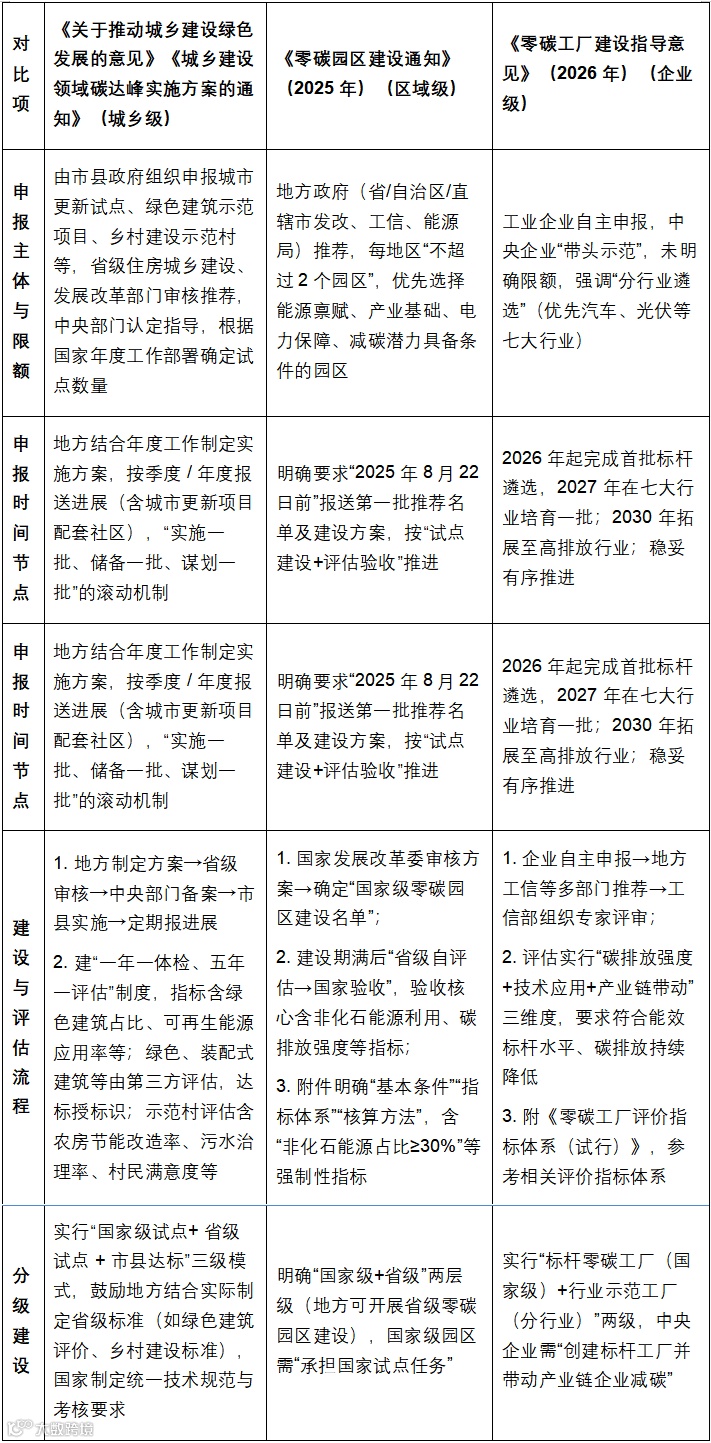
四、报建流程分析
实施机制决定政策落地的“流程规范”,需从申报要求、建设周期、评估标准三方面对比:
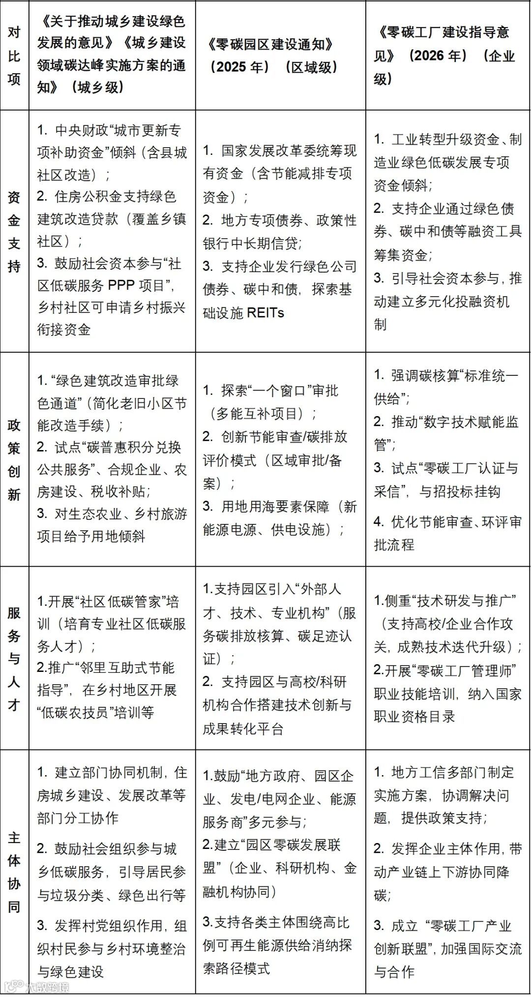
五、要素保障分析
保障体系是政策落地的“支撑条件”,需从资金渠道、政策创新、要素保障三方面进行对比:
总结:全面构建关联、差异的零碳治理格局
综上,低碳城乡、零碳园区与零碳工厂相关政策虽在适用场景、实施主体与任务重点上各有侧重,但均围绕 “双碳” 目标构建了差异化且互补的政策体系:低碳城乡政策聚焦区域尺度的绿色发展顶层设计,零碳园区政策侧重空间单元的碳减排协同实践,零碳工厂政策则落脚于产业终端的低碳生产转型。通过对五大核心维度的对比拆解可见,各类政策在实施机制上均注重 “目标量化 + 过程管控”,在保障体系上均强化 “政策协同 + 资源支持”,形成了从宏观规划到中观实践再到微观落地的完整政策链条。
未来,地方政府、园区运营方及企业可基于本次分析的各维度关键子项,结合自身发展实际明确优先级任务 —— 如地方政府可侧重城乡碳达峰整体统筹,园区可聚焦能源系统优化与产业耦合,企业可主攻生产工艺升级与能效提升,进而推动不同主体在零碳转型中形成合力,加速我国经济社会向绿色低碳模式的全面转型。
(市场支持中心供稿)
国信招标集团
扫二维码|关注我们视频号
微信号|国信招标集团
视频号|国信招标集团
视频号最新精彩内容:
【国信学堂】国务院《固体废物综合治理行动计划》解读

