大数跨境

【AI资讯】Adobe 推出 AI 头脑风暴工具Project Concept | 微软新专利实时视觉化会议演讲者语音讲述的场景

【AI资讯】Adobe 推出 AI 头脑风暴工具Project Concept | 微软新专利实时视觉化会议演讲者语音讲述的场景 软道科技
2024-10-19
1

资讯

直通车

SOFT STAO



阿里国际:Marco 翻译大模型发布,支持 15 种主流语言

阿里国际 AI 团队 AIDC-AI 研发的翻译大模型 Marco 于今日正式上线,支持 15 种全球主流语种。官方称其在 Flores 开源评测数据集的 BLEU 自动评测指标上领先于 Google 翻译、DeepL、GPT - 4 等标杆翻译产品。Marco 大模型通过多语言数据筛选技术获得高质量多语言数据,结合多语言混合专家和参数扩张方法提升各语种质量。对于个人用户,Marco 能根据上下文提供高质量翻译和良好可读性,支持不同翻译风格,满足多样化翻译需求。





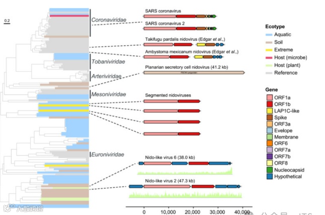
中山大学等用深度学习模型 LucaProt,发现超过16万种新病毒

中山大学医学院施莽教授联合多所高校及阿里云飞天实验室提出全新深度学习模型 LucaProt。该模型利用云计算与 AI 技术,发现了 180 个超群、16 万余种全新 RNA 病毒,是已知病毒种类近 30 倍,大幅提升对 RNA 病毒多样性和演化历史的认知,还发现迄今为止最长的 RNA 病毒基因组,长度达 47250 个核苷酸,标志着在 RNA 病毒鉴定领域取得重大突破。相关研究以「Using artificial intelligence to document the hidden RNA virosphere」为题发表在国际学术期刊 Cell 上,其研究亮点包括实现全球 RNA 病毒多样性的空前扩展、揭露大量潜在 RNA 病毒物种和病毒超群的存在以及发现可能具有模块化结构特征的最长 RNA 病毒基因组。




荣耀 Magic7 的端侧 AI 模型有 deep fake 换脸检测能力

荣耀 CEO 赵明发文宣布荣耀 Magic7 的端侧 AI 模型有 deep fake 换脸检测能力,可在视频通话中精准识别深度伪造并给出概率提示,还能识别其他换脸手段,提升视频通话真实性和安全性。此外,荣耀 Magic7 的 AI 智能体可自动完成手机点餐操作,荣耀还与中国移动联手推出 AI 智能体互联互通服务。赵明此前透露 Magic7 系列手机和 MagicOS 9.0 系统将全面支持 AI 智能体,MagicOS 9.0 是面向未来的 AI 操作系统。目前荣耀已公布两场发布会日期,MagicOS 9.0 于 10 月 23 日发布,Magic7 系列手机于 10 月 30 日亮相。






微软:新专利实时视觉化会议演讲者语音讲述的场景

微软公司获得一项新专利,该专利于 2023 年 4 月 5 日提交申请,10 月 10 日获批,共计 20 页,描述了基于用户实时输入语音生成图片的系统。该系统可在会议或讲座中实时捕捉音频,通过语言模型总结并生成相应 AI 图像,工作分为捕捉音频(用户通过麦克风发言,系统实时记录转化为文本)、处理文本(分段记录文本并通过语言模型总结)、生成图像(根据总结提示创建 AI 生成图像并实时显示)三个步骤,预计主要应用于 Microsoft Teams,可随演讲者话题变化实时更新图像,增强视觉沟通效果,微软表示该图像有助于澄清概念,适合视觉辅助学习的用户。





谷歌签署核电购买协议,以满足发展人工智能的用电需求

谷歌与 Kairos Power 公司签署从多个小型模块化反应堆购买电力的协议以满足发展人工智能的用电需求,计划购买六到七个反应堆的电力总计 500 兆瓦,首个反应堆在 2030 年前投入使用,2035 年前进行更多部署,双方未透露协议财务细节和建厂地点,Kairos Power 的技术采用熔盐冷却系统等实现更简单经济的核反应堆设计。几周前微软宣布与 Constellation Energy 公司达成协议,使用已关停的三哩岛核电厂能源为人工智能服务器供电,该反应堆预计 2028 年重新上线,微软今年早些时候还宣布与 Helion Energy 达成协议,将使用核聚变反应堆电力,该反应堆也预计 2028 年上线。





Adobe 推出 AI 头脑风暴工具Project Concept

在年度 MAX 会议上,Adobe 预览推出了基于 AI 的创意头脑风暴工具 Project Concept。该工具目标是生成更快速、更富想象力和更具协作性的创意,让设计师专注于探索更广泛的创意可能性,为创造性旅程早期时刻打造,可快速生成创意、混合资产等,使用 Adobe 最新的 Firefly 生成 AI 模型,支持发散思维和聚合思维,旨在解决设计师在紧迫截止日期下难以充分探索创意的问题,目前处于测试阶段,预计不久后发布私人测试版,Adobe 希望借此为设计师提供广阔创意空间,推动创意产业发展。







【声明】内容源于网络
0
0
软道科技
广州市软道信息科技有限公司,专注于大宗商品产业链智慧升级,数智物流技术服务,企业移动互联化产业改造。
内容 57
粉丝 0
软道科技 广州市软道信息科技有限公司,专注于大宗商品产业链智慧升级,数智物流技术服务,企业移动互联化产业改造。
总阅读51
粉丝0
内容57