搜索
首页
大数快讯
大数活动
服务超市
文章专题
出海平台
流量密码
出海蓝图
产业赛道
物流仓储
跨境支付
选品策略
实操手册
报告
跨企查
百科
导航
知识体系
工具箱
更多
找货源
跨境招聘
DeepSeek
首页
>
华熙艺术村[尚都]网络报名及资料提交攻略
>
华熙艺术村[尚都]网络报名及资料提交攻略
华熙LIVE528
2019-10-23
2
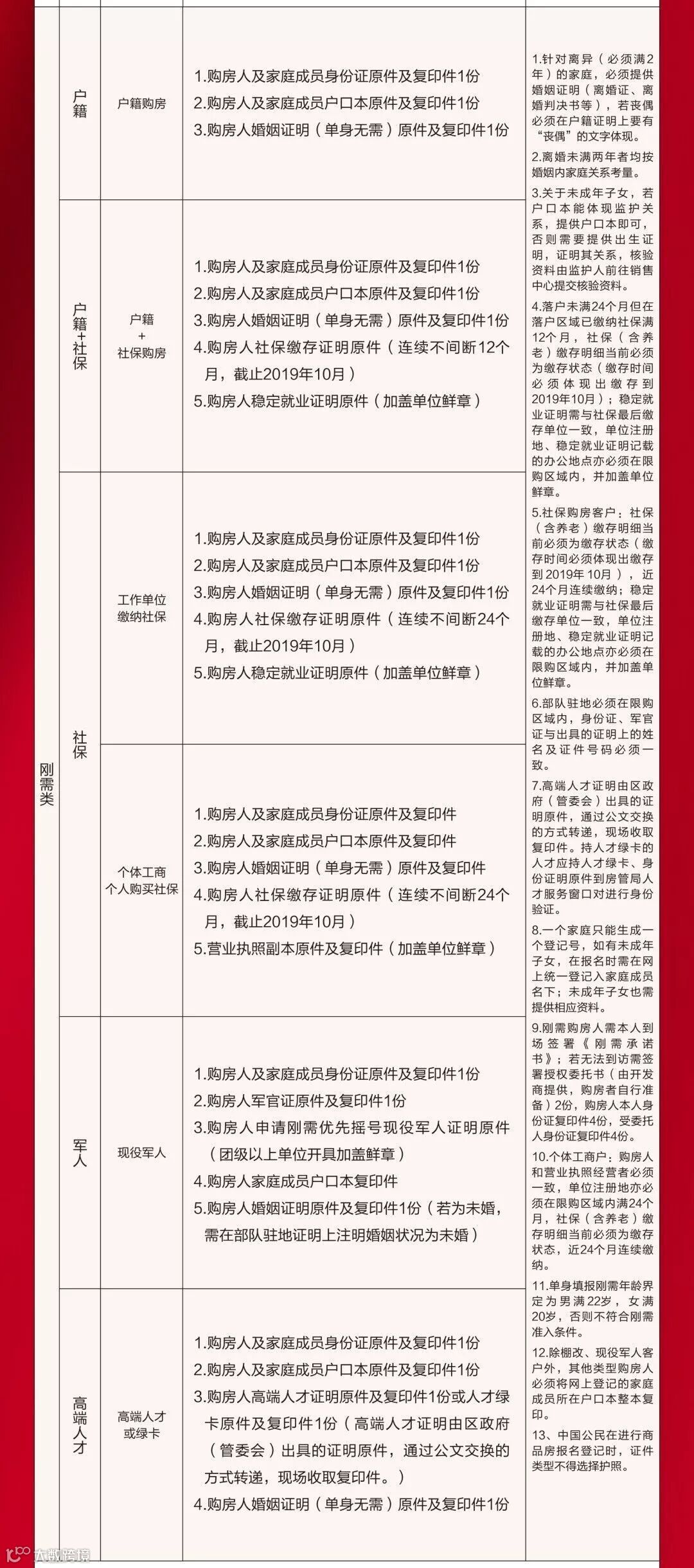
导读:网络报名通道现已开启,115-142㎡都汇华宅近在咫尺。
华熙艺术村[尚都]
现已取证
网络报名及资料提交攻略如下:
【声明】内容源于网络
0
0
华熙LIVE528
成都“华熙LIVE•528”是北京华熙集团推出的第二个华熙LIVE,位于成龙大道与银木街交汇处,占地528亩,建设用地300亩,总建筑面积约120万平方米。
内容
0
粉丝
0
关注
在线咨询
华熙LIVE528
成都“华熙LIVE•528”是北京华熙集团推出的第二个华熙LIVE,位于成龙大道与银木街交汇处,占地528亩,建设用地300亩,总建筑面积约120万平方米。
总阅读
0
粉丝
0
内容
0