
开了十几年车的老司机王师傅爆料说最近被保险公司气晕了,因为高速轮胎爆胎,车子拖回来后保险公司居然说拒赔,为什么呢 ?

原来这老王虽然开车很有经验,平时开车很稳,十几年开下来就连油漆都很少小刮擦,更别提什么高速出事故这样的大事了。
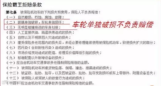
保险报案说错话
由于没有经验,一时间慌了神,拿起报案电话就一通乱打,接通电话后,保险公司报案中心的MM温柔的声音让老王平静了下来,就跟客服MM说“轮胎在高速上爆了,”请你们帮忙来拖车,又对客服MM补充道:“就是轮胎爆了,车没事、人没事。”

可能看到这大家除了对老王的遭遇表示同情外,也没看出什么地方不对劲吧?可偏偏就是老王这一句“轮胎在高速上爆了,车没事、人没事”让老王一分赔偿没得到,怎么回事?
车子拖回4S店里,保险公司按规定派人查勘拍了照片,除车子左后轮轮胎正面破损外并无其他损失。
后据保险公定损人员说因为老王的车子没保轮胎单独损失险;因此轮胎单独破损,不在车损赔偿范围之内,老王大闹保险公司后民警赶来协调处,保险公司仍坚持不予理赔,当场把老王气晕了。
保险公司还拿出了保险条款,其中注明:“事故中因轮胎自行单独破损的,轮胎不予赔偿。”后来经过仔细一分析原来就是因为保险公司有老王报案时说的“轮胎爆了,车没事、人没事。”一句话导致不能理赔。
在此提醒各位车主,发生事故报案有技巧,搞得不好买了保险也没得赔,下面就是关于几点特殊情况下报案技巧,供大家参考:
1、高速轮胎单独破损报案“应该说被什么东西扎了一下,底盘下面还有撞击响声之后轮胎破了没气了——一定要和车身部件有牵连。如果说是轮胎自己破了,100%没得赔。
2、高速玻璃单独被弹出小坑也是同理,应该说被不明物体击碎,要是又说玻璃自己破了,还是没得赔;
3、高速上撞到小动物、小石头,车损不重无法立即停车的应该选择就近下高速,之后立即报案,并保管好高速过路费发票,以次为据,因为保险公司无现场也是不能100%全赔的。

