前言:小儿和成人高级别胶质瘤是最常见的原发性恶性脑肿瘤,中位生存期仅为几年。常规疗法,包括手术、放疗和药物治疗(通常是替莫唑胺化疗),并没有明显改善高级别胶质瘤患者生存结果[1]。原因包括肿瘤在大脑周围的侵袭性生长,妨碍了根治性手术切除和限制了局部治疗的效用。胶质母细胞瘤 ( GBM ) 癌症干细胞被认为参与了这一过程,但高级别胶质瘤浸润的发生机制仍然知之甚少[2,3]。静止/慢循环干细胞在脑癌中的存在主要得到 scRNAseq、异种移植物生长实验的数学建模和小鼠模型的支持,但它们的特异性/直接可视化和靶向性仍然具有挑战性[4 – 7],这阻碍了对它们的机制研究。
来自意大利特伦托大学脑癌实验室的 Francesco Antonica 团队在 《nature communications》 杂志上近日发表题为 “A slow-cycling/quiescent cells subpopulation is involved in glioma invasiveness” 的文章,其团队在儿童高级别胶质瘤患者中发现了非增殖状态下表达 Prominin-1 的恶性细胞群。利用基因工具观察和切除小鼠脑癌及人类癌症类器官中的静止细胞,揭示了它们在肿瘤核心和边缘的定位,并证明了静止细胞参与脑癌细胞的浸润。最后,他们发现 DYRK1A/B 抑制剂 Harmine 可以部分减少静止和浸润癌细胞的数量。通过高内涵成像分析系统,在人类脑癌类器官和 GBM 细胞系中测试 Harmine 靶向静止细胞可减少肿瘤侵袭。数据表明,静止细胞亚群部分参与了肿瘤侵袭,这是脑癌发病的主要原因之一。
首先,该团队在人类胶质瘤(成人和儿童)中鉴定出一类恶性非循环 PROM1+ 的细胞,Prominin-1 简称 PROM1,也叫 CD133,在许多种类的癌症中都是癌症干细胞的标志物,其中就包括人类脑癌。Prominin-1 阳性 ( PROM1+ ) 的细胞参与了肿瘤浸润,且能够抵抗放疗和化疗,导致癌症复发。通过对 5742 个成人胶质瘤细胞和 2188 个儿童胶质瘤细胞进行 RNA 测序,分析它们的表达谱,其中有 6863 个细胞是恶性的,在这些恶性细胞中识别出 11% 的成人细胞和 16% 的儿童细胞是非循环 PROM1+ 细胞。除此之外,该团队还分析了其他的胶质瘤干细胞标记物,发现 54% 的细胞表达 SOX2 和 OLIG2,32% 只表达 SOX2,6% 只表达 OLIG2。另外一个重要发现是,这些非循环 PROM1+ 细胞高表达的基因与细胞粘附和扩散有关。
之后,该团队在小鼠胶质瘤模型中建立了体内静止细胞的可视化方法。他们构建了 Prom1-Venus-p27 和 Sox2-Venus-p27 两种报告基因,在小鼠脑中测试了其效果,98.2% 的 Prom1-Venus-p27+( qProm1 ) 细胞和 98.7% 的 Sox2-Venus-p27+( qSox2 ) 细胞中没有 Ki67 这种增殖标志物的表达,证明建立的方法可行。接着,该团队将这种方法应用于小鼠脑癌模型中,获得的结果与前面类似,他们发现此模型中存在 Prom1+/SOX2+ 和 Prom1+/SOX2- 两类静止细胞,且 qProm1 细胞在肿瘤核心部位和浸润边缘都有出现,这与以往的研究结果完全一致。接下来,该团队利用白喉毒素片段 A ( DTA ) 融合 p27K− 的方法消除肿瘤发生过程中的 qProm1 细胞。发现消除了 qProm1 细胞后,肿瘤模型小鼠的存活天数增加了(对照:56 天 vs 实验组:78 天),且肿瘤体积也相应的缩小了。在已经形成的肿瘤中,消除 qProm1 细胞可以减少浸润细胞的数量,因此, qProm1 细胞导致了肿瘤细胞的浸润和扩散。
该团队还在人类儿童脑类器官中对浸润静止细胞进行了可视化,具体的做法是在人类诱导多能干细胞 ( hiPSCs ) 分化的背侧前脑类器官中通过电穿孔的方式将 TP-Cherry 转入其中以构建出人类脑癌类器官模型 ( 图1, a ),采用 Molecular Devices 公司的 ImageXpress Micro Confocal 共聚焦高内涵成像分析系统对电穿孔 30 天 ( 30dpe ) 后的类器官进行活细胞成像,和对照相比可以看出有明显的 mCherry+ 荧光的扩散 ( 图1, b )。后续实验表明,通过 DTA-p27 消除类器官中的静止细胞后,肿瘤细胞的浸润减少了。由此,该团队成功建立了基于儿童脑癌类器官模型,用于研究静止浸润细胞的作用。
图1 | Direct visualization and targeting of infiltrating quiescent cells in human brain cancer organoids.
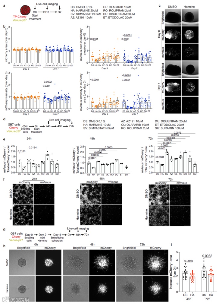
最后,为了寻找能够作用于静止细胞,减少静止细胞数量的药物,该团队利用前面介绍过的类器官模型对两种 DYRK1A/B 抑制剂 ( AZ191 和肉叶芸香碱) 以及其他能够消除静止细胞的药物进行测试 ( 图2, a ) ,在 Molecular Devices 公司的 ImageXpress Micro Confocal 共聚焦高内涵成像分析系统上进行高通量图像采集和分析,发现肉叶芸香碱和辛伐他汀能够降低 mVenus 的信号 ( 图2, c )。紧接着,又测试了 GB7 癌症干细胞和 COMI 细胞系 ( 图2, e ),对静止细胞的数量做了统计,发现肉叶芸香碱同样可以减少两种细胞中的静止细胞 ( 图2, f )。除此之外,经过肉叶芸香碱处理后的 GBM 癌症干细胞的侵袭能力也受到了抑制 ( 图2, g ),而在 GB7 细胞球中,肉叶芸香碱也降低了细胞的侵袭程度。以上实验表明肉叶芸香碱可能会成为一种治疗高级别胶质瘤的治疗方案。
图2 | Pharmacological targeting of quiescent cells tested in human brain cancer organoids and GBM cell line reduces invasion.
综上所述,尽管人类脑癌中的静止干细胞已被证实存在,但它们在癌症中的浸润作用依然不清楚。而本文的研究团队识别出在人类脑癌样本中存在一类表达 Prominin-1 的恶性非循环细胞,阐述其与肿瘤细胞的粘附和扩散有关,并在小鼠胶质瘤模型中建立了体内静止细胞的可视化方法,同时也证明消除这种静止细胞的肿瘤,细胞侵袭能力显著减弱。最后,该团队更是利用目前流行的细胞实验技术由 hiPSCs 诱导分化形成的脑类器官结合共聚焦高内涵成像分析系统展示了消除脑癌类器官中的静止干细胞对肿瘤形成的改善作用,以及通过高内涵擅长的高通量筛选及图像分析发现了能够靶向并抑制静止干细胞的药物肉叶芸香碱,为临床治疗胶质瘤提供了新的方案。
参考文献
1. Sturm, D. et al. Paediatric and adult glioblastoma: multiform (epi)genomic culprits emerge. Nat. Rev. Cancer 14, 92–107 (2014).
2. Prager, B. C., Bhargava, S., Mahadev, V., Hubert, C. G. & Rich, J. N.Glioblastoma stem cells: driving resilience through chaos. Trends Cancer 6, 223–235 (2020).
3. Rusu, P. et al. GPD1 Specifically marks dormant glioma stem cellswith a distinct metabolic profile. Cell Stem Cell 25,241–257.e8 (2019).
4. Chen, J. et al. A restricted cell population propagates glioblastoma growth after chemotherapy. Nature 488, 522–526 (2012).
5. Patel, A. P. et al. Single-cell RNA-seq highlights intratumoral heterogeneity in primary glioblastoma. Science 344, 1396–1401 (2014).
6. Liau, B. B. et al. Adaptive chromatin remodeling drives glioblastomastem cell plasticity and drug tolerance. Cell Stem Cell 20,233–246.e7 (2017).
7. Lan, X. et al. Fate mapping of human glioblastoma reveals an invariant stem cell hierarchy. Nature 549, 227–232 (2017).
关于美谷分子仪器
Molecular Devices 始创于上世纪 80 年代美国硅谷,并在全球设有多个代表处和子公司。2005 年,Molecular Devices 在上海设立了中国代表处,2010 年加入全球科学与技术的创新者丹纳赫集团,2011 年正式成立商务公司:美谷分子仪器 (上海) 有限公司。Molecular Devices 以持续创新、快速高效、高性能的产品及完善的售后服务著称业内,我们一直致力于为客户提供在生命科学研究、制药及生物治疗开发等领域蛋白和细胞生物学的创新性生物分析解决方案。

