
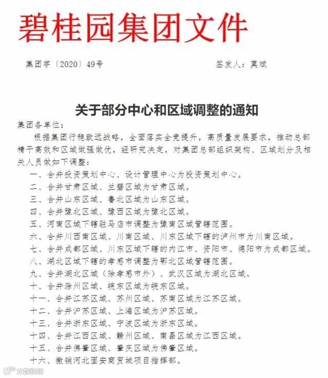
近期,中国知名开发商碧桂园,发布一则文件:
在这份文件中,碧桂园的组织构架剧烈收缩,不少机构都出现了合并的现象。甚至河北固安商贸城,直接撤销!
更为严重的是,碧桂园刚刚公布的财报显示,这家公司精简3万人。

春节后开工第一天,碧桂园就释放人员“调整”、机构精简的信号,有部门甚至传出“调整”幅度高达50%。
高潮在今年2月到来。2月24日,碧桂园召开会议,对多个区域和集团进行调整,最终缩减了14个区域部门。
而坊间的传言也显示,碧桂园此举并非传闻,而是现实。

面对此次发展大考,优化员工 、与降薪无疑是企业自救之举,‘活着’已成为大多数企业今年的共同目标。
二
救市才刚刚开始
最近几天,消费券很火。
即使各地领导都在带头下馆子,我们期待的报复性消费并没有到来。往年卖场里的员工忙到嗓子沙哑,今年建材市场,依稀只见几个员工站在门店外,抽烟打发时间。
然而,企业收入停止,成本却并没有停止。店铺的租金依然要交,员工的工资依然要发,设备的折损依旧要承担。
更重要的是,为了应对未来的不确定,企业主必须未雨绸缪,给自己活下去预留更多子弹。
在此情况下,降薪和优化员工顺利成章被提上日程。
那么,行走在被优化边缘 该如何应对?
首先,要先知道自己会不会被优化。对此做预判并不太难。
认真思考一下,自己最近两三个月的工作状态,是轻松还是忙碌?工作内容对企业发展有无帮助?岗位是必须还是可有可无?能力是足够胜任还是有许多不足?

三
2020年家居行业怎么走?
现在的老板,80%以上面临着资金压力、经营困难、倒闭风险。在严酷的环境中,人最强烈的本能就是生存;老板在激烈的竞争中,唯一的选择就是赢利。不赚钱的部门,在企业发展的艰难时期,就像是病发的盲肠,不得不割。
面对经济下行的压力,企业生存的艰难越发凸显。寒冬之下,为了活下去,做出以上举动,成为必然。
家居行业会不会出现这种现象?
第一,受年初新冠肺炎的影响,2020年家居行业开局不利,整个行业今年都面临下行风险。
第二,随着生产机械化,智能化的程度越来越高,对人工的需求会越来越低。
第三,随着国家大的经济政策不断完善,家居企业担子越来越重,必将进一步促使企业优化团队。
家居行业正在经历着有史以来最严重的市场挑战。

四
2020年,请善待每一份工作!
如今有许多人把工作比作鸡肋。他们嫌弃压力大,任务重,工资低,又没勇气辞职。于是他们一边在岗位上,混吃混喝磨日子,一边等待更好的时机和运气,以求另谋高就。
这不仅是一种严肃的工作态度,也是做人最基本的素养,它甚至体现了一个人的人品。
其实无论再讨厌自己的工作,也不得不承认,是工作给你提供了基本物质支撑,是工作给自己带来社会的认可,是工作让自己赢得他人的尊重和信赖。
所以,对待工作不妨用心、认真、负责任一点。如果实在不满意它,
第一完全可以干脆利落地离开;
第二如果选择留下,那么就应该尽可能地发挥出你的最大价值,尊重工作也就是尊重自己。
最怕的就是总抱怨,又不去改变;总是嫌弃,又不愿离去;总是占着岗位名额,又不去干实事。

—— END ——

