大数跨境

民航局就民用无人驾驶航空器降落伞系统规范征求意见​

民航局就民用无人驾驶航空器降落伞系统规范征求意见​ 广东低空经济公司
2025-09-29
4

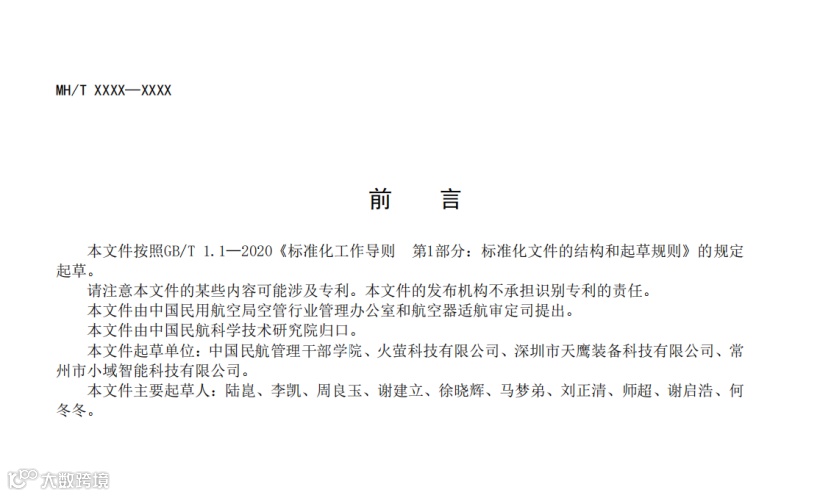
近日,民航局航空器适航审定司发布关于征求民航行业标准《民用无人驾驶航空器降落伞系统规范(征求意见稿)》意见的函。意见征集日期截至10月20日

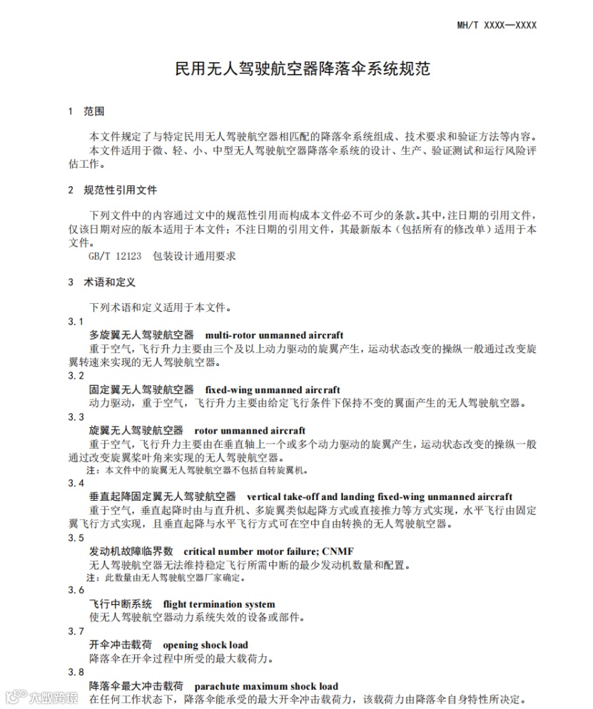
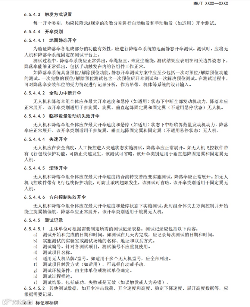
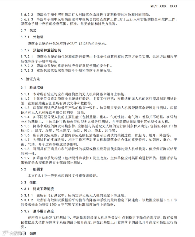
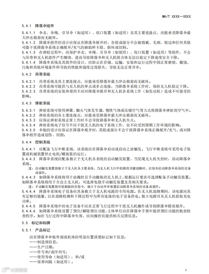
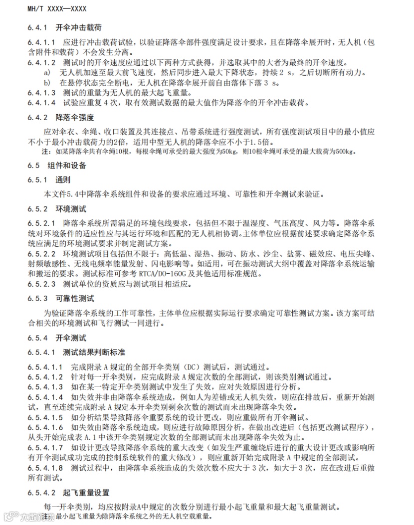
该文件规定了与特定民用无人驾驶航空器相匹配的降落伞系统组成、技术要求和验证方法等内容。适用于微、轻、小、中型无人驾驶航空器降落伞系统的设计、生产、验证测试和运行风险评估工作。

以下是征求意见稿全文:

来源:中国民航局

往期推荐:






广东省低空智联网测试基地正式挂牌


探索“空海一体化”解决方案,广东省低空海洋应用研发测试基地正式揭牌


广东低空经济公司与香港特区政府运输及物流局交流,推动粤港两地低空经济合作

图片

【声明】内容源于网络
0
0
广东低空经济公司
广东省低空经济产业发展有限公司官方信息发布平台,打造公司动态、行业咨询专业阵地,助力广东低空经济高质量发展。
内容 155
粉丝 0
广东低空经济公司 广东省低空经济产业发展有限公司官方信息发布平台,打造公司动态、行业咨询专业阵地,助力广东低空经济高质量发展。
总阅读298
粉丝0
内容155