搜索
首页
大数快讯
大数活动
服务超市
文章专题
出海平台
流量密码
出海蓝图
产业赛道
物流仓储
跨境支付
选品策略
实操手册
报告
跨企查
百科
导航
知识体系
工具箱
更多
找货源
跨境招聘
DeepSeek
首页
>
通知: 亚马逊超过270天的库存或被自动移除
>
通知: 亚马逊超过270天的库存或被自动移除
Zick聊跨境
2026-04-16
4
导读:通知: 亚马逊超过270天的库存或被自动移除260416
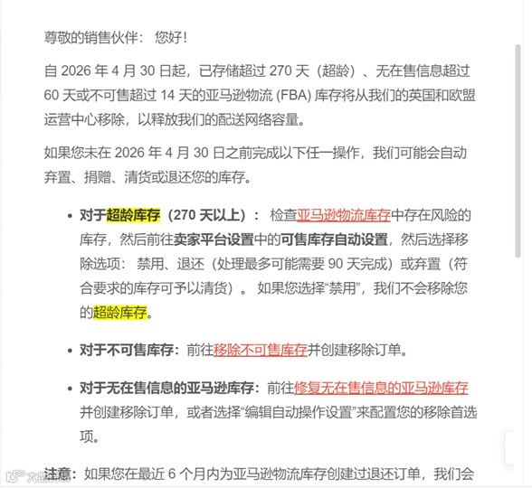
近期不少卖家都收到了<请在 4月 30 日之前移除超龄、无在售信息和不可售的库存>的
邮件
通知, 卖家需要在规定
时间
内完成超龄库存设置,否则超龄库存可能会自动弃置、捐赠、清货或退还您的库存。
PS: 不是一定会被自动移除,如果你后台设置了【禁用移除】,超龄库存就会继续保留。
(一) 谁会受影响?
✅
美国
站、
加拿大
站、
欧洲
站
✅有库存在运营中心存放超过270天
✅从未在卖家后台配置过可售库存【移除设置】的卖家(请查询系统邮件)
(二)
如何设置?
👉 步骤1:
找到移除设置 卖家平台右上角【设置】> 【
亚马逊
物流
】> 【可售商品自动设置】
👉 步骤2:完成配置(二选一)
选项A:【启用】自动移除并配置 1. 选择【启用】 2. 更新设置,包括库龄范围,退货地址,是否使用批量清货 3. 点击【更新】完成配置
选项B:【禁用】自动移除 1. 选择【禁用】 2. 点击【更新】完成配置 💡
注意:禁用后仍需管理超龄库存,否则仍会产生超龄附加费!
如果你对亚马逊
FBA
退货设置有疑问,可以查阅如下文字。
新手必看! 亚马逊FBA退货处理办法
我是亚马逊大客户经理Zick, 关注我,获取更多亚马逊运营干货!
【声明】内容源于网络
0
0
Zick聊跨境
1234
内容
49
粉丝
0
关注
在线咨询
Zick聊跨境
1234
总阅读
8.6k
粉丝
0
内容
49