▲ 点击上方蓝字,关注PKPM绿色建筑!
PKPM 2019年度用户大会
中国建筑科学研究院PKPM软件自1988年创立至今,30年来一直秉承紧扣行业发展、专注服务用户的理念,不断创新,追求卓越。2017年改制成立北京构力科技有限公司,更以自主BIM平台为基础,以全新的技术给建筑行业提供最佳的解决方案,为行业转型发展做出贡献。
为全面分享构力科技2019年在BIM、装配式建筑、绿色建筑、建筑结构等领域软件产品的全新研发成果,以及在BIM报建、装配式建筑全产业链、智慧城市等领域信息化整体解决方案的全面落地应用,分享用户优秀工程应用实践,定于2019年9月11日在北京举办PKPM 2019年度用户大会,会期一天。
PKPM用户大会自举办以来,每次用户大会由行业专家、用户代表、PKPM产品经理给1000多名全国各地的用户带来精彩纷呈的报告和分享。
本届2019年度用户大会持续关注行业发展、展现客户应用价值,更加精彩,期待您的参与!
会议时间
2019年9月11日,为期一天。
会议地点
北京市辽宁大厦(地址:北京市海淀区北四环西路甲二号)
主办单位
中国建筑科学研究院有限公司 北京构力科技有限公司
800元/人(包含午餐、资料等费用),其他费用自理,每个用户免费参加2人。
会议日程安排
主会场(8楼辽宁厅)
建筑工业化分会场(8楼辽宁A厅)
针对建筑业BIM、装配式建筑、结构、绿色建筑等领域的最新发展,邀请国内权威专家、规范编制专家交流介绍最新动态、热点和研究成果,并分享PKPM的整体研究成果。
-结构分会场-
详细介绍PKPM结构软件的最新研发成果,邀请国内著名设计单位专家介绍结构设计和装配式设计中中关键技术、分享PKPM最新软件在项目案例中的应用。
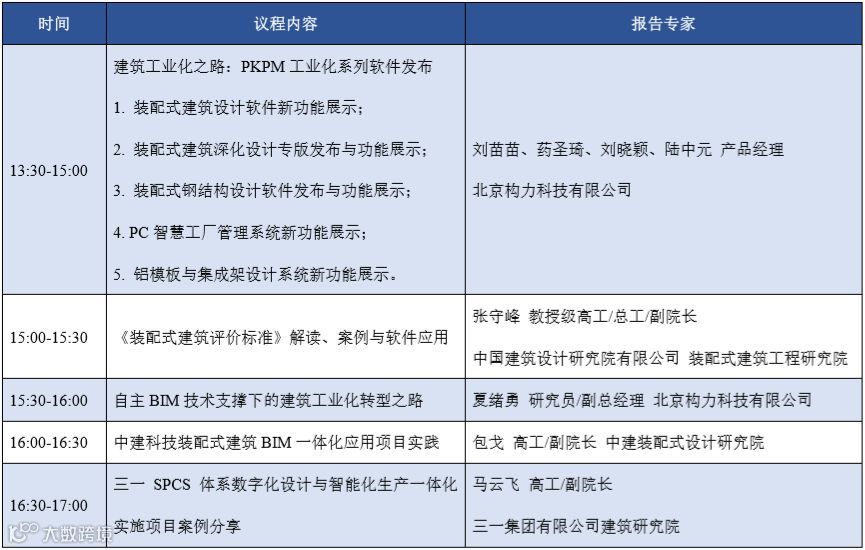
-建筑工业化分会场-
详细介绍基于自主BIM平台的装配式建筑全流程集中应用解决方案,介绍装配式建筑一体化设计软件、智慧工厂管理系统、铝模板设计系统与施工集成架设计系统的最新进展;推出全新的基于BIM平台的钢结构装配式建筑设计软件、装配式建筑深化设计专用软件。并邀请国内行业专家分享装配式设计中关键技术与最新软件在项目案例中的应用。
-绿建分会场-
详细介绍PKPM绿色建筑与节能系列软件V3.0版本特色功能,见证跨平台技术的集成效果,同时解读新近颁布的绿建、节能规范的设计、审查要点,结合十三五科研课题成果,解析国内典型项目案例、探讨行业发展趋势。
-BIM+智慧城区研讨会-
会场路线
会议住宿
具体价格请以酒店当天价格为准
报名方式
长摁下方二维码报名。(注:推荐人填写客户经理名字)会务组收到报名信息后将会与您联系,确认报名相关事宜。


联系方式
张华伟 | 13811768976
北京、河北、内蒙古、辽宁、吉林、黑龙江:
高寅 | 18501251056
上海、浙江:
潘宇骅 | 18930124892
江苏、安徽:
周晓伟 | 15618092790
湖北、湖南、四川、重庆、贵州:
尚庆圆 | 17610282881
天津、山东、河南、山西、陕西、甘肃、青海、宁夏、新疆:
张延斌 | 15600447070
广东、广西、福建、江西、云南、海南、西藏、港澳台:
杜娟 | 13522559952
北京构力科技有限公司
2019年8月29日



